社会保险是一种强制性的社会保险体系,旨在为劳动者提供必要的生活保证和支持。企业和个人都有义务按照相关法规缴纳相应的社会保险费用,这部分费用将用于建立和维护公共福利体系。
那么,2025年自由职业者社保缴费标准是多少钱一个月?根据新社通app-社保缴费查询工具提供的2025社保缴费标准详情数据:

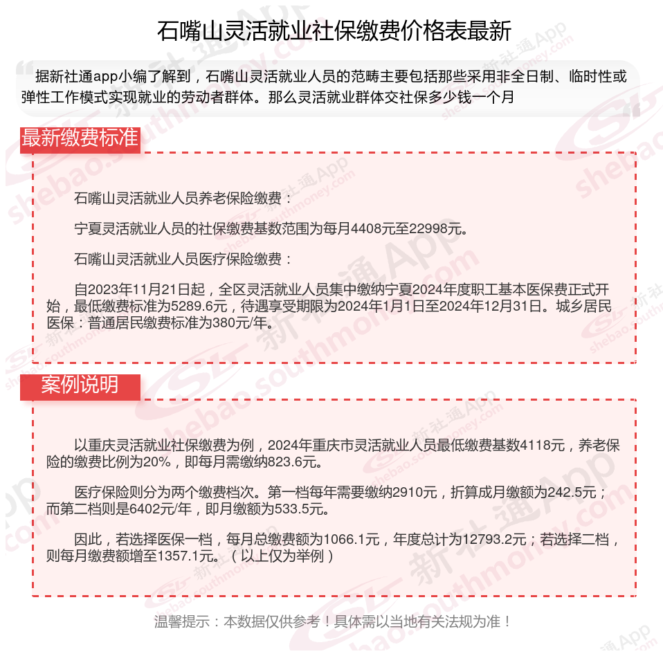
据新社通app数据显示,2024-2025年石嘴山灵活就业人员养老保险的缴费标准:
养老保险缴费基数的下限为5070元;养老保险缴费比例为20%。
(注:本文数据仅供参考,具体以当地缴费标准为准)
什么是社保缴纳基数?
缴费基数:
①缴费基数有上下限。职工的缴费基数,不可以无限高,也不可以无限低,取的范围是所在省市全口径城镇就业人员社会平均工资的60%~300%。
过去的时候,一些地区采取的是城镇非私营单位在岗职工社会平均工资。渊源是最初的养老保险主要是针对国营企业建立起来的。
缴费基数上下限,涵盖了绝大多数的可能,也保证了养老保险基金的安全。比如低收入人群缴费基数低,缴纳钱数太少了,不利于养老基金的收支平衡。高收入人群,缴费基数太高,产生的养老金太高,万一遇上长寿的,一样会对养老基金产生很大压力。
②企业职工的缴费基数。企业职工月缴费基数是按照职工上年度本人工资总额的月均值计算的。
企业职工的缴费基数,也必须在各地公布的缴费基数上下限之间。如果职工工资低于60%最低缴费基数,那么必须按照60%缴纳;如果职工工资高于300%最高缴费基数,也只能按照300%缴纳。
职工的工资总额,包括了计时工资、计件工资、奖金、津贴补贴、加班加点工资、特殊情况下支付的工资。不扣除社保、公积金个人部分和个人所得税。
灵活就业保险不想交了,能退钱吗?
灵活就业社保退费的基本情况
灵活就业人员缴纳社保时,费用全部由个人承担,通常按照缴费基数的20%缴纳,其中只有8%进入个人账户,这部分费用在退保时是可以退还的。而另外的12%则划入统筹账户,这部分费用是无法退还的。因此,灵活就业人员如果选择退保,将会损失12%的社保费用。
灵活就业社保退费的流程
具体的退费流程可能因地区而异,但通常包括以下步骤:首先,参保人员需要提供相关证明材料,如出国定居证明、户口核销证明等;其次,需要向最后参保单位劳资负责处提交退保申请;然后,单位劳资负责人会持相关证明材料到社保大厅办理退保手续;最后,参保人员可以到单位领取返还的社保费用。
灵活就业社保退费的条件
灵活就业人员社保缴费可以退,但需要满足一定条件。一般来说,只有在参保人员死亡、出国定居或者缴费不满15年等特定情况下,才能申请退还个人账户部分的费用。此外,如果是参保人自己全额承担社保费用的,那么只能退还个人账户部分的三分之一,其余三分之二是属于单位缴费部分,无法退还。
需要注意的是,社保退保是一项严肃的事情,应该谨慎考虑。在退保前,建议咨询专业律师或社保机构工作人员,以确保自己的权益得到保护。
(备注:数据仅供参考,具体以当地有关法规为准)