银川申请4050补贴需要什么条件,申请4050补贴所需材料有哪些?2025社保补贴来了,每月可多领钱!符合享受4050补贴的对象,其年龄需符合女性年满40周岁,男性年满50周岁这一标准。
就业困难人员实现灵活就业,经人社部门认定,以个人身份缴纳社会保险费后,便可获得社会保险补贴。新社通app小编详细为你阐述4050具体补贴条件。
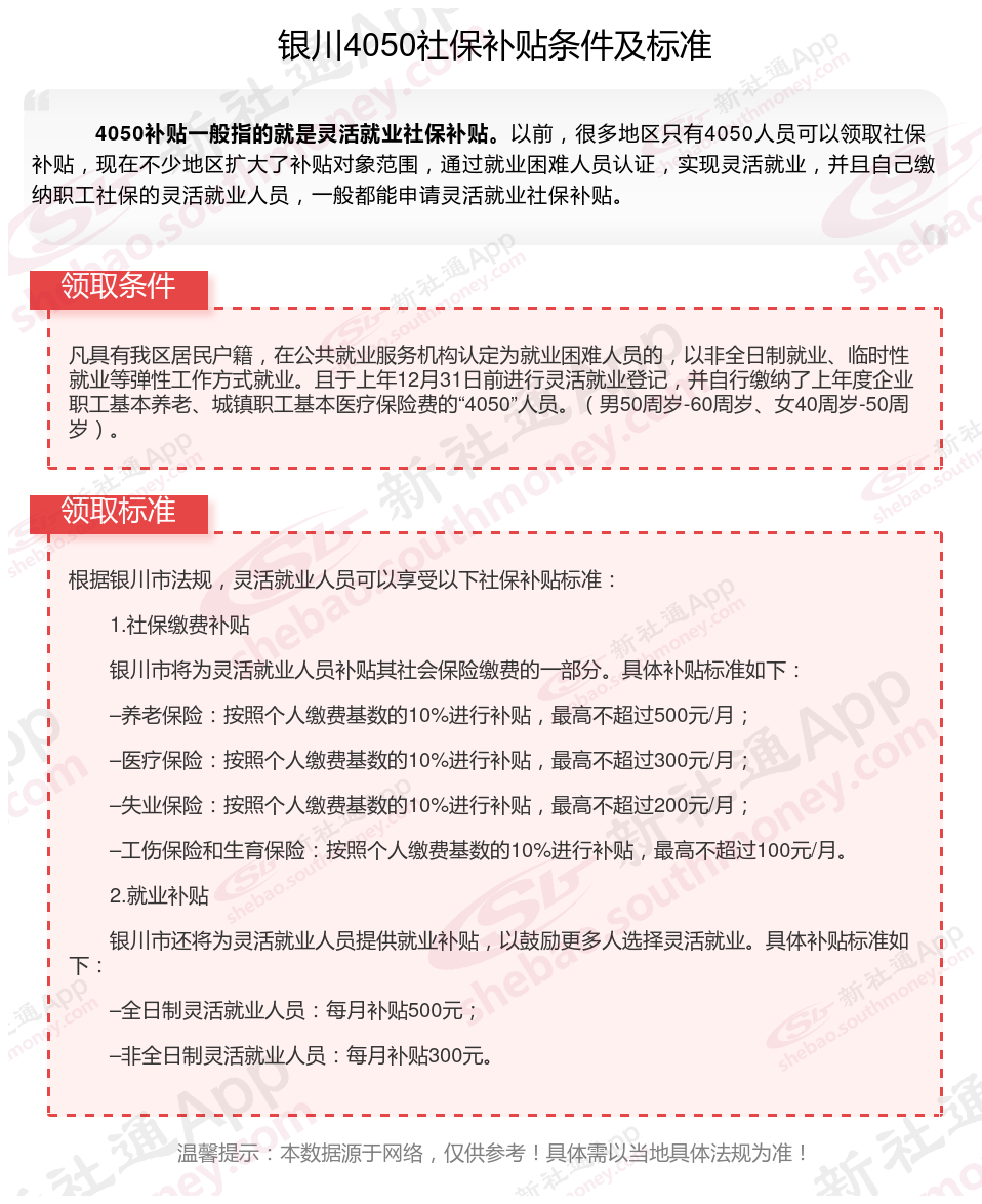
第一、灵活就业社保补贴申请最新标准来了!办理4050社保需要哪些资料,怎么办理??4050补贴的获取条件,主要涵盖以下方面
一、基础年龄要求
对于4050补贴的享受对象而言,年龄要求呈现为女性年满40周岁,男性年满50周岁。二、就业困难人员认定
下岗失业人员、被征地农民、零就业家庭成员等。
持有非农业户口,且名下无营业执照或未担任企业法人/股东。
需通过当地就业困难人员认证,包括但不限于:
三、社保缴纳与灵活就业状态
灵活就业登记需满1年以上,并提供相关证明(如社区盖章的灵活就业证明)。
以灵活就业身份自行缴纳社保(养老和/或医疗保险),且需先缴费后申领补贴。
四、其他限制条件
部分城市要求社保断缴6个月以上或连续失业登记满一定期限。
未处于养老状态(即未领取养老金)且实际失业。
补充说明
地区差异:各地对年龄、补贴标准等细则可能不同,建议咨询当地社保局或社区劳动工作站。
补贴期限:通常为3年,若距离法定退休年龄不足5年(如女性45岁、男性55岁),可延长至退休。

银川灵活人员申请4050需要什么材料?
1、《就业困难人员灵活就业享受社保补贴申报表》(附件2)
2、灵活就业社保缴交发票(完税证明)、医保对账单原件(有交职工医保的才需要提供,请前往中国银行打印对账单);
3、户口簿原件及复印件一份(首页和本人页复印在同一张A4纸上);
4、本人社保卡原件及复印件一份(社保卡非中国银行卡的需要另行提供本人中国银行银行卡复印件一份);
5、就业困难人员的对应证明材料:计生户需提供乡镇计生办开具的证明;残疾人需提供第三代残疾人证、低保户需开具低保证明、精准扶贫户由村里开具证明;被征地农民需要提供被征地农民养老审核表(选择其中一种,城镇居民不用,被征地农民第二次办理无需再提供证明材料);首次办理还应提供《就业困难人员认定申请表》两份;
6、本人居民身份证原件及复印件一份;
7、《就业失业登记证》(或《就业创业证》)原件;
银川补贴多少钱一个月?银川灵活就业4050补贴标准:

银川申请4050社保补贴的办理地点
线下办理方法:劳动有关部门:市档案托管中心审核无误后,会将材料上报劳动有关部门,经进一步审核后,由相关部门拨付资金。
线下办理方法:街道(乡镇)劳动事务所:申请人可携带相关材料到户籍所在地的街道(乡镇)劳动事务所进行申请复核。
线上办理方法:部分地区的申请人可通过当地网站进行线上申请,如广东地区可通过广东服务网申请。线上申请需按照网站提示填写相关信息并上传所需材料。
线下办理方法:市档案托管中心:在街道劳动事务所审核通过后,申请人需持相关材料到市档案托管中心办理社保补贴手续。
第二、社保和五险一金什么区别
社保和五险一金什么区别
社保和五险一金主要在概念和报销范围上有所区别:
报销范围:社保往往只报销养老保险、医疗保险、生育保险、失业保险、工伤保险五险;而五险一金除了以上五险外,还多了一个住房公积金,五险一金包含社保,但社保中没有住房公积金。
概念:社保是社会保险的简称,社会保险包括五个险种;而五险一金指的是养老保险、生育保险、医疗保险、失业保险、工伤保险和住房公积金。
第三、银川想领社保福利补贴,该通过什么途径实现?
银川以下几种方式,构成了社保福利补贴的主要领取途径。
灵活就业补贴:
领取条件:办理了灵活就业登记,以灵活就业身份缴纳社保且没有断缴,适用于就业困难人员或毕业2年内未就业的大学生。
领取金额:补贴标准每个地区有差异,但不低于社保基数的50%。
失业保险金:
领取条件:失业前用人单位和本人已缴纳失业保险费满一年,非因本人意愿中断就业,已进行失业登记并有求职要求。
领取金额:一般是当地最低月工资标准的90%。
公积金提取:
领取条件:正常缴存公积金,无房也可以每月提取。
领取金额:可用于申请公积金贷款或直接提取。
生育津贴:
领取条件:在职,生育保险连续缴纳满1年。
领取金额:生育津贴=上年度单位月平均工资÷30x产假天数。
毕业生就业补贴:
领取条件:毕业2年内的高校毕业生,到中小微企业、个体工商户、社会组织等就业,并连续缴纳社保满6个月。
领取金额:举例,杭州2000元/年,广东一次性补贴3000元。
养老金:
领取条件:社保累计缴纳满15年,达到法定退休年龄并办理退休手续。
领取金额:缴纳的金额越多,缴纳时间越长,最后领取的越多。
就业补助金:
领取条件:领取失业保险金期满仍未就业,或参保缴费满1年但因个人原因解除劳动合同,或参保缴费不足1年。
领取金额:举例,北京1408元/月,广州1035元/月,深圳1062元/月。
?具体操作步骤和所需材料:
灵活就业补贴:完成灵活就业登记后,选择合适的缴费档次并按月申领或等待自动抵扣。具体操作包括线下持身份证到街道服务中心办理,或线上通过支付宝搜索“灵活就业登记”并上传相关材料。
失业补助金和保险金:通过客户端小程序或电子社保卡进行失业登记和申领。填写基本信息、失业信息和求职信息后,查询审核结果并等待发放。
以上就是社保相关知识,内容及数据仅供参考,欢迎关注、下载新社通app!