灵活就业社保的缴费方式为按月缴纳,其中包含养老保险和职工保险两种险种,缴费数额随缴费基数变化。随新社通-app小编了解一下具体详情。
什么是社保呢?
社保缴费,简单来说,是个人与单位依法依规加入社会保险,按时完成保险费用缴纳的过程。社保全称为“社会保险”,是依法建立的社保制,旨在保护公民在年老、疾病、工伤、失业、生育等情况下依法从社会获得物质帮助的权利。
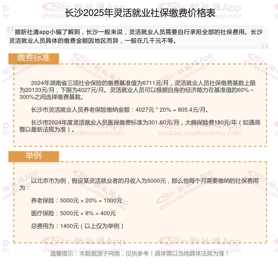
2024-2025社保一个月要交多少钱?社保个人养老2024-2025年缴费标准表?,长沙灵活就业社保每月交多少钱?

》》点击新社通app社保计算器,轻松了解您的社保缴费明细!
提示:长沙灵活就业人员每个月的缴费压力还是比较大的,每个月的社保费用都是千元,缴费档次越高,灵活就业人员要缴纳的费用也越多。
当缴费档次越高,可以享受到的社保待遇也越多,退休后可以领到的养老金也越多,100%的缴费档次缴纳灵活就业社保比60%的缴费档次缴纳灵活就业社保可以领到的钱要多。
长沙2025年灵活就业人员社保缴费标准公布
据新社通app显示,2024-2025年长沙灵活就业养老保险的缴费标准根据不同的参保对象有所差异。
灵活就业人员最低缴费基数为:4053元,个人缴纳20%。
请注意,以上缴费标准仅供参考,具体方案可能会根据地区和时间的变化而有所调整。如有需要,查阅当地社保部门公布的新规或咨询相关部门以获取最准确的信息。
(注:本文数据仅供参考,具体以当地缴费标准为准)
假设长沙有个同事秦某的养老保险缴费基数为4053元,缴费比例为20%。
据新社通app养老保险计算器显示,个人缴费部分:4053元(缴费基数)×20%(个人缴费比例)= 810.6元。
秦某每月需要缴纳的养老保险费总额为810.6元
需要注意的是,这只是一个计算示例,实际的养老保险缴费金额会受到多种因素的影响,包括所在地区的社保方案、个人的工资水平等。此外,随着时间和方案的变化,缴费比例和基数也可能会有所调整。因此,在计算具体的养老保险缴费金额时,应参考当地社保部门公布的最新方案和法规。
社保交20年退休能领多少钱一月
基础养老金
公式:退休上年度社会平均工资 × (1 + 本人平均缴费指数) ÷ 2 × 缴费年限 × 1%
示例:
若社平工资8000元,缴费指数0.6,基础养老金 = 8000 × (1+0.6)/2 × 20 × 1% = 1280元/月。
若未来社平工资涨至1.5万元,则基础养老金可达2400元/月。
社平工资:以退休时当地上年度社平工资为准,不同地区差异较大(例如2023年上海社平工资为12307元,河南为6260元)。
缴费指数:通常为0.6(最低档)至3(最高档)。按0.6计算,缴费20年可领取社平工资的16%;按3计算则为40%。
个人账户养老金
公式:个人账户累计储存额 ÷ 计发月数
示例:
若账户余额12万元,63岁退休计发月数117,个人养老金 = 12万 ÷ 117 ≈ 1025元/月。
个人账户余额:按缴费基数的8%计入,假设月缴费基数5000元,每年积累4800元,20年约9.6万元(不含利息)。
计发月数:与退休年龄相关,如60岁为139个月,63岁为117个月。延长退休可减少计发月数,提高月领取额。
养老金待遇范围
基础养老金:按0.6-3的缴费指数,20年缴费后约为社平工资的16%-40%。
总养老金:结合基础和个人账户养老金,假设社平工资1.5万元,缴费指数0.6,个人账户余额12万-60万,每月养老金约为2400+1025=3425元至6000+5128=11128元。
实际案例:
山东某地:计发基数7900元,缴费指数0.6,总养老金约2021元/月。
长沙某案例:缴费档次90%,总养老金约2310元/月。
影响因素及地区差异
地方补贴:如山东冬季取暖补贴1700元/年,杭州过节费等。
缴费基数与年限:基数越高、缴费时间越长,养老金越高。
退休年龄:退休时间加长可降低计发月数,提高个人账户养老金。
社平工资:一线城市(如上海、北京)显著高于三线城市。
注意事项
最低缴费年限调整:2030年后可能逐步从15年提高至20年。
弹性退休:2025年后退休年龄范围扩大(如男性60-66岁),可灵活选择。
账户继承与补贴:参保人去世后,家属可继承个人账户余额,并领取丧葬补助金和抚恤金(如2024年山东约4.7万元)。
按时交社保的好处是什么
作为城镇职工,如果在单位上班,首先要监督用人单位为自己缴纳社保。在选择用人单位时,最好选择缴纳社保的公司作为就业单位;作为灵活就业人员,在经济承受能力允许的情况下,应当积极参加城镇职工社保或是城乡居民社保;作为城乡居民,如果没有能力或条件参加城镇职工社保,也可以积极参加城乡居民社保。参加社保有这么几个好处:
一是年老了,达到法定的退休年龄,可以按月领取退休金,可享有一个基本的养老保证,为社会、家庭和儿女减轻经济负担;
二是生病住院时不怕。生病住院有基本的医疗报销保证,不会因为一人生病全家返贫、致贫,可以享受更高的生活保证;
三是还可享受生育报销、失业救济、工伤报销等方面的保证;
四是做了不后悔的事情。不会因为年轻时不缴纳社保,到中老年想设法补缴而不能补缴等烦恼,也不会出现因为没有缴纳社保而没有退休金、看不起病等事宜后悔。
如何查自己社保的交费年限?有哪些途径可以查到社保已缴纳的年限?
社保缴费年限可通过线上与线下多种渠道查询,其中社会保险公共服务平台?和电子社保卡?是最便捷的途径。
查询方法详解
1、线上查询方式
社会保险公共服务平台
社会保险公共服务平台是全国统一的社保服务平台,提供全面的社保查询服务。用户访问平台后,需先完成注册与实名认证,可通过身份证号、手机号等信息注册账号,按提示进行人脸识别等认证步骤。认证通过登录,在“个人权益记录”或“缴费信息查询”板块,依系统指引操作,即可获取社保缴纳年限等详细信息,涵盖养老、医疗、失业等险种缴纳时长。如在某一线城市工作的李先生,换过多份工作,对自己社保缴纳年限存疑,通过该平台查询,清晰看到各阶段社保缴纳情况,准确知晓缴纳年限,为退休规划提供依据。
全国人力资源和社保服务平台
全国人力资源和社保服务平台与社会保险公共服务平台类似,整合全国人社服务资源。用户注册登录,在“社会保险”或相关查询模块,输入个人信息,如身份证号、社保卡号等,能查询社保缴纳年限。该平台优势在于信息更新及时,像一些社保调整、缴纳记录变更等,能第一时间在平台体现,方便用户实时掌握最新社保状态。例如,某企业员工王女士,因公司社保缴纳操作失误,导致一段时间缴纳记录未及时更新,通过此平台关注,发现问题并及时与公司沟通解决。
第三方支付平台(以支付宝为例)
支付宝城市服务功能涵盖社保查询。用户打开支付宝,点击“城市服务”,定位到所在城市,在“社保”或“”分类下,找到“社保查询”入口,按提示进行身份验证(如人脸识别、输入身份证号和密码等),验证通过后,可在“社保缴费记录”页面查看社保缴纳年限。支付宝操作便捷,对经常使用该支付平台的人群友好。在农村生活的刘大爷,子女帮忙在支付宝绑定社保信息后,刘大爷自己就能轻松查询社保缴纳情况,了解养老金领取相关信息。
电子社保卡渠道
电子社保卡作为实体社保卡线上形态,功能多样,查询社保缴纳年限是重要功能之一。用户可通过电子社保卡小程序、APP等服务渠道查询。以微信电子社保卡小程序为例,用户打开微信,搜索“电子社保卡”小程序并进入,按提示绑定社保卡(已绑定可直接登录),登录后在“社保查询”或“我的权益”板块,点击“社保缴费记录查询”,能直观看到社保缴纳年限,还可查看每月缴费明细、缴费基数等。在外地务工的张大哥,通过微信电子社保卡小程序,随时查询社保缴纳情况,避免因工作变动、地区差异等因素影响社保权益,安心工作。
各地人社部门官网及APP
各地人力资源和社保部门官网及官APP,也为本地居民提供社保查询服务。如北京市人力资源和社保局官网,用户登录后,在“个人权益查询”板块,按步骤操作可查询社保缴纳年限;“上海人社”APP,用户注册登录,进入“业务经办”或“查询服务”页面,找到“社保缴费查询”功能,输入相关信息,即可获取社保缴纳年限数据。这些地方平台针对性强,在当地平台查询时可一并了解。某三线城市居民赵女士,通过当地人社APP查询社保缴纳年限时,发现自己符合一项社保补贴,按指引申请,获得相应补贴。
2、线下查询方式社保自助终端设备
许多社保经办机构大厅、服务中心、街道社区服务中心设有社保自助终端设备。参保人将身份证或社保卡插入设备,按屏幕提示操作,选择“社保缴费查询”功能,输入相关信息(如密码,初始密码一般为身份证后几位,可按提示修改),即可查询社保缴纳年限并打印缴费记录。这种方式自主灵活,不受窗口工作时间限制。在某社区服务中心,年轻上班族小李利用午休时间,通过自助终端设备快速查询社保缴纳情况,为办理落户手续准备材料。
拨打12333咨询电话
12333是全国统一的人力资源和社保服务热线,参保人拨打后,按语音提示选择“社保查询”相关服务,通过提供身份证号、姓名等信息进行身份验证,人工客服核实身份后,告知社保缴纳年限等信息。该方式适合行动不便或对线上、线下操作不熟悉人群。偏远地区的陈大爷,不会使用电子设备查询社保,通过拨打12333热线,顺利了解自己社保缴纳情况。
社保经办服务窗口
参保人携带本人有效身份证件(身份证、社保卡等),前往参保地社保经办机构服务窗口,向工作人员说明查询社保缴纳年限需求。工作人员核实身份后,通过社保系统查询并告知结果,还可提供打印的社保缴费明细,方便参保人留存。例如,退休临近的孙阿姨,对自己社保缴纳年限不放心,前往当地社保经办窗口查询,工作人员不仅告知缴纳年限,还详细解释养老金计算与缴纳年限关系,让孙阿姨心里有底。
社银合作网点
部分银行与社保部门合作,参保人可持身份证或社保卡,到指定社银合作网点(如一些大型商业银行网点),在银行工作人员协助下,通过设备或系统查询社保缴纳年限。例如,某省建设银行与当地社保部门合作,在部分网点设置社保查询服务,方便周边居民查询社保信息。在银行办理业务的吴先生,顺便查询了社保缴纳年限,了解到自己社保缴纳中断情况,及时联系原单位处理。
注意事项
跨省转移:通过“掌上12333”APP申请转移,10个工作日内完成数据合并。
安全提醒:优先使用官网渠道,避免第三方平台泄露个人信息。
数据更新时效:缴费记录通常每月更新,若查询结果滞后,建议3个工作日后复查。
对于断交的灵活就业社保,可进行续缴操作吗?
灵活就业社保中间断缴,正常来说无法进行补缴,然而满足相关条件就能实现补缴。??
1、补缴条件及方式
灵活就业人员的社保中断后,补缴并非无条件。通常,因忘记缴费导致的社保断缴是无法补缴的。但有些地方在特殊时期允许当年年底前进行补缴。补缴方式一般需灵活就业人员携带本人的社保卡和身份证,直接前往就近的社保局办理。
2、补缴的注意事项
滞纳金问题:补缴社保时,除应缴纳的社保费用外,还需支付滞纳金。滞纳金按天计算,断缴时间越长,滞纳金越多。因此,尽早补缴可减少经济损失。
补缴时间限制:灵活就业人员应注意补缴的时间限制,尽量在时间内完成补缴,以避免产生更多的滞纳金或不良记录。
3、补缴的意义
对于灵活就业人员来说,补缴社保具有重要意义。首先,补缴可以确保达到法定退休年龄时累计缴费满十五年,从而按月领取基本养老金。其次,对于有购房或落户需求的人员来说,连续缴纳社保是满足相关条件的基础。通过补缴,可以保持社保的连续性,进而享受相应的权益。
以上就是社保相关内容,数据及内容仅供参考,希望对您有帮助,欢迎关注新社通app解锁更多社保专业资讯。