灵活就业人员基本养老保险:灵活就业人员养老保险缴费由个人承担缴纳单位和个人部分,按月缴费,缴费比例和缴费基数有确定要求;按照有关要求,灵活就业人员不得以事后追补缴费的方式增加灵活就业期间的缴费年限。灵活就业人员其他就业时段的补缴方法要求执行。
2025青岛灵活就业社保缴纳基数是多少?青岛灵活就业人员社保交15年领多少?根据新社通app-社保缴费查询工具提供的2025社保缴费标准详情数据:

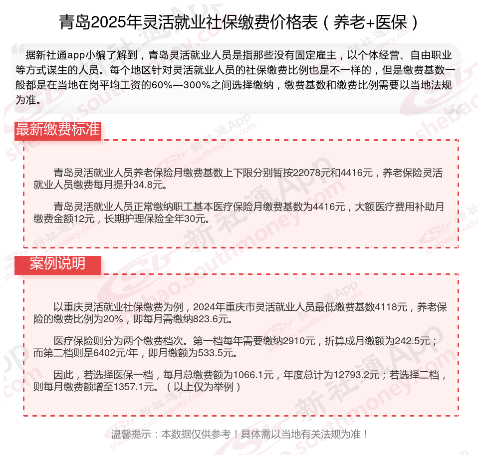
据新社通app数据显示,青岛养老保险缴费基数2024-2025年最新标准如下:
青岛灵活就业人员基本养老保险缴费基数暂按不低于4416元;
缴费比例:个人承担20%;养老保险缴费个人883.2元。
(注:本文数据仅供参考,具体以当地缴费标准为准)
》点击新社通app社保计算器,了解你的社保缴费明细!
新社通app数据所得,数据仅供参考。
退休养老金计算公式是什么?
养老金=基础养老金+个人账户养老金
个人账户养老金=个人账户储存额÷计发月数(50岁为195、55岁为170、60岁为139,不再统一是120了)
基础养老金=(全省上年度在岗职工月平均工资+本人指数化月平均缴费工资)÷2×缴费年限×1%=全省上年度在岗职工月平均工资(1+本人平均缴费指数)÷2×缴费年限×1%
注:本人指数化月平均缴费工资=全省上年度在岗职工月平均工资×本人平均缴费指数在上述公式中可以看到,在缴费年限相同的情况下,基础养老金的高低取决于个人的平均缴费指数,个人的平均缴费指数就是自己实际的缴费基数与社会平均工资之比的历年平均值。低限为0.6,高限为3。
个人账户养老金=个人账户储存额÷计发月数
【注释】计发月数根据退休年龄和当时的人口平均寿命来确定。计发月数略等于(人口平均寿命-退休年龄)X12。目前50岁为195、55岁为170、60岁为139,不再统一是120了。
基础养老金计算公式
基础养老金=(全省上年度在岗职工月平均工资+本人指数化月平均缴费工资)÷2×缴费年限×1%=全省上年度在岗职工月平均工资(1+本人平均缴费指数)÷2×缴费年限×1%。
【示例】假定男职工在60岁退休时,全省上年度在岗职工月平均工资为4000元,累计缴费年限为15年时:
个人平均缴费基数为0.6时,基础养老金=(4000元+4000元×0.6)÷2×15×1%=480元;
个人平均缴费基数为1.0时,基础养老金=(4000元+4000元×1.0)÷2×15×1%=600元;
个人平均缴费基数为3.0时,基础养老金=(4000元+4000元×3.0)÷2×15×1%=1200元;
累计缴费年限为40年时:
个人平均缴费基数为0.6时,基础养老金=(4000元+4000元×0.6)÷2×40×1%=1280元;
个人平均缴费基数为1.0时,基础养老金=(4000元+4000元×1.0)÷2×40×1%=1600元;
个人平均缴费基数为3.0时,基础养老金=(4000元+4000元×3.0)÷2×40×1%=3200元。
平均缴费指数就是去年按1000基数缴纳,而社会当年平均工资2000那当年指数就是0.5,把每年的算出来平均,很容易,到时候可以计算多少养老退休金的。
领取养老金和工龄有关系吗?
养老金与工龄之间并非直接相关,但工龄在一定程度上可以影响养老金的数额。以下是对这一关系的详细介绍:
过渡性养老金:对于在建立个人账户之前就参加工作的职工,存在视同缴费年限,这部分年限同样会计入工龄。工龄中的视同缴费年限越长,过渡性养老金的数额也就越高。
基础养老金:工龄(或称为缴费年限)是计算基础养老金的重要因素之一。在其他条件相同的情况下,工龄越长,缴费年限越长,基础养老金的数额也就越高。这是因为基础养老金的计算公式中包含了缴费年限这一参数。
个人账户养老金:工龄也会影响到个人账户养老金的积累。工龄越长,意味着职工参加工作并缴纳养老保险的时间越长,进入个人账户的金额也就越多。因此,在退休时,工龄较长的职工的个人账户养老金数额通常会更高。
综上所述,养老金与工龄确实存在一定的关系,工龄越长,养老金的数额往往越高。但需要注意的是,养老金的数额并非仅由工龄确定,还受到个人缴费基数、当地社会平均工资水平、退休年龄以及养老保险方案等多种因素的影响。因此,在工作期间,职工不仅要关注工龄的积累,还要重视缴费基数的提升、选择合适的退休年龄以及关注养老保险方案的变化,以便在退休后获得更为可观的养老金待遇。
温馨提示:本数据仅供参考!具体需以当地有关法规为准!