灵活就业社保成为很多自由职业者和打工人空窗期的最佳选择。那具体缴费是多少呢?
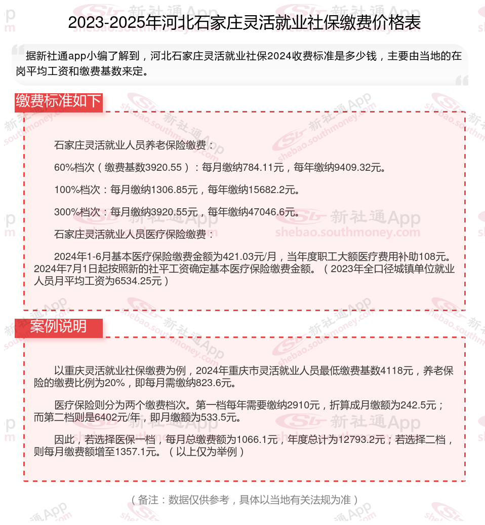
据新社通app数据显示,河北石家庄灵活就业养老保险最低缴费基数为:3920.55元;个人的缴费比例分别为:20%;
个人缴费金额:784.11元。
(注:本文数据仅供参考,具体以当地缴费标准为准)
灵活就业者交社保一个月多少钱?2025社保缴费标准,根据新社通app-社保缴费查询工具提供的2025社保缴费标准详情数据如下:

灵活就业社保:如果选择城镇职工社保方式,个人需承担全部的20%养老保险费用,成本较高。如果选择城乡居民社保方式,责缴费成本相对较低, 但退休后养老金也相应较低。
养老保险断缴后是不是就没有了?
社保中途断交后是可以累计的,包括养老保险和医疗保险。
一、养老保险
根据《中华人民共和国社会保险法》第十六条,参加基本养老保险的个人,达到法定退休年龄时累计缴费满十五年的,按月领取基本养老金。因此,养老保险缴费是累计计算的,即使中途断交,只要累计缴费满十五年,达到法定退休年龄后仍可以按月领取基本养老金。
二、医疗保险
医保断交3个月以上可以累计使用,累计缴费年限不会清0,但连续缴费年限会重新开始计算。达到法定退休年龄时累计缴费达到年限的,退休后不再缴纳基本医疗保险费。所以,医疗保险也是累计计算的,断交后不会影响已累计的缴费年限。
温馨提示:本数据仅供参考!具体需以当地有关法规为准!