福建福州什么条件可以申办4050补贴?福建福州社保4050补贴标准咋样?2025年福建福州4050补贴可以领多少钱?4050补贴所针对的人群,年龄限定为女性年满40周岁,男性年满50周岁。
就业困难人员只要实现灵活就业,经人社部门完成认定,同时以个人身份缴纳社会保险费,便可获得社会保险补贴。想了解4050具体补贴条件,就跟着新社通app小编来了解。
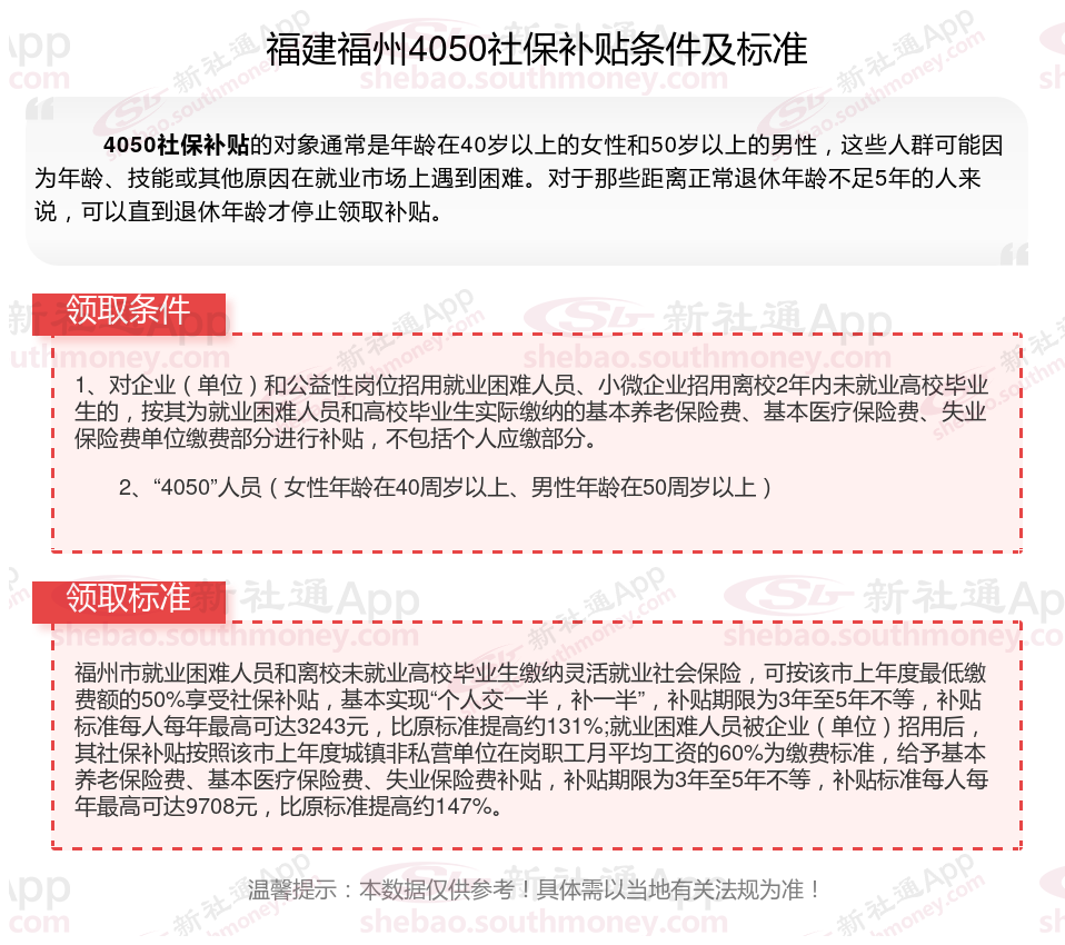
第一、福建福州社保4050补贴标准咋样?2025年福建福州4050补贴可以领多少钱?福建福州4050补贴的获取条件,主要涵盖以下方面
年龄条件
基本年龄要求为女性年满40周岁、男性年满50周岁的就业困难灵活就业者,可申请4050补贴,该补贴旨在助力这类特定年龄人群。
就业与社保条件
依法进行失业登记:申请人需要在各级公共就业服务机构进行失业登记,表明其目前的就业状态。
自费缴纳社会保险费:申请人需要灵活就业后自费缴纳社会保险费,包括养老保险费和医疗保险费。这是领取补贴的重要前提,确保申请人在就业困难时仍能保持社保的连续性。
其他条件
不得为城乡居民养老保险参保人:如果申请人参加的是城乡居民养老保险,则无法领取4050补贴。因为该补贴主要针对的是城镇职工养老保险的参保人,城乡居民养老保险的缴费负担较低,因此不享受此补贴。
就业困难认定:申请人需要被认定为就业困难人员。这一认定通常基于申请人的就业、技能水平、家庭状况等因素,由相关部门进行综合评估。
在申请4050补贴时,申请人需要按照一定流程进行申请和审核。首先,到户籍所在社区劳动工作站申报,并提供相应资料;然后,经劳动工作站、所初审、展示后,报市就业办审核;最后,合格后交市财部门复核,并通过指定的银行直接支付给申请者本人。

福建福州申请4050社保补贴所需证件有哪些?
失业证明材料:需提供《就业失业登记证》原件和复印件,以及灵活就业个人缴纳的养老保险、医疗保险凭证的原件。若原件丢失,可凭社保经办机构开具的个人缴费证明替代。
照片:申请人需提供近期免冠照片若干张,具体数量根据当地要求确定。
户口本:户口本原件及复印件,用于证明申请人的户籍所在地及家庭成员情况。
其他材料:根据当地要求,可能还需提供《申请表》、《灵活就业证明》、《工商营业执照》等相关材料。
身份证:申请人需提供本人身份证原件及复印件,用于核实个人身份信息。
福建福州补贴多少钱一个月?福建福州灵活就业4050补贴标准:

福建福州申请4050社保补贴的办理地点
线下办理方法:市档案托管中心:在街道劳动事务所审核通过后,申请人需持相关材料到市档案托管中心办理社保补贴手续。
线上办理方法:部分地区的申请人可通过当地网站进行线上申请,如广东地区可通过广东服务网申请。线上申请需按照网站提示填写相关信息并上传所需材料。
线下办理方法:街道(乡镇)劳动事务所:申请人可携带相关材料到户籍所在地的街道(乡镇)劳动事务所进行申请复核。
线下办理方法:劳动有关部门:市档案托管中心审核无误后,会将材料上报劳动有关部门,经进一步审核后,由相关部门拨付资金。
第二、“五险一金”指的是什么
“五险一金”指的是5种保险:包括养老保险、医疗保险、失业保险、工伤保险和生育保险;“一金”指的是住房公积金。
工伤保险
工伤保险是面向企业或用人单位筹集工伤保险基金,用于补偿职工因工伤事而导致的收入丧失和医疗保险待遇的一种社会保险制。其基本待遇包括工伤期间的收入保险、工伤抚恤、工伤医疗保险等,旨在保护职工因工作遭受伤害或者患职业病时获得医疗救治和经济补偿。
生育保险
生育保险是针对生育妇女设立的社会保险制,旨在解决生育妇女孕产哺乳期间的收入和生活保证问题。生育保险基金通过筹集资金,为生育妇女提供生育医疗保险、产假及产假工资等,确保她们在生育期间得到必要的经济支持。
失业保险
失业保险是为了解决符合条件的失业者的生活保证问题而设立的社会保险制。失业保险基金通过筹集资金,为失业者提供失业保险金及失业医疗救助等,帮助他们度过失业期,维持基本生活。
医疗保险
医疗保险是依法强制实施的社会保险制,用于解决劳动者及其家属的医疗保险问题。通过向企业及个人征收医疗保险费形成医疗保险基金,为参保人员提供医疗保险及医疗补助,减轻因疾病带来的经济负担。
住房公积金
住房公积金是住房改的一项重要方案,由企业和劳动者各缴纳一定的住房基金。符合提取条件的职工可以提取住房公积金,用于购买、建造、翻建、大修自住住房,或者在购买商品房时享受更低的住房贷款利息,从而减轻购房负担。
养老保险
养老保险是根据《中华人民共和国社会保险法》建立的一项社会保险,旨在保护劳动者退休后的生活。劳动者到达法定退休年龄后,可以领取退休金,确保老有所养。养老保险金的支付是养老保险制的基本待遇,体现了对劳动者晚年生活的关怀。
第三、福建福州手机支付宝缴社保,3分钟操作流程让缴费变简单!
目下,社保开展网上缴费的方式主要是以下这几种。线上缴费方法如下:
(1)微信缴费
登录微信账号,点击右下方的“我”选项;
点击“支付”,找到“生活缴费”点击进入;
点击“社保医保”,根据系统提示完成缴费。
(2)支付宝缴费
打开支付宝,选择“城市服务”;
选择社保所在的城市,点击“自然人社保征收”;
点击“城乡居民医疗”,进行社保申报并完成缴费。
(3)劳动单位申报平台缴费(适用于单位员工)
登录劳动单位申报平台,按提示输入密码;
选择“缴费申报管理”,再选择“缴费工资申报”,输入职工上年度月均工资并保存;
提交缴费工资申报内容,报给社保中心进行审核;
审核通过后,选择“提交信息管理”,再选择“提交结算”;
点击“申报”按钮,完成申报工作。
以上操作方式可能因地区和平台而异,具体流程请参考当地社保部门或相关平台的指南。另外,个人在缴纳社保时,只能缴纳养老金和医疗保险这两部分。如需了解更多关于社保缴费的信息,请咨询当地社保部门或专业律师。
此外,根据《中华人民共和国社会保险法》的相关法规,用人单位和个人都有义务依法缴纳社会保险费。对于未按时足额缴纳社会保险费的用人单位,社会保险费征收机构有权责令其限期缴纳或者补足,并加收滞纳金;逾期仍不缴纳的,则可能面临罚钱的处罚。因此,请务必按时足额缴纳社会保险费,以保护自己的权益。
线上缴纳社保注意事项
1、在选择缴费类型和基数时,要根据个人或单位的实际情况进行选择。
2、在进行社保网上缴费时,需要注意以下几点:
3、如果遇到问题,可以及时联系当地社保局或相关机构进行咨询和处理。
4、确保个人信息准确无误,包括身份证号码、姓名、手机号码等。
5、在支付过程中,要确认支付金额和支付方式是否正确。
以上就是社保相关知识,内容及数据仅供参考,欢迎关注、下载新社通app!