灵活就业人员的社会保险主要包括养老保险和医疗保险,社保费由个人全额承担
据新社通app数据显示,新疆铁门关灵活就业人员养老缴费基数2024-2025年最新标准如下:
养老保险最低缴费基数为:4999元;
个人缴费比例:20%,个人缴费金额:999.8元;
(注:本文数据仅供参考,具体以当地缴费标准为准)
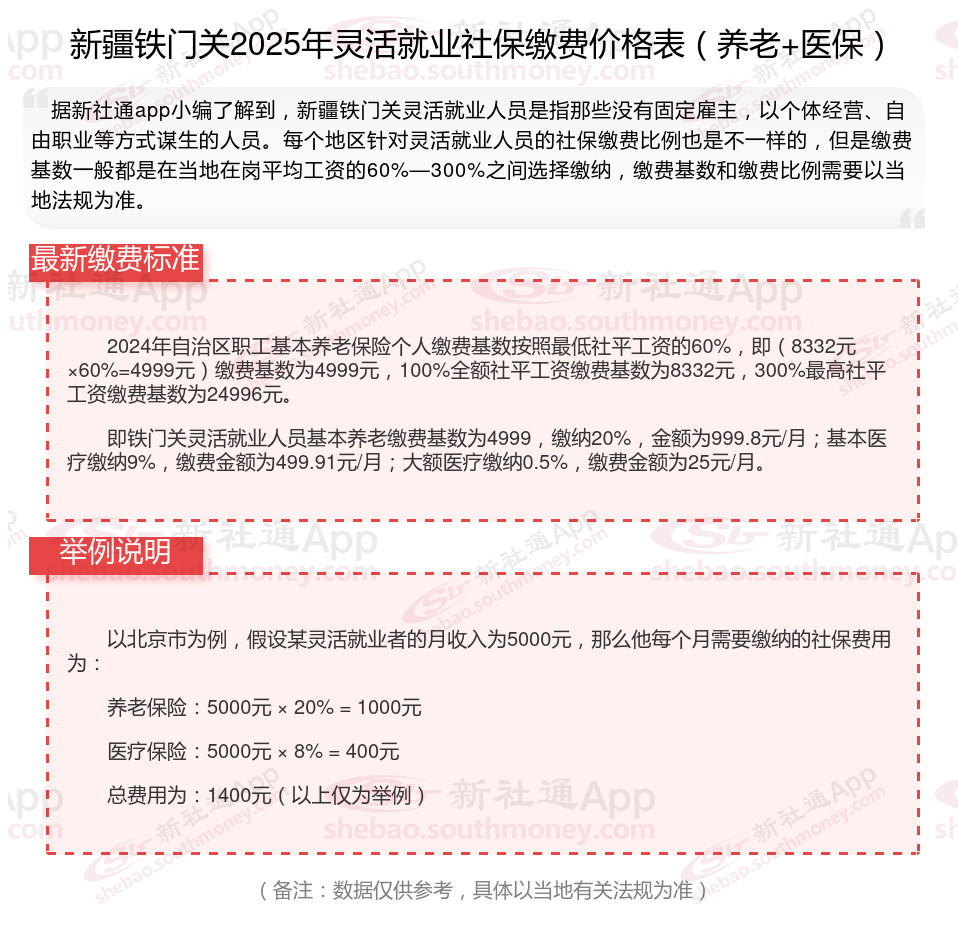
新疆铁门关灵活就业社保缴费标准,新疆铁门关灵活就业社保缴费标准是多少钱一个月?下表是2024-2025年新疆铁门关社保费用明细参考,根据新社通app-社保缴费查询工具提供的最新数据如下:

2024年自治区职工基本养老保险个人缴费基数按照最低社平工资的60%,即(8332元×60%=4999元)缴费基数为4999元,100%全额社平工资缴费基数为8332元,300%最高社平工资缴费基数为24996元。
即铁门关灵活就业人员基本养老缴费基数为4999,缴纳20%,金额为999.8元/月;基本医疗缴纳9%,缴费金额为499.91元/月;大额医疗缴纳0.5%,缴费金额为25元/月。
相关案例计算:
假设在新疆铁门关有个网友杨某养老保险的缴费基数为0元,个人缴费比例为0%。
据新社通app养老保险计算器显示:养老保险费=养老保险缴费基数×单位缴费比例+养老保险缴费基数×个人缴费比例。
那么,杨某个人应缴养老保险费为:0元×0%=0元。
注意,这只是一个示例计算,实际缴费金额会根据具体的缴费基数和缴费比例而有所不同。此外,养老保险方案也会随时间变化,建议在实际计算时参考最新的方案法规。
自由职业社保的缴费要求则相对灵活,可以根据自身情况选择缴费基数和缴费比例,但同样需要达到一定的缴费年限才能享受相应的待遇。
》》还不知道自己社保缴纳明细吗?点击新社通app社保计算器,查询所在城市社保缴费明细!
新社通app数据所得,数据仅供参考。
断交灵活就业养老保险,后果你知道吗?
灵活就业养老保险可以断交。灵活就业人员为自愿参保,未就业期间的养老保险也是自愿缴纳,因此可以中断。但需要注意的是,个人享受基本养老金与个人缴费年限直接相关,缴费年限越长,缴费基数越大,退休后领取的养老金就越多。断交灵活就业养老保险可能会带来以下影响:
影响养老金待遇:
累计缴费年限是计算养老金的重要因素之一。如果断交养老保险,将影响累计缴费年限,进而影响退休后领取的养老金数额。缴费年限越长,缴费基数越大,退休后领取的养老金就越多。
灵活就业人员如果断交养老保险,可能导致在达到法定退休年龄时未能满足最低缴费年限条件,从而无法按月领取基本养老金。
失去社保补贴机会:
有些地区对灵活就业者提供社保补贴,但享受补贴的前提是必须处于正常参保状态。一旦中断缴费,这些补贴机会可能会溜走。
丧失医疗报销资格:
停缴期间,享受不到相关福利。停缴社保不仅意味着养老金账户“停滞”,还会丧失医疗报销资格。生病住院时,全部费用都得自己承担。
综上所述,虽然灵活就业养老保险可以断交,但考虑到养老金待遇、医疗报销资格和社保补贴机会等因素,灵活就业人员尽可能保持连续缴纳状态。如果确实无法继续缴纳,也应及时了解相关方案和补救方案,以确保自己的权益不受损失。
个人自行缴纳社保和单位交的有什么不一样?
单位公司买社保和个人买社保有什么区别?
缴费比例不同:养老保险,在职职工缴费比例8%,灵活就业缴费比例20%,同样缴费基数4000元,一个只需要交320元,全部进入个人账户,另一个交800元,其中320元进入个人账户,剩下480元进入统筹账户。
户籍限制:
职工社保:是打工人的社保,只要你给企业工作,建立了劳动关系就必须缴纳职工社保。职工社保包含五险,分别为:养老保险、医疗保险、生育保险、工伤保险和失业保险。
灵活就业人员基本养老保险:年满16周岁以上,依托互联网平台实现就业且未与平台企业建立劳动关系的网约配送员、网约车驾驶员、货车司机、互联网营销师等新型就业形态劳动者;尚未达到法定退休年龄的无雇工的个体工商户、未在用人单位参加基本养老保险的非全日制从业人员以及和要求的其他灵活就业人员。各类用人单位及其职工按法规应当参加城镇职工基本养老保险,个体灵活就业人员自愿选择参加城镇职工基本养老保险;
缴纳的险种数量不同:灵活就业人员社保只能缴纳“两险”,即:养老保险和医疗保险;企业员工社保需要缴纳“五险”,即:养老保险、失业保险、工伤保险、医疗保险、生育保险。
社保缴费基数分为上下限
缴费基数上限:职工工资收入超过上一年省、市在岗职工月平均工资算术平均数300%以上的部分不计入缴费基数。
缴费基数下限:职工工资收入低于上一年省、市在岗职工月平均工资算术平均数60%的,以上一年省、市在岗职工月平均工资算术平均数的60%为缴费基数。
社保缴费基数直接影响参保人员的社会保险待遇。缴费基数越高,个人帐户储存额就越多,可支配使用的医疗费用就越多,退休时领取的养老金也越高。
(备注:数据仅供参考,具体以当地有关法规为准)