当地法规和缴费基数定了灵活就业社保的月缴费金额,大致在几百到几千元,以2025年部分地区为例,灵活就业人员医保月缴费一档567.75元,二档431.49元。随新社通-app小编了解一下具体详情。
什么是社保呢?
通俗解释,社保缴费是单位与个人按照法规要求,为加入社会保险体系而进行费用缴纳的行为。社保,即社会保险,是通过立法建立的一种社保制,旨在保护公民在年老、疾病、工伤、失业、生育等情况下依法从社会获得物质帮助的权利。缴费基数、缴费比例以及当地的具体法规等因素相互作用,最终确定了社保的缴费金额。
定了!灵活就业人员2024-2025年社保养老缴费基数是多少,医保交多少钱,重庆灵活就业人员社保2025缴费标准一览表

》》想知道自己社保缴纳多少钱吗?快来新社通app社保在线计算器,一键测算!
提示:重庆灵活就业人员每个月的缴费压力还是比较大的,每个月的社保费用都是千元,缴费档次越高,灵活就业人员要缴纳的费用也越多。
当缴费档次越高,可以享受到的社保待遇也越多,退休后可以领到的养老金也越多,100%的缴费档次缴纳灵活就业社保比60%的缴费档次缴纳灵活就业社保可以领到的钱要多。
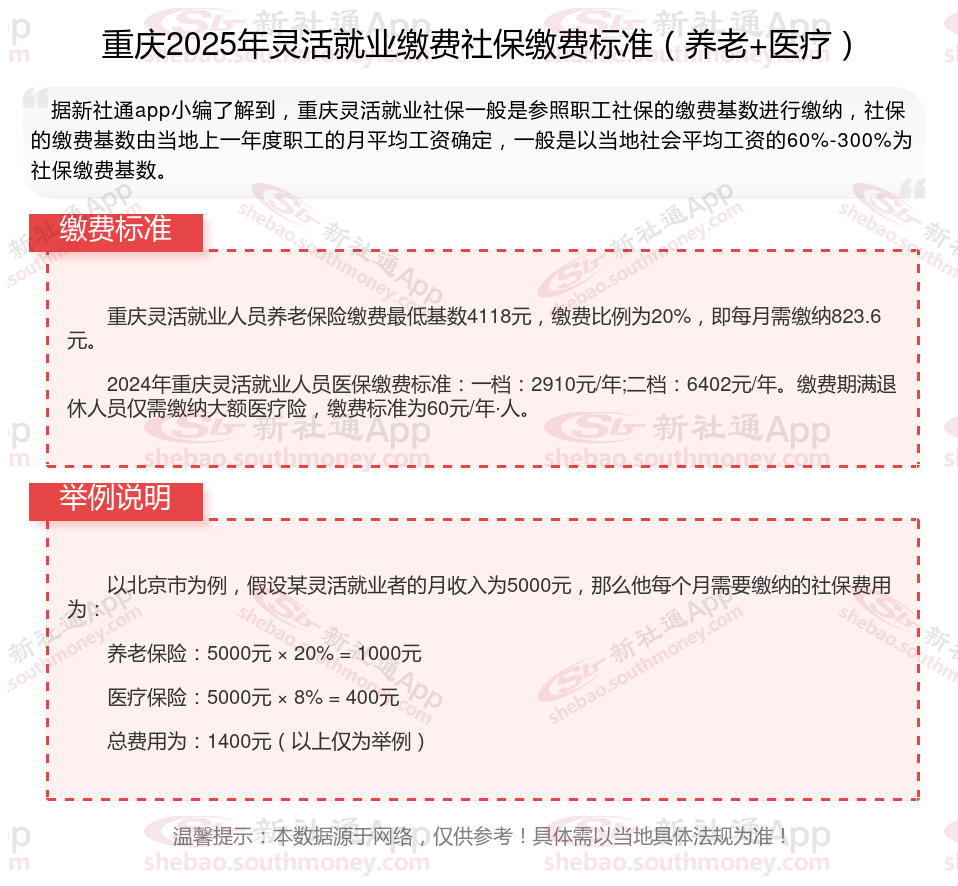
重庆2025年灵活就业人员社保缴费标准公布
据新社通app显示,重庆灵活就业人员养老保险缴费基数2024-2025年最新标准如下:
缴费基数下限暂按不低于4118元/月执行。按照个人20%的缴费费率,个人养老保险缴费金额低于823.6元/月。
(注:本文数据仅供参考,具体以当地缴费标准为准)
假设重庆笔友希某的工资总额为4118元,那么希某的缴费基数就是4118元的60%到300%之间。如果他选择按照缴费基数为4118,据新社通app养老保险计算器测算显示,希某个人缴费额就是4118元*20%,等于823.6元。
需要注意的是,具体的缴费比例和缴费基数可能会因地区和方案的不同而有所差异。以上例子仅供参考,实际计算时应根据当地的具体方案来确定。
企业公司如何交五险一金
五险一金的缴纳方式主要取决于缴纳主体的身份,即是单位缴纳还是个人缴纳。以下是详细的缴纳方式说明:
(1)单位缴纳
当劳动者入职用人单位时,用人单位必须在法定时间内为其办理五险一金的缴纳手续。五险一金包括养老保险、医疗保险、失业保险、工伤保险、生育保险以及住房公积金。其中,养老保险、医疗保险和失业保险由单位和员工共同缴纳,工伤保险和生育保险由单位全额缴纳,住房公积金的缴纳则视单位福利而定。
1、养老保险:单位按职工缴费工资总额的20%缴费,职工按个人缴费基数的8%缴费。
2、工伤保险:单位根据行业范围确定工伤费率,在0.5%~2%之间,个人不缴纳。
3、住房公积金:单位和个人各缴纳工资基数的8%。
4、失业保险:单位缴纳工资基数的1.5%,个人缴纳工资基数的0.5%。
5、医疗保险:单位缴纳工资基数的9.8%(其中0.8%部分进个人账户),个人缴纳工资基数的2%。
6、生育保险:单位按在职职工缴纳基本养老保险费的基数作为缴纳生育保险费的基数,按照0.5%到1%的比例缴纳,个人不缴纳。
(2)个人缴纳
如果是个人缴纳五险一金,通常只能缴纳养老保险和医疗保险。缴纳比例和方式如下:
医疗保险:按当地上年社会平均工资水平的6%~10%缴纳。
养老保险:以灵活就业人员身份缴纳,比例一般在18%~28%之间,具体取决于当地。
需要注意的是,个人缴纳五险一金需要前往社保局办理相关手续,并提供身份证、户口本、近期免冠一寸照片以及保费等相关材料。
综上所述,五险一金的缴纳方式因缴纳主体不同而有所差异。单位缴纳时,五险一金均可缴纳;而个人缴纳时,通常只能缴纳养老保险和医疗保险。
概述五险一金的缴费情况如下:
首先,关于五险的缴费比例与缴费基准。五险涵盖了养老保险、医疗保险、失业保险、工伤保险及生育保险等多个方面,其中养老保险部分,公司缴款比率约为20%,个人缴费比率在8%左右;医疗保险部分,公司投资比率约占10%,个人支出比率则约为2%;失业保险部分,公司投资比率约为1.5%,个人支付部分约为0.5%;至于工伤保险和生育保险,更多地是由企业承担出资义务,员工则无需交纳。
其次,阐述住房公积金的缴费比例和缴费基准。住房公积金的缴费比率和缴费基准是由企业和个人协同而定,通常情况下,其范围在5%至12%之间,具体比率和金额则由雇佣机构进行最后裁定。我们假定在某个地区,某员工的每月平均收入为5000元人民币,那么按照上述标准估算,他所需要缴纳的五险一金大概在1500元上下浮动,其中他本人需支付约550元,剩下的950元则由公司负担。需特别强调的是,实际的缴费额度会随员工工资水平、所在地区以及企业和个人缴款比率的微妙变动而产生差异。
社保没交够15年到退休年龄怎么办
社保不足 15 年并不意味着无法享受退休待遇。通过延长缴费、一次性补缴或转入城乡居民养老保险等方式,可以在一定程度上弥补缴费年限不足的问题。
(一)职工社保补缴方式
1. 延长缴费:如果参保人员达到法定退休年龄时缴费不足 15 年,可以选择继续缴费至满 15 年。这种方式适用于那些距离 15 年缴费年限差距较小的人群。
2. 一次性补缴:对于 2011 年 7 月 1 日之前参保的人员,如果延长缴费 5 年后仍不足 15 年,可以一次性补缴至满 15 年。但需要注意的是,2011 年 7 月 1 日之后参保的人员,无法一次性补缴,只能继续按月缴费。
3. 转入城乡居民养老保险:如果参保人员不想继续缴费,也可以选择将职工养老保险关系转为城乡居民养老保险。城乡居民养老保险的缴费年限要求相对较低,且在达到 60 周岁时可领取养老金。
(二)城乡居民社保补缴方式
城乡居民养老保险的最低缴费年限也是 15 年。如果参保人员年满 60 周岁但缴费不足 15 年,部分地区允许一次性补缴差额。不过,自 2025 年 3 月 1 日起,部分地区已调整,要求此类人员需办理延后缴费,至年满 65 周岁后才能一次性趸缴。
当灵活就业社保断缴时,还能恢复缴纳吗?
灵活就业社保一旦出现中断,多数时候不能办理补缴,但符合某些条件便能完成补缴。?
1、补缴条件及方式
灵活就业人员的社保中断后,补缴并非无条件。通常,因忘记缴费导致的社保断缴是无法补缴的。但有些地方在特殊时期允许当年年底前进行补缴。补缴方式一般需灵活就业人员携带本人的社保卡和身份证,直接前往就近的社保局办理。
2、补缴的注意事项
滞纳金问题:补缴社保时,除应缴纳的社保费用外,还需支付滞纳金。滞纳金按天计算,断缴时间越长,滞纳金越多。因此,尽早补缴可减少经济损失。
补缴时间限制:灵活就业人员应注意补缴的时间限制,尽量在时间内完成补缴,以避免产生更多的滞纳金或不良记录。
3、补缴的意义
对于灵活就业人员来说,补缴社保具有重要意义。首先,补缴可以确保达到法定退休年龄时累计缴费满十五年,从而按月领取基本养老金。其次,对于有购房或落户需求的人员来说,连续缴纳社保是满足相关条件的基础。通过补缴,可以保持社保的连续性,进而享受相应的权益。
文中数据及内容皆为参考,具体细则务必依照当地现行法规。希望能对您有所助益,欢迎留意新社通app,获取更多社保专业资讯。