据新社通app数据显示,深圳灵活就业养老保险最低缴费基数为:3523元;个人的缴费比例分别为:20%;
个人缴费金额:704.6元。
(注:本文数据仅供参考,具体以当地缴费标准为准)
深圳灵活就业自己交社保一个月要交多少钱?交多久可以领?根据新社通app-社保缴费查询工具提供的最新数据如下:

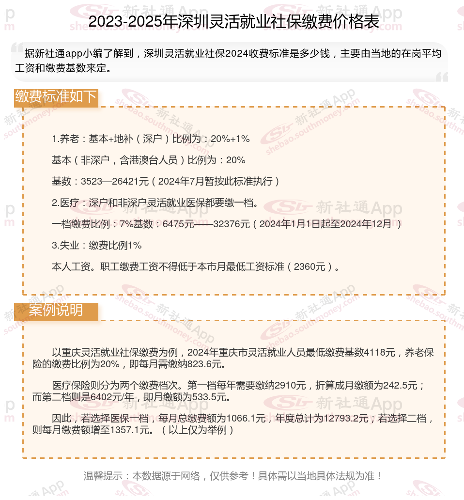
1.养老:基本+地补(深户)比例为:20%+1%
基本(非深户,含港澳台人员)比例为:20%
基数:3523—26421元(2024年7月暂按此标准执行)
2.医疗:深户和非深户灵活就业医保都要缴一档。
一档缴费比例:7%基数:6475元——32376元(2024年1月1日起至2024年12月 )
3.失业:缴费比例1%
本人工资。职工缴费工资不得低于本市月最低工资标准(2360元)。
社保缴纳基数是社会保险缴纳的缴费标准,它通常根据社会平均工资的一定比例来确定。工资收入无法确定时,其缴费基数按当地劳动部门公布的当地上一年职工平均工资为缴费工资确定。每年社保都会在固定的时间(3月或者7月,各地不同)核定基数,根据职工上年度的月平均工资申报新的基数,需要准备工资表这些证明。
养老金领取条件:何时能领?
养老金的领取时间主要取决于个人的退休年龄和缴费年限。一般来说,需要同时满足以下两个条件才能领取养老金:
达到法定退休年龄:
男年满60周岁,女年满55周岁(或50周岁,具体视情况而定,如从事特殊工种或因病致残等可能有提前退休的法规)。
因伤残、疾病等原因丧失劳动能力且失去生活来源的,经县级农村社会养老保险经办机构批准,可以提前到男年满55周岁、女年满50周岁领取养老金。
最低缴费年限
全国统一标准:累计缴满15年(含视同缴费年限)
2025年试点方案:北京、广东等8省市启动缴费年限动态调整,试点地区企业职工需满20年方可领取(过渡期按“新人新方案,老人老方案”执行)
养老金领取年限的相关法规
领取保证期:养老金的领取保证期为10年。这意味着,如果被保险人在领取养老金期间不足10年死亡,剩余年限的养老金将由其指定的受益人或者法定继承人领取。
终身领取:只要领取人还在世,就可以一直领取养老金。即使个人账户养老金已经用完,仍然会继续按照原标准计发。这一法定确保了老年人的基本生活保险。
综上所述,养老金的领取时间主要取决于个人的退休年龄、缴费年限以及是否满足当地养老保险制的领取条件。一旦满足这些条件,参保人员就可以在办理完退休手续后开始按月领取养老金。
(备注:数据仅供参考,具体以当地有关法规为准)