依据缴费基数和当地法规,灵活就业社保月缴费金额通常在几百元到几千元,就像2025年有些地区灵活就业人员医保月缴费,一档567.75元,二档431.49元。随新社通-app小编了解一下具体详情。
什么是社保呢?
通俗解释,社保缴费是单位与个人按照法规要求,为加入社会保险体系而进行费用缴纳的行为。社保是社会保险的简称,广义的社会保险包括城镇职工社会保险和城乡居民社会保险,但狭义的社保指的就是职工社保。
个人灵活就业社保养老、医保缴费标准2025最新,呼和浩特灵活就业社保每月交多少钱?

》》》点击新社通社保在线计算器,轻松测算您的社保每月交多少!
当社保缴费档次越高,可以享受到的社保待遇也越多,退休后可以领到的养老金也越多,100%的缴费档次缴纳灵活就业社保比60%的缴费档次缴纳灵活就业社保可以领到的钱要多。
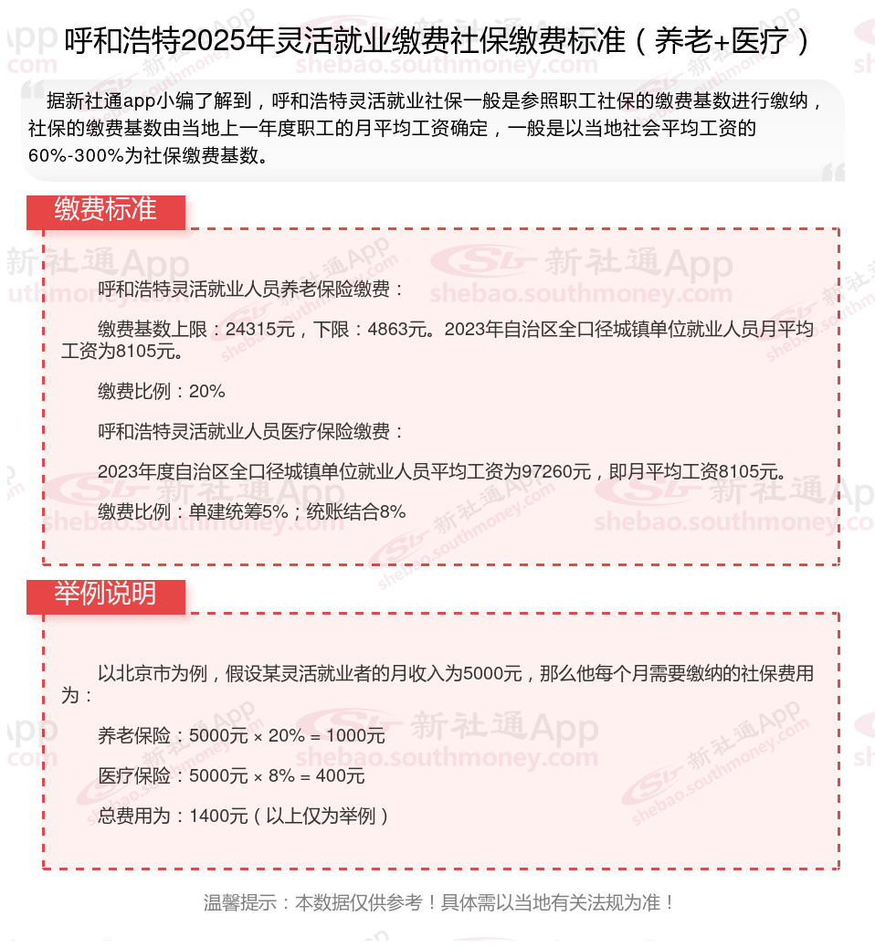
呼和浩特2025年灵活就业人员社保缴费标准公布
据新社通app显示,呼和浩特灵活就业养老保险缴费基数2024-2025年最新标准如下:
最低缴费基数:4481元;
个人缴费比例:20%;
(注:本文数据仅供参考,具体以当地缴费标准为准)
假设呼和浩特一个笔友王某的月工资为4481元。
灵活就业个人缴费额计算:
据新社通app养老保险计算器显示,灵活就业人员缴费额按照核定缴费基数的20%缴纳。核定缴费基数通常是根据实际工资收入来确定的,但也需要根据省社平工资的60%至300%的范围内进行调整。
假设王某的核定缴费基数就是他的月工资4481元,他的个人缴费额为:4481元 * 20% =896.2元。
需要注意的是,以上计算示例仅供参考,实际缴费金额可能会因地区、方案、工资水平等因素而有所不同。
城镇职工社保与城乡居民社保有什么不同
缴纳原则不同:城镇职工是强制参保,单位必须为在职职工参保职工社保;居民社保是自愿原则参保。
报销人群不同:城镇职工报销的人群是有工作单位的职工以及退休人员;居民社保为没有工作单位的城乡居民提供报销。
缴费方式不同:城镇职工社保是按月缴费,单位和个人共同缴费;居民社保是按年缴费,当年交下一年度的社保费用,个人承担费用,给予补贴。
缴费金额不同:城镇职工社保是根据社保缴费基数按缴费比例进行缴纳,一年大概需要上万元;居民社保是自由选择缴费档次,一年费用在500~5000元不等。
报销内容不同:城镇职工社保能提供五个险种的报销;而居民社保仅提供养老保险和医疗保险报销。
一次性补缴社保在哪里交钱?
税务局。
一次性补缴社保的缴费渠道主要包括线下税务局和线上平台(如支付宝、微信),具体流程如下:
缴费渠道与流程
线下缴费(主要方式)
在社保部门确认补缴资格并获取补缴单后,需前往税务局窗口完成缴费。该方式适用于所有符合条件的一次性补缴申请。
示例:黑龙江绥化市的案例中,用户需携带补缴单到税务局缴纳费用,8年3个月的补缴费用为16000元。
线上缴费(部分地区适用)
通过支付宝或微信的社保缴费功能操作:
支付宝:进入“市民中心”→“办事大厅”→“社保缴费”,输入信息后完成支付。
微信:点击“城市服务”→“社保功能”→“社保缴费”,选择补缴并支付。
注意:线上补缴需提前咨询当地法规,部分区域可能不支持或涉及滞纳金。
注意事项
法规差异:灵活就业人员通常无法一次性补缴,但职工养老保险或城乡居民养老保险符合条件的可申请。
材料准备:需携带身份证、社保卡、《补缴申请表》等材料,具体要求以当地社保中心消息为准。
时效性:线上补缴功能可能因地区调整而变化,建议优先通过社保局官网或12333热线确认最新流程。
总结?:线下税务局是主要缴费渠道,线上平台需结合当地使用,建议优先咨询社保部门。灵活就业社保中断缴费后,能否办理续交业务?
灵活就业社保中间断缴,正常来说无法进行补缴,然而满足相关条件就能实现补缴。??
1、补缴条件及方式
灵活就业人员的社保中断后,补缴并非无条件。通常,因忘记缴费导致的社保断缴是无法补缴的。但有些地方在特殊时期允许当年年底前进行补缴。补缴方式一般需灵活就业人员携带本人的社保卡和身份证,直接前往就近的社保局办理。
2、补缴的注意事项
补缴时间限制:灵活就业人员应注意补缴的时间限制,尽量在时间内完成补缴,以避免产生更多的滞纳金或不良记录。
滞纳金问题:补缴社保时,除应缴纳的社保费用外,还需支付滞纳金。滞纳金按天计算,断缴时间越长,滞纳金越多。因此,尽早补缴可减少经济损失。
3、补缴的意义
对于灵活就业人员来说,补缴社保具有重要意义。首先,补缴可以确保达到法定退休年龄时累计缴费满十五年,从而按月领取基本养老金。其次,对于有购房或落户需求的人员来说,连续缴纳社保是满足相关条件的基础。通过补缴,可以保持社保的连续性,进而享受相应的权益。
(备注:数据仅供参考,具体以当地有关法规为准,欢迎关注、下载新社通app!)