灵活就业社保缴费比例是多少?养老保险一般为缴费基数的20%左右,其中8%计入个人账户,12%计入统筹账户。医疗保险一般为缴费基数的10%左右,具体比例因地区而异。失业保险、工伤保险、生育保险缴费比例较低,具体比例因地区而异。那么2025年四川成都灵活就业人员社保需要交多少钱?下面随新社通小编一起来看看。
一、2025年四川成都灵活就业社保缴费标准,灵活就业社保多少钱一个月?

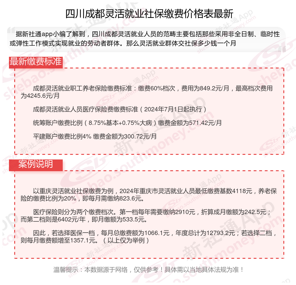
四川成都灵活就业人员社保缴费档次表:一般分为五个档次,具体为上年度在岗职工平均工资的60%、70%、80%、90%和100%。灵活就业人员可以根据自己的意愿选择缴费档次,缴费比例为20%,其中12%进入统筹基金,8%进入个人账户。
二、养老保险:确保退休后的经济来源,提供基本生活保证。
医疗保险:社保卡可以用来看病就医,住院和手术费用可以按比例报销。此外,还可以用社保卡买药,减轻经济压力,让生活更轻松。
工伤保险:对于因工作原因受到的伤害,缴纳社保的个人可以享受到工伤保险的待遇。工伤保险可以用于支付工伤医疗费用、生活护理费、伤残补助以及伤残津贴等,为工伤人员提供全面的保险。
失业保险:参保人员失业后,可以领取失业保险金,以应对失业期间的生活开支,减轻经济压力。
生育保险:用人单位已经缴纳生育保险费的,其职工享受生育保险待遇;职工未就业配偶按照相关法律享受生育医疗费用待遇。
三、四川成都灵活就业社保的缴费方式有哪些?
四川成都灵活就业人员社保参保最新流程如下:
1、参保方式
四川成都灵活就业人员有两种参保制可以选择:
以个人身份参加企业职工基本社保:
缴费由个人承担,可在本省全口径城镇单位就业人员平均工资的60%-300%之间选择适当的缴费基数。
缴费方式可按月、按季、按半年、按年等。
在户籍地参加城乡居民社保:
缴费方式是每年按档次缴费,缴费档次各地有所不同。
2、参保流程
准备材料:拿上本人的身份证(居住证)或社保卡等相关资料。
线下办理:
到当地社保经办机构办理参保手续。
部分地区还支持到“社银合作”银行网点办理。
线上办理:
登录社会保险公共服务平台。
使用电子社保卡App、小程序,或各地人社部门网站等线上服务渠道进行参保登记。
3、缴费方式
按月批扣:选择银行卡按月批扣方式,在办理完参保后,应到就近的代征银行签订扣款协议。
“掌上办”缴费:
关注地方税务的微信公众号(如“黑龙江省税务”)或下载税务APP(如“龙江税务”)进行缴费。
4、注意事项
参保年龄:劳动年龄内无雇工的个体工商户、具备条件的灵活就业人员可以参加灵活就业人员社保。劳动年龄最小不能低于16周岁,且非在校学生,不超过灵活就业人员法定退休年龄(女55周岁,男60周岁)。
缴费档次修改:部分地区(如大庆市)每月11日(节假日顺延)生成灵活就业人员社保费批量收缴计划,参保人每月1日至10日变更社保缴费档次的,当月即可按变更档次后的标准缴费;每月11日至月末变更社保缴费档次的,次月按变更档次后的标准缴费。
以上信息仅供参考,具体参保流程和所需材料可能因地区和方案不同而有所差异,建议咨询当地社保部门或相关机构获取详细信息。
四、四川成都灵活就业社保缴费待遇是多少?2025年灵活就业社保领多少钱?
四川成都社保待遇的计发遵循“多缴多得、长缴多得”的原则,交的越久、交的越多,最后拿到手的退休工资就越多。灵活就业人员退休后,每月社保待遇由基础养老金和个人账户养老金两部分组成。
基础养老金由个人缴费年限、缴费基数和计发系数等因素计算。其中,缴费年限以实际缴费年限为准,缴费基数按照本人选择的缴费基数计算。计发系数根据退休时当地的平均工资和职工平均工资增长率等因素确定。
个人账户养老金由个人账户累计储存额按照本人退休时个人账户账户余额除以计息利率计算。以成都市灵活就业人员社保待遇计算标准举例,如下:
成都市按缴费基数为4071元,计发基数为7822元,灵活就业参保人按照最低缴费基数缴纳15年,在60周岁退休可领取的养老金为:
1、基础养老金=(7822+7822×0.52)÷2×15×1%=891.7元;
2、个人账户养老金=4071×8%×12×15÷139=421.74元;
每月总养老金为891.708+421.74=1313.448元。
tip:四川成都养老金计算公式:养老金=基础养老金+个人账户养老金:(1)基础养老金=(全省上年度在岗职工月平均工资+本人指数化月平均缴费工资)÷2×缴费年限×1%=全省上年度在岗职工月平均工资(1+本人平均缴费指数)÷2×缴费年限×1%。(2)个人账户养老金=个人账户储存额÷计发月数(50岁为195、55岁为170、60岁为139)。(3)过渡性养老金=当年的养老金计发基数×视同缴费指数×视同缴费年限×过渡系数。
以上就是四川成都灵活就业社保缴费的全部内容,数据及内容供参考!希望对你有帮助,欢迎关注新社通解锁更多社保专业资讯。