灵活就业人员具备以个人身份参与职工社保的资格,其缴费基数与当地社会平均工资紧密关联,缴费档次在社会平均工资的 60%至 300%区间内可自由抉择。杭州灵活就业人员社保缴费最低标准是多少?下面随新社通小编一起了解灵活就业人员社保详情。
灵活就业社保和职工社保的区别在于参加的险种不同、缴费基数不同、缴费比例不同、缴费主体不同、户籍限制不同、缴费意愿不同。很多没有固定工作单位的灵活就业人员为了让自己的养老、医疗等方面得到保证,选择以灵活就业身份参加职工社保。
据新社通app数据显示,杭州企业灵活就业养老保险的缴费基数为:4462元。
缴费比例:在企业参保缴费的情况下,单位缴纳比例为15%,个人缴纳比例为8%。而灵活就业人员参保缴费的比例为个人20%。
另外,需要注意的是,这些缴费标准可能会随着时间和方案的变化而调整。为了获取最新的杭州灵活就业养老保险缴费标准信息,建议查阅相关消息或咨询当地社保部门。总的来说,了解并遵守当地的养老保险缴费标准是每个人的责任,也是保证个人权益的重要方案。
(注:本文数据仅供参考,具体以当地缴费标准为准)
杭州灵活就业社保缴费标准来了 灵活就业社保最低要交多少钱?根据新社通app-社保缴费查询工具提供的最新数据如下:

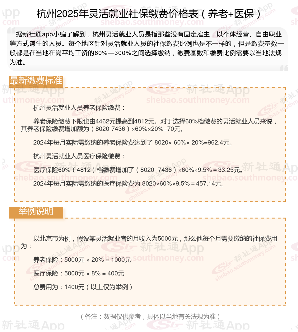
杭州灵活就业人员养老保险缴费:
养老保险缴费下限也由4462元提高到4812元。对于选择60%档缴费的灵活就业人员来说,其养老保险缴费增加额为(8020-7436)×60%×20%=70元。
2024年每月实际需缴纳的养老保险费达到了 8020× 60%× 20%=962.4元。
杭州灵活就业人员医疗保险缴费:
医疗保险60%(4812)档缴费增加了(8020- 7436)×60%×9.5%=33.25元。
2024年每月实际需缴纳的医疗保险费为 8020×60%×9.5%=457.14元。
如何了解自己的社保缴纳明细吗?点击新社通app社保计算器,帮您计算!
新社通app数据所得,数据仅供参考。
交的社保不想交了可以退钱吗?
根据社保的相关法规,社保一般是不可以退的,但也有例外情况。如果不想缴纳社保的话,可以直接不缴纳,停掉社保之后即可。所缴的社保费用会继续存在个人账户里,等到退休年龄之后就可以自动进行取出。单位所交的部分则进行充公。
养老金重算差额将补发!哪些人补发?
养老金计发基数公布前已退休的人员:
在养老金计发基数公布之前就已经办理退休手续的人员,其养老金也是按照旧的基数进行计算的。因此,在新的基数公布后,这部分人员的养老金也需要进行重新计算,并补发相应的差额。
2025年1月1日以后退休的职工:
这部分职工在退休时,由于上一年度的社会平均工资(即养老金计发基数)等数据尚未公布,因此先按照上一年度的基数计算预发养老金。
当新一年度的养老金计发基数公布后,他们的养老金会按照新的基数进行重新计算,并对之前的预发养老金进行差额补发。
方案调整前已退休但受方案变化影响的人员:
如果对养老金方案进行调整,导致部分已退休人员的养老金计算标准发生变化,那么这些人员也可以享受养老金的重算补发。例如,当养老金计发公式或相关参数发生变化时,之前已经按照旧标准领取养老金的人员就有资格获得补发。
过去养老金核算中少发的人员:
在过去的养老金核算中,由于各种原因(如计算错误、方案调整未及时实施等),导致部分退休人员到手的养老金少发了。方案调整后,这些人员也可以获得养老金的重算补发,以补齐以往的差额。
提前退休人员:
某些退休人员在法定退休年龄之前退休,其养老金可能会按照提前退休的法规进行计算。然而,如果后续相关方案发生变化,导致提前退休人员的养老金计算标准发生改变,这些人员也可能有资格享受养老金重算补发。
交社保的目的主要是为了保护公民在面临年老、疾病、工伤、失业、生育等风险时,能够依法从社会获得必要的物质帮助。社保的作用可以为以下几点:
养老保险:参加养老保险的参保人员,在达到法定退休年龄并满足领取条件后,可以按月领取养老金,确保老年生活的基本经济来源。此外,养老保险还包括抚恤金和丧葬费的支付,为参保人员的家庭提供一定的经济支撑。
工伤保险:对于因工作原因受到的伤害,缴纳社保的个人可以享受到工伤保险的待遇。工伤保险可以用于支付工伤医疗费用、生活护理费、伤残补助以及伤残津贴等,为工伤人员提供全面的保险。
失业保险:就是你被迫失业后能拿到赔偿金。由单位和职工共同缴费(单位招用农牧民合同制工人,本人不缴纳失业保险费)。
生育保险:如果有生育计划,缴纳社保后,在生育时间可以享受生育医疗费用报销,并且还可以领取生育津贴。
医疗保险:可以获得医疗保险报销;如果在职缴费累计满足最低年限后,退休后能够不用再继续缴纳基本医疗费而可以享受比在职报销水平更高的医保待遇。
温馨提示:本数据仅供参考!具体需以当地有关法规为准!