灵活就业社保缴费标准每年都会有所调整,主要体现在缴费基数和缴费比例上。接下来随社保君了解一下2025年山西太原灵活就业人员社保缴费标准是怎样的的相关内容。
一、2024年山西太原灵活就业社保缴费标准表 山西太原灵活就业社保多少钱一个月?

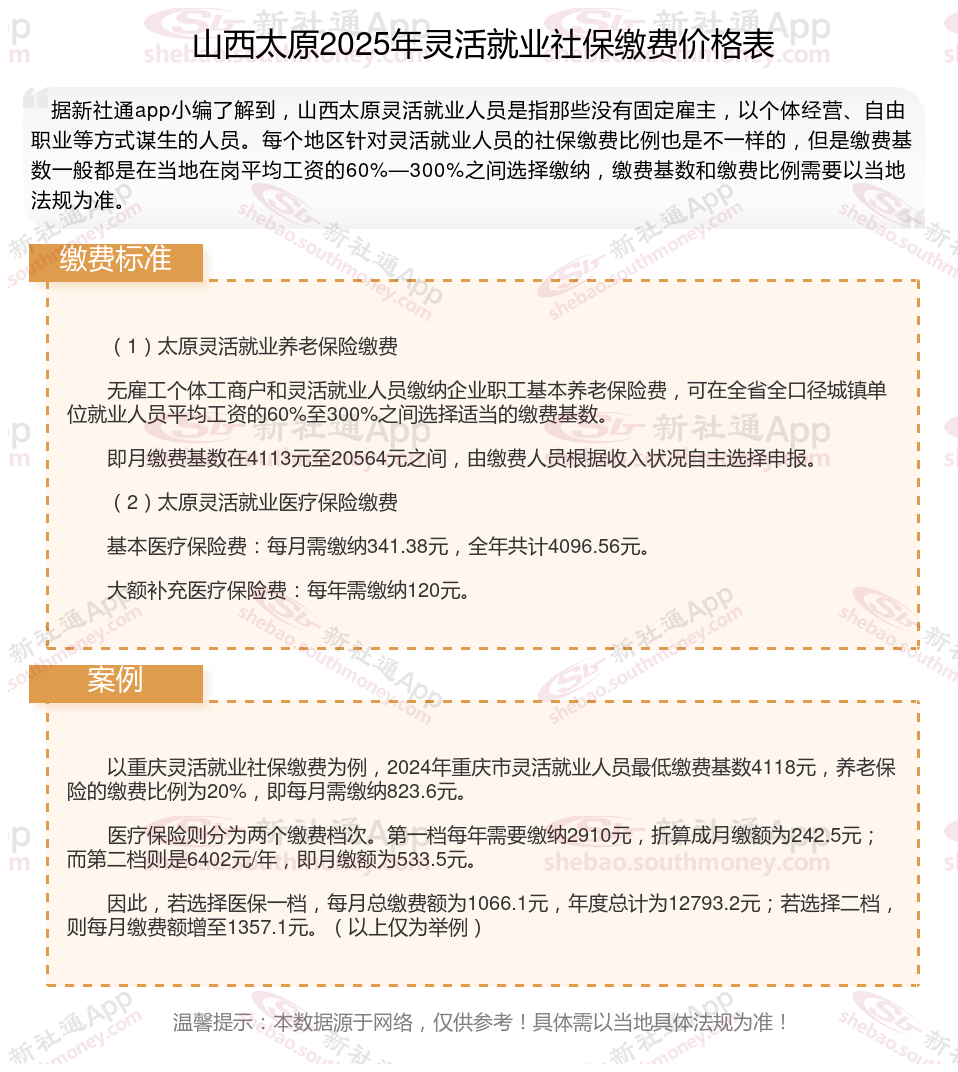
山西太原灵活就业人员社保缴费档次表:一般分为五个档次,具体为上年度在岗职工平均工资的60%、70%、80%、90%和100%。灵活就业人员可以根据自己的意愿选择缴费档次,缴费比例为20%,其中12%进入统筹基金,8%进入个人账户。
二、2024年山西太原灵活就业社保缴费方式
灵活就业社保的网上缴费可以通过多种方式进行,以下是几种主要的缴费方式及具体步骤:
1.微信缴费:
进入微信APP,点击“我”的页面,然后选择“服务”。
在服务页面中,选择“城市服务”。
在城市服务页面中,找到“社保”选项并点击。
进入社保页面后,选择“灵活就业人员社保”。
根据需要选择“灵活就业养老保险缴纳”或“灵活就业医疗保险缴纳”。
后续操作包括输入相关信息、核对信息无误后进行支付。
2.支付宝缴费:
打开支付宝APP,进入“市民中心”。
在市民中心页面中,选择“社保”。
进入社保页面后,选择“社保缴费”。
在社保缴费页面中,找到“灵活就业社会保险”选项并点击。
根据需要选择“灵活就业养老保险缴纳”或“灵活就业医疗保险缴纳”。
后续操作包括输入相关信息、核对信息无误后进行支付。
3.微信公众号缴费(以“河南税务”为例):
搜索并关注“河南税务”微信公众号。
进入公众号后,点击“微服务”然后选择“社保费缴纳”。
首次登陆需按照提示进行授权认证和人脸识别。
在主页面选择“灵活就业养老保险缴费类型”。
选择本人缴费或代他人缴费,并填写相关信息。
选择参保信息、缴费金额等,核对无误后进行支付。
4.随申办APP缴费:
打开随申办APP,搜索并选择“个人社保缴费”。
根据需要选择“本人”或“他人”作为办理对象,并填写相关信息。
系统自动查询参保信息后,选择需缴纳的社保费并点击“下一步”。
进入缴费信息提交页面,点击“提交”并选择支付方式(云闪付、支付宝、微信等)进行支付。
5.手机银行或楚税通APP缴费:
打开手机银行或楚税通APP,进入社保缴费页面。
根据提示填写相关信息并选择缴费项目(如灵活就业养老保险)。
核对信息无误后进行支付。
请注意,在缴费过程中要仔细核对个人信息和缴费金额,确保信息准确无误。此外,由于不同地区的缴费标准和方案可能存在差异,建议灵活就业人员根据当地的具体法规进行缴费。同时,为避免网络拥堵和影响正常缴费,建议尽早缴费、错峰缴费。
三、山西太原灵活就业社保缴费基数及比例最新消息
1、山西太原灵活就业人员社保缴费比例不是固定的,它取决于个人选择的缴费基数和险种。一般来说,灵活就业人员可选择以当地上一年度月平均工资的60%~300%作为缴费基数,按一定比例进行缴费。养老保险的缴费比例通常为20%左右,其中8%进入个人账户,其余进入社会统筹。医疗保险的缴费比例各地法规不同,一般在4%~9%之间。
此外,灵活就业人员还可以根据自身情况选择是否缴纳失业保险,但工伤保险和生育保险通常由单位缴纳,个人无法缴纳。需要注意的是,具体的缴费比例和基数可能因地区和具体法规而有所不同,因此建议咨询当地的社保机构以获取最准确的信息。
总的来说,灵活就业人员社保缴费比例具有一定的灵活性,可以根据个人经济状况和需求进行选择。
2、山西太原灵活就业社保参照职工社保的缴费基数进行缴纳。灵活就业社保由于各地区经济发展水平不一,职工月平均工资存在差异,所以各地区的社保缴费基数上下限也不同。
而社保缴费基数由当地上一年度职工的月平均工资确定,一般是以当地社会平均工资的60%-300%为社保缴费基数,基本上分为60%、80%、90%、100%、150%、200%、250%、300%等八个缴费档次。
四、山西太原2024年灵活就业社保缴费待遇(灵活就业社保缴费15年能领取多少钱)
山西太原灵活就业交社保15年能领多少钱,需取决于基础养老金和个人账户养老金的多少,每个地区的社保缴纳的标准不同、个人缴纳的费用多少都是没法固定的。灵活就业社保的缴费比例要求会比较高,但是相应的退休待遇和在职人员参保人是一样的,养老金的计算也是相同的,下面以武汉市举例计算灵活就业社保的人员社保退休待遇:
武汉市按最低缴费基数4077元,计发基数为8613元,灵活就业参保人按照最低缴费基数缴纳15年,在60周岁退休可领取的养老金为:
1、基础养老金=(8613+8613×0.47)÷2×15×1%=949.58元;
2、个人账户养老金=4077×8%×12×15÷139=422.36元;
每月总养老金为949.58+422.36=1371.94元
tip:山西太原养老金计算公式:养老金=基础养老金+个人账户养老金:(1)基础养老金=(全省上年度在岗职工月平均工资+本人指数化月平均缴费工资)÷2×缴费年限×1%=全省上年度在岗职工月平均工资(1+本人平均缴费指数)÷2×缴费年限×1%。(2)个人账户养老金=个人账户储存额÷计发月数(50岁为195、55岁为170、60岁为139)。(3)过渡性养老金=当年的养老金计发基数×视同缴费指数×视同缴费年限×过渡系数。
五、山西太原灵活就业社保缴费明细查询方法:
1.网上查询:
访问当地的社保查询网站。
在网站上找到“个人社保查询”或类似的选项。
输入个人身份证号码、密码(如已设置)或社保卡号等相关信息进行登录。
在个人账户页面,选择“社保”或“社保余额查询”等选项,查看缴费记录和个人账户信息。
微信查询:
打开微信,进入“我的”页面,选择“支付”。
在支付页面中,选择“城市服务”。
进入城市服务页面后,选择“社保”,在服务列表中选择“社保查询”。
完成实名登录后,选择“社保余额查询”,详细查看社保账户余额。
选择“社保查询”,查看灵活就业人员缴费和提取明细记录。
2.电话查询:
拨打当地社保中心的咨询电话。
按照语音提示或人工服务的方式,提供个人身份信息,查询社保的缴费记录和个人账户信息。
3.实地查询:
携带本人有效身份证件,到当地社保中心进行查询。
工作人员会协助你进行查询,并提供详细的缴费记录和个人账户信息。
请注意,以上查询方式可能因地区而异,具体操作请以当地社保部门或网站的要求为准。同时,为了保护个人隐私和信息安全,请确保在正规渠道进行查询。
以上就是山西太原灵活就业社保缴费的全部内容,数据及内容供参考!希望对你有帮助,欢迎关注新社通app解锁更多社保专业资讯。