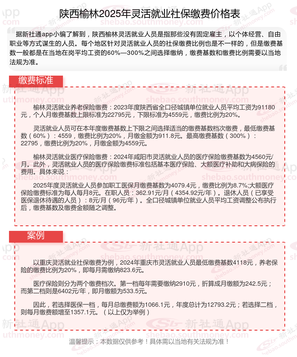
灵活就业人员缴纳的社保属于职工社保,包括养老保险和医疗保险这两个险种。灵活就业人员参加职工养老保险,缴费基数为当地上年度社平工资的一定比例,最低为社平工资的60%,最高为300%,可以自主选择。以缴存基数为基础,按照法规要求的缴费比例计算月交金额。养老保险缴费比例一般为20%,因为各地缴费基数不同及缴费比例可能有所差异,所以每个地区灵活就业人员缴纳的养老、医疗保险费用都不一样。
陕西榆林灵活就业社保交多少钱?最新陕西榆林灵活就业人员社保养老缴费标准明细来了,根据新社通app-社保缴费查询工具提供的2025社保缴费标准详情数据:

》点击新社通社保在线计算器,轻松测算您的社保每月交多少!
新社通app数据所得,数据仅供参考。
据新社通app数据显示,陕西榆林灵活就业养老缴费基数明细如下:
养老缴费缴费基数为:4559元;
个人缴费比例:20%;
(注:本文数据仅供参考,具体以当地缴费标准为准)
温馨提示:本数据仅供参考!具体需以当地有关法规为准!