白银“4050补贴”开始发放,申请4050的条件和要求材料?白银灵活就业4050社保补贴多少钱?4050补贴所覆盖的人群,年龄要求表现为女性年满40周岁,男性年满50周岁。
就业困难人员实现灵活就业后,经人社部门认定并以个人身份缴纳社会保险费的,给予社会保险补贴。随新社通app小编了解一下4050具体补贴条件吧。
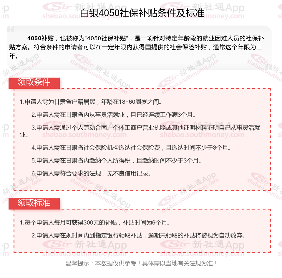
第一、白银办理4050需要哪些材料?申请4050要带什么证件在哪几个地方办理?白银灵活就业4050社保补贴多少钱,?白银若想申领4050补贴,主要条件包括以下内容
年龄条件
4050补贴面向女性年满40周岁、男性年满50周岁的就业困难灵活就业人员,旨在为他们提供帮助,这是该补贴的基本年龄门槛。
就业与社保条件
依法进行失业登记:申请人需要在各级公共就业服务机构进行失业登记,表明其目前的就业状态。
自费缴纳社会保险费:申请人需要灵活就业后自费缴纳社会保险费,包括养老保险费和医疗保险费。这是领取补贴的重要前提,确保申请人在就业困难时仍能保持社保的连续性。
其他条件
就业困难认定:申请人需要被认定为就业困难人员。这一认定通常基于申请人的就业、技能水平、家庭状况等因素,由相关部门进行综合评估。
不得为城乡居民养老保险参保人:如果申请人参加的是城乡居民养老保险,则无法领取4050补贴。因为该补贴主要针对的是城镇职工养老保险的参保人,城乡居民养老保险的缴费负担较低,因此不享受此补贴。
在申请4050补贴时,申请人需要按照一定流程进行申请和审核。首先,到户籍所在社区劳动工作站申报,并提供相应资料;然后,经劳动工作站、所初审、展示后,报市就业办审核;最后,合格后交市财部门复核,并通过指定的银行直接支付给申请者本人。

白银灵活人员申请4050需要什么材料?
1、《就业困难人员灵活就业享受社保补贴申报表》(附件2)
2、灵活就业社保缴交发票(完税证明)、医保对账单原件(有交职工医保的才需要提供,请前往中国银行打印对账单);
3、本人社保卡原件及复印件一份(社保卡非中国银行卡的需要另行提供本人中国银行银行卡复印件一份);
4、本人居民身份证原件及复印件一份;
5、《就业失业登记证》(或《就业创业证》)原件;
6、就业困难人员的对应证明材料:计生户需提供乡镇计生办开具的证明;残疾人需提供第三代残疾人证、低保户需开具低保证明、精准扶贫户由村里开具证明;被征地农民需要提供被征地农民养老审核表(选择其中一种,城镇居民不用,被征地农民第二次办理无需再提供证明材料);首次办理还应提供《就业困难人员认定申请表》两份;
7、户口簿原件及复印件一份(首页和本人页复印在同一张A4纸上);
白银补贴多少钱一个月?白银灵活就业4050补贴标准:

白银申请4050社保补贴的办理地点
线下办理方法:市档案托管中心:在街道劳动事务所审核通过后,申请人需持相关材料到市档案托管中心办理社保补贴手续。
线下办理方法:街道(乡镇)劳动事务所:申请人可携带相关材料到户籍所在地的街道(乡镇)劳动事务所进行申请复核。
线下办理方法:劳动有关部门:市档案托管中心审核无误后,会将材料上报劳动有关部门,经进一步审核后,由相关部门拨付资金。
线上办理方法:部分地区的申请人可通过当地网站进行线上申请,如广东地区可通过广东服务网申请。线上申请需按照网站提示填写相关信息并上传所需材料。
第二、白银五险一金是如何交的?
五险一金的缴纳方式主要取决于缴纳主体的身份,即是单位缴纳还是个人缴纳。以下是详细的缴纳方式说明:
(1)单位缴纳
当劳动者入职用人单位时,用人单位必须在法定时间内为其办理五险一金的缴纳手续。五险一金包括养老保险、医疗保险、失业保险、工伤保险、生育保险以及住房公积金。其中,养老保险、医疗保险和失业保险由单位和员工共同缴纳,工伤保险和生育保险由单位全额缴纳,住房公积金的缴纳则视单位福利而定。
1、养老保险:单位按职工缴费工资总额的20%缴费,职工按个人缴费基数的8%缴费。
2、住房公积金:单位和个人各缴纳工资基数的8%。
3、生育保险:单位按在职职工缴纳基本养老保险费的基数作为缴纳生育保险费的基数,按照0.5%到1%的比例缴纳,个人不缴纳。
4、工伤保险:单位根据行业范围确定工伤费率,在0.5%~2%之间,个人不缴纳。
5、医疗保险:单位缴纳工资基数的9.8%(其中0.8%部分进个人账户),个人缴纳工资基数的2%。
6、失业保险:单位缴纳工资基数的1.5%,个人缴纳工资基数的0.5%。
(2)个人缴纳
如果是个人缴纳五险一金,通常只能缴纳养老保险和医疗保险。缴纳比例和方式如下:
医疗保险:按当地上年社会平均工资水平的6%~10%缴纳。
养老保险:以灵活就业人员身份缴纳,比例一般在18%~28%之间,具体取决于当地。
需要注意的是,个人缴纳五险一金需要前往社保局办理相关手续,并提供身份证、户口本、近期免冠一寸照片以及保费等相关材料。
综上所述,五险一金的缴纳方式因缴纳主体不同而有所差异。单位缴纳时,五险一金均可缴纳;而个人缴纳时,通常只能缴纳养老保险和医疗保险。
第三、白银怎样做才能成功领取社保福利补贴?快了解。
白银领取社保福利补贴的方法,主要呈现为以下几种形式。
社保福利补贴领取的具体步骤以及所需材料如下所示:
灵活就业社保补贴:
申请条件:就业困难人员(像女性满40周岁、男性满50周岁这类特殊群体)、离校2年内未就业的高校毕业生以及个体工商户,符合申请条件。
所需材料:身份证、户口簿、就业失业登记证、灵活就业承诺书、社保缴费凭证等。
申请流程:线上可通过当地人社局官网或相关APP申请,填写信息并上传相关材料;线下需前往户籍所在地或常住地街道(乡镇)社保服务中心提交纸质材料。
毕业生就业补贴:
适用对象:毕业两年内的高校毕业生,需在中小微企业就业并签订一年以上劳动合同。
补贴标准:各地金额不同,如深圳为一次性3000元,广州为3000元。
申请流程:符合条件的参保人可在满足社保缴纳要求后一次性申领。
失业保险相关补贴:
失业保险金:适用于非自愿失业且累计缴纳失业保险满1年者,补贴标准每月约2000元,最长领取24个月。
失业补助金:适用于主动辞职或不符合失业保险金条件者,补贴标准每月300-1000元,最长领取6个月。
生育津贴:
适用对象:满足单位缴纳生育保险满1年的女性职工,以及配偶已参保的失业女性,均为适用对象。
补贴标准:根据地区平均工资计算,通常为几万元,可一次性或按月领取。
公积金和养老金:
公积金:可用于申请公积金贷款或直接提取,申领条件为正常缴存公积金且无房。
养老金:若想领取养老金,需社保累计缴纳满15年,同时达到法定退休年龄,领取金额受缴纳金额与年限影响。
?申请这些补贴时需要注意的事项包括?:
如不慎遭遇网络诈骗,保存好相关证据材料并立即报警。
不同地区的补贴金额和领取期限有所不同,具体需向当地社会保险经办部门咨询或拨打12333热线确认。
线上预审时,务必在官网进行操作,避免在私人链接提交信息,以防信息泄露。
温馨提示:本数据仅供参考!仅供参考及交流之用,不对您构成任何决策建议。具体需以当地有关法规为准!