灵活就业社保是指针对灵活就业人员的社会保险制。灵活就业人员包括个体经营者、自由职业者、临时工等,他们没有固定的雇主,因此需要自行缴纳社会保险。接下来随社保君了解一下2025年内蒙古呼和浩特灵活就业人员社保交多少钱,2025年内蒙古呼和浩特灵活就业社保缴费标准的详细内容。
一、内蒙古呼和浩特灵活就业社保缴费基数及比例最新消息
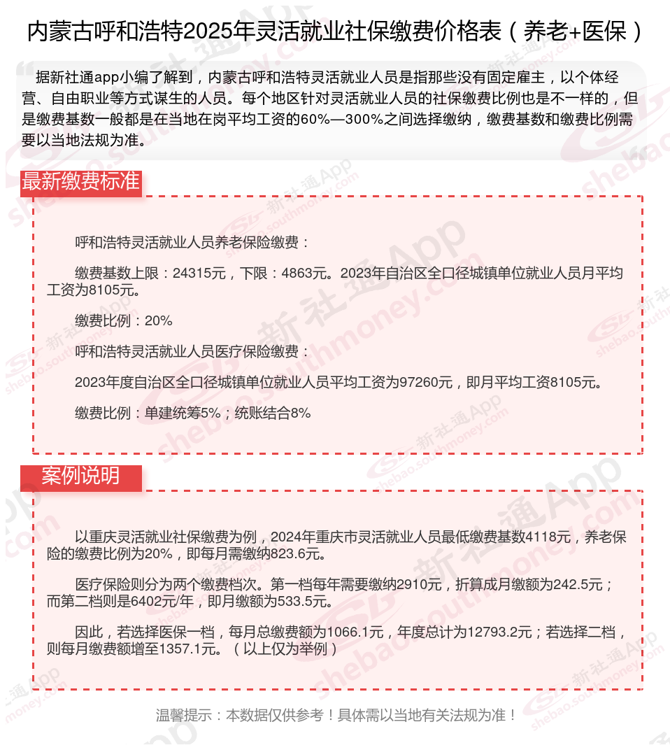
(1)内蒙古呼和浩特灵活就业社保参照职工社保的缴费基数进行缴纳。而社保缴费基数由当地上一年度职工的月平均工资确定,一般是以当地社会平均工资的60%-300%为社保缴费基数,基本上分为60%、80%、90%、100%、150%、200%、250%、300%等八个缴费档次。由于各地区经济发展水平不一,职工月平均工资存在差异,所以各地区的社保缴费基数上下限也不同。比如北京2024年的缴费基数上下限为6326元-33891元,浙江2024年的缴费基数上下限为4462元-24060元。
(2)内蒙古呼和浩特灵活就业人员社保缴费比例不是固定的,它取决于个人选择的缴费基数和险种。一般来说,灵活就业人员可选择以当地上一年度月平均工资的60%~300%作为缴费基数,按一定比例进行缴费。养老保险的缴费比例通常为20%左右,其中8%进入个人账户,其余进入社会统筹。医疗保险的缴费比例各地法规不同,一般在4%~9%之间。
此外,灵活就业人员还可以根据自身情况选择是否缴纳失业保险,但工伤保险和生育保险通常由单位缴纳,个人无法缴纳。需要注意的是,具体的缴费比例和基数可能因地区和具体法规而有所不同,因此建议咨询当地的社保机构以获取最准确的信息。
总的来说,灵活就业人员社保缴费比例具有一定的灵活性,可以根据个人经济状况和需求进行选择。
缴费方式
?银行批量扣款?:参加批量扣款的缴费人在批量扣款期间不能使用其他渠道缴费,需及时关注缴费情况。
?银行APP?:可通过邮储、北京、农商、浦发银行APP办理缴费。
?电子税务局?:通过国税务总局北京市税务局官网进入北京市电子税务局(Web端)办理缴费。
?医保个人账户?:由北京市医保局主动对足额的医保个人账户发起划扣。
?京通小程序?:可通过微信、支付宝、百度客户端搜索“京通”小程序进行缴费。
社保续交需要哪些手续?
续交养老保险的步骤和注意事项
?选择续交?:如果目前处于在职状态,可以通过所在单位继续缴纳养老保险。如果离职或自由职业,可以选择个人续交养老保险。个人续交需要前往当地社保局办理相关手续,具体流程和所需材料可以咨询当地工作人员。
?补缴养老保险?:如果断交时间不长,可以选择补缴。补缴有时间限制,通常只能补缴近2年的断缴部分。补缴时需准备相关材料,如身份证明、工作单位证明等,并按照要求填写申请表格和缴纳相应的补缴金额。?
二、内蒙古呼和浩特灵活就业社保缴费标准表 内蒙古呼和浩特灵活就业社保怎么交?

内蒙古呼和浩特灵活就业人员社保缴费档次表:一般分为五个档次,具体为上年度在岗职工平均工资的60%、70%、80%、90%和100%。灵活就业人员可以根据自己的意愿选择缴费档次,缴费比例为20%,其中12%进入统筹基金,8%进入个人账户。
三、内蒙古呼和浩特灵活就业在哪里参保缴费?
自愿参加社会保险的无雇工的个体工商户、未在用人单位参加社会保险的非全日制从业人员以及其他灵活就业人员,应当向社会保险经办机构申请办理社会保险登记。
目前,除极个别地方外,各地均已放开灵活就业人员参加企业职工基本养老保险的户籍限制。
线下办理
内蒙古呼和浩特灵活就业人员线下可以携带本人身份证(居住证)或社保卡等材料,到户籍地或就业地社保经办机构、社银合作网点办理参保手续。
线上办理
线上可通过公共服务平台、全国人社服务平台、电子社保卡、掌上12333移动互联网应用程序(App)等全国统一线上服务入口和各级人社服务网站等渠道,轻松办理参保登记。
四、内蒙古呼和浩特灵活就业社保缴费待遇
内蒙古呼和浩特灵活就业交社保15年能领多少钱,需取决于基础养老金和个人账户养老金的多少,每个地区的社保缴纳的标准不同、个人缴纳的费用多少都是没法固定的。灵活就业社保的缴费比例要求会比较高,但是相应的退休待遇和在职人员参保人是一样的,养老金的计算也是相同的,下面以武汉市举例计算灵活就业社保的人员社保退休待遇:
武汉市按最低缴费基数4077元,计发基数为8613元,灵活就业参保人按照最低缴费基数缴纳15年,在60周岁退休可领取的养老金为:
1、基础养老金=(8613+8613×0.47)÷2×15×1%=949.58元;
2、个人账户养老金=4077×8%×12×15÷139=422.36元;
每月总养老金为949.58+422.36=1371.94元
tip:内蒙古呼和浩特养老金计算公式:养老金=基础养老金+个人账户养老金:(1)基础养老金=(全省上年度在岗职工月平均工资+本人指数化月平均缴费工资)÷2×缴费年限×1%=全省上年度在岗职工月平均工资(1+本人平均缴费指数)÷2×缴费年限×1%。(2)个人账户养老金=个人账户储存额÷计发月数(50岁为195、55岁为170、60岁为139)。(3)过渡性养老金=当年的养老金计发基数×视同缴费指数×视同缴费年限×过渡系数。
以上就是内蒙古呼和浩特灵活就业社保缴费的全部内容,数据及内容供参考!希望对你有帮助,欢迎关注新社通解锁更多社保专业资讯。