灵活就业社保通常只涵盖养老保险和医疗保险,不参与工伤保险、生育保险,尽管部分地区也允许参加失业保险。
据新社通app数据显示,2024-2025年湛江灵活就业人员养老保险的缴费标准:
养老保险缴费基数的下限为4190元;养老保险缴费比例为20%。
(注:本文数据仅供参考,具体以当地缴费标准为准)
湛江社保缴费多少钱?下表是2024-2025年湛江社保费用明细参考,根据新社通app-社保缴费查询工具提供的最新数据如下:

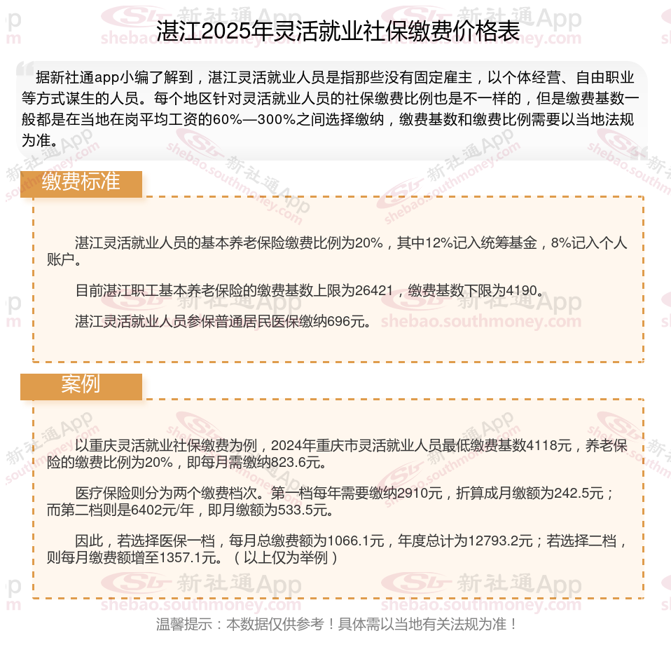
湛江灵活就业人员的基本养老保险缴费比例为20%,其中12%记入统筹基金,8%记入个人账户。
目前湛江职工基本养老保险的缴费基数上限为26421,缴费基数下限为4190。
湛江灵活就业人员参保普通居民医保缴纳696元。
灵活就业者需要根据自己的实际情况和需求来选择适合自己的社保方案。
》》点击新社通app社保计算器,查询你的社保缴纳明细!
新社通app数据所得,数据仅供参考。
灵活就业者的选择:养老保险断交利弊谈
灵活就业养老保险可以断交。灵活就业人员为自愿参保,未就业期间的养老保险也是自愿缴纳,因此可以中断。但断交养老保险可能会产生以下影响:
丧失医疗报销资格:
停缴社保不仅意味着养老金账户“停滞”,还会丧失医疗报销资格。生病住院时,全部费用都得自己承担。
影响养老金待遇:
个人享受基本养老金与个人缴费年限直接相关,缴费年限越长,缴费基数越大,退休后领取的养老金就越多。如果断交养老保险,将直接影响累计缴费年限,从而降低未来领取的养老金金额。
可能会失去社保补贴的机会:
有些地区对灵活就业者提供社保补贴,但享受补贴的前提是必须处于正常参保状态。一旦中断缴费,这些补贴机会可能就会溜走。
综上所述,虽然灵活就业养老保险可以断交,但考虑到养老金待遇、医疗报销资格和社保补贴机会等因素,灵活就业人员尽可能保持连续缴纳状态。如果确实无法继续缴纳,也应提前了解相关方案和补救方案,以确保自己的养老保险不受影响。
个人自行缴纳社保和单位交的有什么不一样?
个人自行缴纳社保和单位交的有什么不同
缴纳的险种数量不同:灵活就业人员社保只能缴纳“两险”,即:养老保险和医疗保险;企业员工社保需要缴纳“五险”,即:养老保险、失业保险、工伤保险、医疗保险、生育保险。
缴费比例不同:职工社保缴费的比例,除法定的比例以外,社保经办机构会根据单位的情况核定缴费比例。比如工伤保险是根据用人单位所处的行业和工伤发生的频次核定比例。而灵活就业人员的社保缴费比例和职工缴费比例是不一样的。
生育待遇不同:
生育保险:生育保险主要报销三笔费用,分别是产前检查费、生育医疗费和生育津贴。
灵活就业人员,不能交生育保险,肯定没有生育津贴。少数省份灵活就业医保可以报销产检和分娩费用,绝大多数省份是没有生育费用报销的。如果灵活就业人员丈夫交了生育保险,丈夫可以申请一次性生育补助,有2000左右。
(备注:数据仅供参考,具体以当地有关法规为准)