灵活就业社保月缴费金额通常几百元到几千元,取决于当地与缴费基数,2025年某些地区灵活就业人员医保月缴费一档为567.75元,二档为431.49元。随新社通-app小编了解一下具体详情。
什么是社保呢?
社保缴纳,通俗来讲,是个人或单位依据法律,向社会保险体系定期足额支付保险费用的行为。社保,全称叫“社会保险”。一是城镇职工社保。分为养老保险、医疗保险、计划生育险、失业保险、工伤保险,简称为“五险”。二是城乡居民社保。城乡居民社保分为城乡居民养老保险、城乡居民医疗保险两大部分。主要参保人员为没有参加城镇职工社保的城乡居民。城乡居民社保是由原来的新型农村社保和城镇居民社保合并而来的。
社保一个月要交多少钱?社保养老金2024-2025年缴费标准表公布北京灵活就业社保每月交多少钱?

》》》快来计算您的社保缴纳计算明细,点击新社通app社保计算器,轻松测算!
当社保缴费档次越高,可以享受到的社保待遇也越多,退休后可以领到的养老金也越多,100%的缴费档次缴纳灵活就业社保比60%的缴费档次缴纳灵活就业社保可以领到的钱要多。
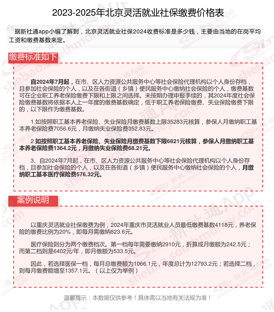
北京2025年灵活就业人员社保缴费标准公布
据新社通app显示,北京灵活就业养老保险的缴费基数为:6326元。
灵活就业人员参保缴费的比例为个人20%。
另外,需要注意的是,这些缴费标准可能会随着时间和方案的变化而调整。建议查阅相关消息或咨询当地社保部门。
(注:本文数据仅供参考,具体以当地缴费标准为准)
以北京灵活就业人员杨某为例,北京的灵活就业养老保险缴费基数为6326元,个人缴费比例为20%,试算一下杨某每月要交多少钱养老保险?
据新社通app养老保险计算器显示,灵活就业养老保险个人缴费金额=缴费基数×个人缴费比例=6326元×20%=1265.2元/月。
因此,杨某每月的养老保险缴费总额为1265.2元。
请注意,这只是一个简单的示例,具体的缴费基数和缴费比例可能因地区和方案的不同而有所差异。因此,在实际计算时,需要根据当地的具体方案来确定。
总的来说,养老保险缴费金额的计算是一个相对复杂的过程,需要综合考虑多个因素。因此,在实际操作中,建议咨询当地社保部门或相关机构,以获取准确的计算结果。
社保和五险一金什么区别
社保和五险一金什么区别
社保和五险一金主要在概念和报销范围上有所区别:
报销范围:社保往往只报销养老保险、医疗保险、生育保险、失业保险、工伤保险五险;而五险一金除了以上五险外,还多了一个住房公积金,五险一金包含社保,但社保中没有住房公积金。
概念:社保是社会保险的简称,社会保险包括五个险种;而五险一金指的是养老保险、生育保险、医疗保险、失业保险、工伤保险和住房公积金。
社保怎么在网上查询自己缴纳多少年了要查询社保缴费的具体年限,应该怎么做?
社保缴费年限可通过线上与线下多种渠道查询,其中社会保险公共服务平台?和电子社保卡?是最便捷的途径。
查询方法详解
1、线上查询方式
地方人社部门官网/APP:
如“北京社保局官网”或“上海人社”APP,提供本地化查询并同步消息。
掌上12333APP:
注册后选择“社保查询”,全国记录覆盖,尤其适合处理社保跨省转移后的数据同步问题。
电子社保卡渠道:
微信/支付宝小程序:绑定电子社保卡后,在“社保查询”模块可直接显示累计缴费月数,并能下载带电子章的证明。
操作示例:支付宝搜索“市民中心”→“社保”→“社保查询”→刷脸认证后查看。
社会保险公共服务平台:
注册并实名认证后,在“个人权益记录”或“缴费信息查询”板块查看详情,涵盖养老、医疗、失业等险种的累计年限。
优势:全国统一平台,支持跨省缴费记录实时合并查询(2025年系统升级后功能优化)。
2、线下查询方式社保自助终端设备:
在社保大厅或社银合作网点(如工商银行)使用自助机刷身份证查询。
电话咨询:
拨打12333社保热线,通过人工服务获取缴费年限信息(建议避开高峰期)。
社保经办服务窗口:
携带身份证至参保地社保局,工作人员可现场打印缴费明细并回答疑问。
注意事项
跨省转移:通过“掌上12333”APP申请转移,10个工作日内完成数据合并。
安全提醒:优先使用官网渠道,避免第三方平台泄露个人信息。
数据更新时效:缴费记录通常每月更新,若查询结果滞后,建议3个工作日后复查。
对于已经断交的灵活就业社保,允许进行续缴吗?
多数情形下,灵活就业社保中断后不允许补缴,只有在符合相应条件时才具备补缴资格。?
1、补缴条件及方式
灵活就业人员的社保中断后,补缴并非无条件。通常,因忘记缴费导致的社保断缴是无法补缴的。但有些地方在特殊时期允许当年年底前进行补缴。补缴方式一般需灵活就业人员携带本人的社保卡和身份证,直接前往就近的社保局办理。
2、补缴的注意事项
滞纳金问题:补缴社保时,除应缴纳的社保费用外,还需支付滞纳金。滞纳金按天计算,断缴时间越长,滞纳金越多。因此,尽早补缴可减少经济损失。
补缴时间限制:灵活就业人员应注意补缴的时间限制,尽量在时间内完成补缴,以避免产生更多的滞纳金或不良记录。
3、补缴的意义
对于灵活就业人员来说,补缴社保具有重要意义。首先,补缴可以确保达到法定退休年龄时累计缴费满十五年,从而按月领取基本养老金。其次,对于有购房或落户需求的人员来说,连续缴纳社保是满足相关条件的基础。通过补缴,可以保持社保的连续性,进而享受相应的权益。
此数据与内容仅为参考,一切以当地法规为依据。希望能帮到您,欢迎关注新社通app,探寻社保专业资讯的奥秘。