灵活就业社保的缴费基数则一般是以当地上年度在岗职工月平均工资的一定比例(如40%~100%)来确定。在缴费比例上,灵活就业社保的养老保险缴费比例通常为20%,医疗保险缴费比例根据当地法规有所不同。
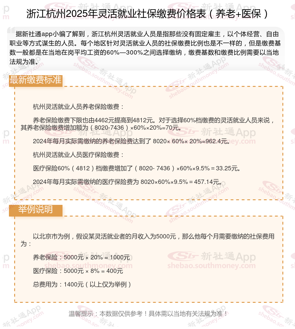
那么,浙江杭州灵活就业社保缴费标准是多少?自由职业社保,要交多少钱一个月?根据新社通app-社保缴费查询工具提供的2025社保缴费标准详情数据:

据新社通app数据显示,浙江杭州灵活就业养老保险的缴费基数为:4462元。灵活就业人员参保缴费的比例为个人20%。
另外,需要注意的是,这些缴费标准可能会随着时间和方案的变化而调整。建议查阅相关消息或咨询当地社保部门。
(注:本文数据仅供参考,具体以当地缴费标准为准)
》一键算清您的社保缴费明细!新社通app社保计算器,让您清清楚楚了解缴费明细!
新社通社保计算器计算所得,数据仅供参考。
怎么样能提高自己的养老金?
关注自身健康,延长寿命:
养老金是终身制的,只要活着就会源源不断地发放。因此,关注自己的身心健康,尽可能延长寿命,能够领取更多养老金。
选择经济发达城市参保:
考虑工作地点:在经济发达的城市缴纳社保,会获得更好的养老金待遇。
社会平均工资:社会平均工资水平对养老金待遇有很大影响。
延长缴费年限:
坚持缴费不间断,尽可能延长缴费年限。在养老金的计算中,缴费年限是一个关键因素,缴费时间越长,基础养老金的数额越高。
例如,缴费15年只能领取12%的养老金计发基数,而缴费30年能够领取24%,缴费40年则能领取32%。
提高缴费基数:
有负担能力的情况下,可以选择较高基数缴费。相同缴费年限下,缴费基数高有利于个人账户的积累,也能够提高平均缴费指数,进而影响养老金的高低。
避免提前退休
不要提前退休:个人账户养老金的计算公式中,计发月数是根据退休年龄而定的。退休年龄越大,计发月数就越少,每月能领到的个人账户养老金就越多。
社保一分钱没交,能领养老金吗
一分钱不交60岁是不能领养老金的。根据现行的养老保险制,无论是职工基本养老保险还是城乡居民养老保险,都需要满足一定的缴费年限才能在达到法定退休年龄时领取养老金。对于职工基本养老保险,通常要求累计缴费满15年;而对于城乡居民养老保险,虽然方案更加灵活,但一般也需要有一定的缴费记录或符合特定的条件才能享受养老金待遇。
温馨提示:本数据源于网络,仅供参考!具体需以当地具体法规为准!