济南“4050补贴”开始发放,申请4050的条件和要求材料?济南4050社保补贴标准是多少钱一个月?4050补贴的享受对象年龄要求:女性年满40周岁,男性年满50周岁。
就业困难人员实现灵活就业后,经人社部门认定并以个人身份缴纳社会保险费的,给予社会保险补贴。随新社通app小编了解一下4050具体补贴条件吧。
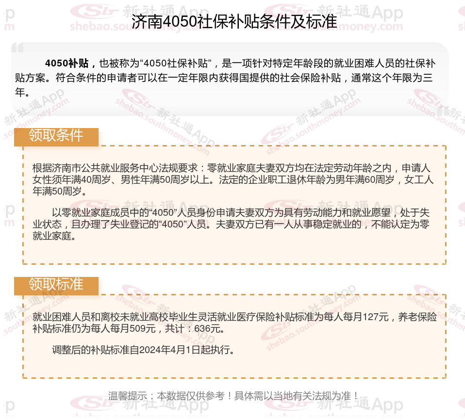
第一、济南4050社保补贴多少钱一个月??济南申请4050条件/4050灵活就业补贴申请所需材料?,济南4050补贴的领取条件主要包括以下几点
年龄条件
女性年满40周岁,男性年满50周岁。这是4050补贴的基本年龄要求,旨在帮助那些达到一定年龄、就业困难的灵活就业人员。
就业与社保条件
依法进行失业登记:申请人需要在各级公共就业服务机构进行失业登记,表明其目前的就业状态。
自费缴纳社会保险费:申请人需要灵活就业后自费缴纳社会保险费,包括养老保险费和医疗保险费。这是领取补贴的重要前提,确保申请人在就业困难时仍能保持社保的连续性。
其他条件
就业困难认定:申请人需要被认定为就业困难人员。这一认定通常基于申请人的就业、技能水平、家庭状况等因素,由相关部门进行综合评估。
不得为城乡居民养老保险参保人:如果申请人参加的是城乡居民养老保险,则无法领取4050补贴。因为该补贴主要针对的是城镇职工养老保险的参保人,城乡居民养老保险的缴费负担较低,因此不享受此补贴。
在申请4050补贴时,申请人需要按照一定流程进行申请和审核。首先,到户籍所在社区劳动工作站申报,并提供相应资料;然后,经劳动工作站、所初审、展示后,报市就业办审核;最后,合格后交市财部门复核,并通过指定的银行直接支付给申请者本人。

济南灵活人员申请4050需要什么材料?
1、灵活就业社保缴交发票(完税证明)、医保对账单原件(有交职工医保的才需要提供,请前往中国银行打印对账单);
2、《就业失业登记证》(或《就业创业证》)原件;
3、《就业困难人员灵活就业享受社保补贴申报表》(附件2)
4、户口簿原件及复印件一份(首页和本人页复印在同一张A4纸上);
5、本人社保卡原件及复印件一份(社保卡非中国银行卡的需要另行提供本人中国银行银行卡复印件一份);
6、就业困难人员的对应证明材料:计生户需提供乡镇计生办开具的证明;残疾人需提供第三代残疾人证、低保户需开具低保证明、精准扶贫户由村里开具证明;被征地农民需要提供被征地农民养老审核表(选择其中一种,城镇居民不用,被征地农民第二次办理无需再提供证明材料);首次办理还应提供《就业困难人员认定申请表》两份;
7、本人居民身份证原件及复印件一份;
济南补贴多少钱一个月?济南灵活就业4050补贴标准:

济南申请4050社保补贴的办理地点
线下办理方法:市档案托管中心:在街道劳动事务所审核通过后,申请人需持相关材料到市档案托管中心办理社保补贴手续。
线下办理方法:街道(乡镇)劳动事务所:申请人可携带相关材料到户籍所在地的街道(乡镇)劳动事务所进行申请复核。
线下办理方法:劳动有关部门:市档案托管中心审核无误后,会将材料上报劳动有关部门,经进一步审核后,由相关部门拨付资金。
线上办理方法:部分地区的申请人可通过当地网站进行线上申请,如广东地区可通过广东服务网申请。线上申请需按照网站提示填写相关信息并上传所需材料。
第二、企业公司如何交五险一金
五险一金的缴纳方式主要取决于缴纳主体的身份,即是单位缴纳还是个人缴纳。以下是详细的缴纳方式说明:
(1)个人缴纳
如果是个人缴纳五险一金,通常只能缴纳养老保险和医疗保险。缴纳比例和方式如下:
医疗保险:按当地上年社会平均工资水平的6%~10%缴纳。
养老保险:以灵活就业人员身份缴纳,比例一般在18%~28%之间,具体取决于当地。
(2)单位缴纳
当劳动者入职用人单位时,用人单位必须在法定时间内为其办理五险一金的缴纳手续。五险一金包括养老保险、医疗保险、失业保险、工伤保险、生育保险以及住房公积金。其中,养老保险、医疗保险和失业保险由单位和员工共同缴纳,工伤保险和生育保险由单位全额缴纳,住房公积金的缴纳则视单位福利而定。
1、医疗保险:单位缴纳工资基数的9.8%(其中0.8%部分进个人账户),个人缴纳工资基数的2%。
2、失业保险:单位缴纳工资基数的1.5%,个人缴纳工资基数的0.5%。
3、住房公积金:单位和个人各缴纳工资基数的8%。
4、工伤保险:单位根据行业范围确定工伤费率,在0.5%~2%之间,个人不缴纳。
5、养老保险:单位按职工缴费工资总额的20%缴费,职工按个人缴费基数的8%缴费。
6、生育保险:单位按在职职工缴纳基本养老保险费的基数作为缴纳生育保险费的基数,按照0.5%到1%的比例缴纳,个人不缴纳。
需要注意的是,个人缴纳五险一金需要前往社保局办理相关手续,并提供身份证、户口本、近期免冠一寸照片以及保费等相关材料。
综上所述,五险一金的缴纳方式因缴纳主体不同而有所差异。单位缴纳时,五险一金均可缴纳;而个人缴纳时,通常只能缴纳养老保险和医疗保险。
第三、济南社保卡怎样查询余额?几种方法要知道!
想要清楚自己社保卡里有多少钱,查询余额就很关键,下面这几种方法都能快速查到:
(1)银行自助查询
部分银行的ATM机或者自助终端设备也支持社保卡查询功能。把社保卡插入机器,按照提示操作,就能查到余额了,非常便捷。
(2)前往社保窗口查询
如果觉得线上查询不太放心,也可以带上社保卡,直接去当地社保中心的柜台,让工作人员帮忙查询余额信息。
(3)通过社保局APP或小程序查询
现在很多地方都推出了专门的社保查询App,或者在微信上也有相关小程序。下载App或者找到小程序后,用身份证注册登录,就能轻松查询账户余额、消费明细等信息,随时掌握账户动态。
以上就是社保相关知识,内容及数据仅供参考,欢迎关注、下载新社通app!