社保即社会保险,包括基本养老保险、基本医疗保险、工伤保险、失业保险和生育保险等五险,其权益范围涵盖了公民在年老、疾病、工伤、失业、生育等情况下依法获得物质帮助的权利。
接下来了解一下,江西南昌灵活就业人员社保缴费标准是多少?退休能领多少钱呢?根据新社通app-社保缴费查询工具提供的2025社保缴费标准详情数据:

提示:若您想知道更多的社保缴纳明细,可点击下方使用查询社保计算器,新社通app还为您提供社保养老规划方案。
新社通社保计算器计算所得,数据仅供参考。
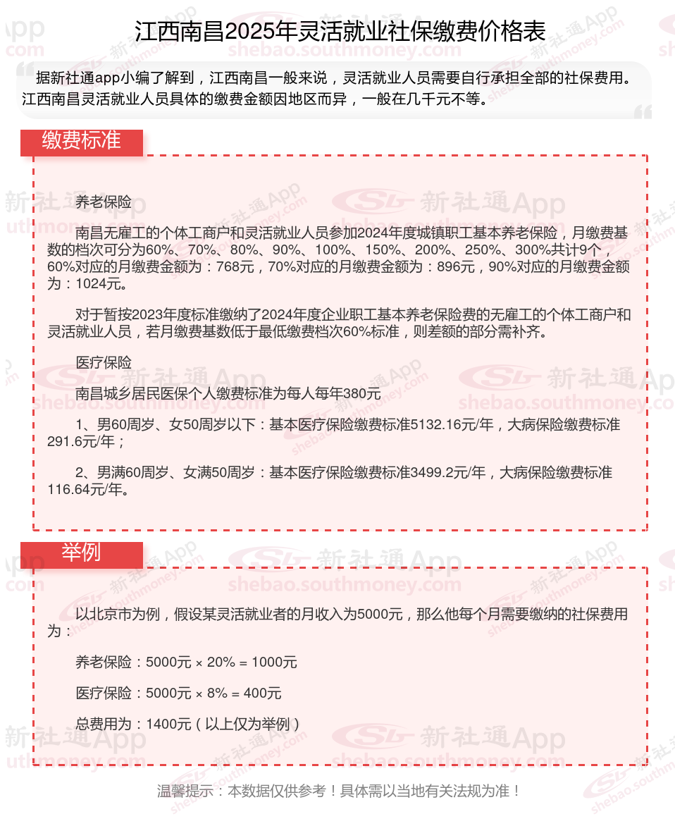
据新社通app数据显示,江西南昌灵活就业养老保险缴费基数2024-2025年最新标准如下:
最低缴费基数:3839元;
个人缴费比例:20%;
(注:本文数据仅供参考,具体以当地缴费标准为准)
社保中断会对个人造成的影响有哪些?
失业保险、工伤保险、生育保险:这三种保险都是可以到了新单位后续上的,因此停交关系不大。
养老保险:断交后并不会作废。只要累计缴费年限满15年,退休后就能够享受养老待遇,中间断缴并不影响。
生育保险:生育保险和医疗保险一样,都是不能断缴超过3个月,超过3个月,超过三个月后缴纳年限则会重新开始计算,不过如果用户近几年没有生育计划,也不会有非常大的影响。
失业保险、工伤保险、生育保险:这三种保险都是可以到了新单位后续上的,因此停交关系不大。
无法使用医保报销或报销额度有限:如果中途没有按时缴纳医疗保险的费用,第二个月就不能享受医疗报销,仅可以使用账户余额,生病去医院的花费都要自己掏钱,要是断缴超过3个月想使用医保报销一般需要重新缴纳费用满6个月。一般医保持续缴费的时间越长每年可以报销的额度就越高,要是断缴超过3个月那连续缴费的时间就会被清0。
按照现行要求,参保人员缴费年限累计满15年,达到退休年龄时可以按月领取养老金。根据你们的情况:你们是1989年参加工作,2000年下岗,然后自己缴费到2011年6月。你们的缴费年限应该从1989年算到现在,已经超过了15年。当你们达到退休年龄之后是可以办理退休手续,享受按月领取养老金。
养老金的多少与缴费基数的高低、缴费年限的长短有关。缴费时间越长,缴费基数越高,养老金也就相应增高,反之就低。所以我们建议您在缴满15年之后,继续按缴纳养老保险到退休年龄为止。如果您确实有困难无力缴费,等您达到退休年龄时,我们将按您实际的缴费年限计算养老金。
养老金通常是有基础养老金,个人账户养老金以及过渡性养老金来进行组成的。
退休金主要由基础养老金、个人账户养老金两个部分构成。
基本养老金=当地上年度在岗职工月平均工资×20/100 实际缴费工资累计额的11%/10年×12月(/代替除号)。
基础养老金的计算公式是这样的:(退休时当地的社会平均工资 + 个人平均缴费指数×退休时社会平均工资)÷2×缴费年限×1%。这里的关键点是“社会平均工资”、“个人平均缴费指数”和“缴费年限”。
个人账户养老金=个人账户储存余额/计发月数。
基本养老金根据个人累计缴费年限、缴费工资、当地职工平均工资、个人账户金额、城镇人口平均预期寿命等因素确定。
退休人员退休金计算方法:
基本养老金=当地上年度在岗职工月平均工资×20/100 实际缴费工资累计额的11%/10年×12月(/代替除号)。
基础养老金的计算公式是这样的:(退休时当地的社会平均工资 + 个人平均缴费指数×退休时社会平均工资)÷2×缴费年限×1%。这里的关键点是“社会平均工资”、“个人平均缴费指数”和“缴费年限”。
个人账户养老金=个人账户储存余额/计发月数。
基本养老金根据个人累计缴费年限、缴费工资、当地职工平均工资、个人账户金额、城镇人口平均预期寿命等因素确定。
退休养老金就是退休工资吗?
资金渠道不同:
养老金的资金来源则是社会保险资金。领取养老金的人员需要在退休前缴纳养老保险费用,且缴费年限不少于15年。
退休金一般都是相关部门列支,未参加养老保险社会统筹的退休人员(如公务员、事业单位人员,不含事业单位企业化管理的单位)的退休待遇简称退休金或退休生活费;
缴费方式不同:
而养老保险则是我们平时所缴纳的社保中的其中一个,一般由参保人所在的单位进行代缴,部分计入参保人个人账户。
退休金是不用缴纳任何费用的。
领取方式不同:
社会养老保险金由相关部门机构统一发放,养老金的领取问题方面,对每个社会成员有统一的养老金领取规则。
法律依据:《中华人民共和国社会保险法》第十六条,参加基本养老保险的个人,达到法定退休年龄时累计缴费不足十五年的,可以缴费至满十五年,按月领取基本养老金;也可以转入新型农村社会养老保险或者城镇居民社会养老保险,按照相关法规享受相应的养老保险待遇。
按退休金的支付方式可分为一次支付退休金和分期支付退休金。前者指在职工退休后一次支付退休金,企业支付退休金后对职工退休退职无任何给付义务,后者指在职工退休后分期支付退休金,直至死亡为止,如按月或按年支付退休金;
概念不同:
养老金是一种社会保险的重要组成部分,主要是为了给退休人员提供经济上的来源。在劳动者退休后,他们可以通过养老基金的积累和支付来确保退休后的基本生活需求。
退休金是指在职期间,个人和用人单位根据法规,按照一定比例向个人账户缴纳的一种社会保险费用。当个人退休时,根据其在职期间的缴费情况和退休时的年龄、工龄等因素来计算其应该享受的退休金数额,从而为其提供经济上的来源。退休金的数额通常与个人在职期间的工资水平和缴纳社保的年限有关,一般来说,缴纳的社保费用越多,退休后获得的退休金数额就越高。
温馨提示:本数据仅供参考!具体需以当地有关法规为准!