灵活就业人员社保可以停交几个月,有什么影响?
灵活就业人员的社保一般可以在连续3个月不交后视为断缴。具体来说:
社保断缴
根据法规,如果灵活就业人员未在时间内办理参保手续,或连续中断缴费三个月,这将被视为中断参保。在中断后办理参保手续并连续缴费满6个月后,方可再次享受医保待遇。然而,如果在中断后的3个月内及时补缴,那么从补缴的次月起就可以恢复医保待遇。
社保断缴的影响
养老保险是累计计算的,断缴不会对之前已经缴纳的养老保险产生影响,也不会清0。但断缴会影响退休后的养老金待遇,因为缴费年限越长,领取的养老金就越多。其他险种:如生育保险、工伤保险等,都需要连续缴纳一定的时间才能享受待遇。断缴会影响到这些险种的待遇享受。
医疗保险:社保一旦断缴,从断缴的第二个月开始,灵活就业人员就无法享受医保待遇。断缴超过3个月后,即使在续保时,也会有3个月的等待期,期间同样无法享受医保。此外,医疗保险的累计缴费年限也会受到影响,进而影响到退休后的医保待遇。
避免社保断缴的建议对于灵活就业人员来说,应尽量避免社保断缴。如果因某些原因无法继续缴纳社保,可以选择以个人的身份继续参保或者以城乡居民的身份参保。这样虽然待遇会低于职工社保,但至少可以保持社保的连续性,避免断缴带来的各种影响。
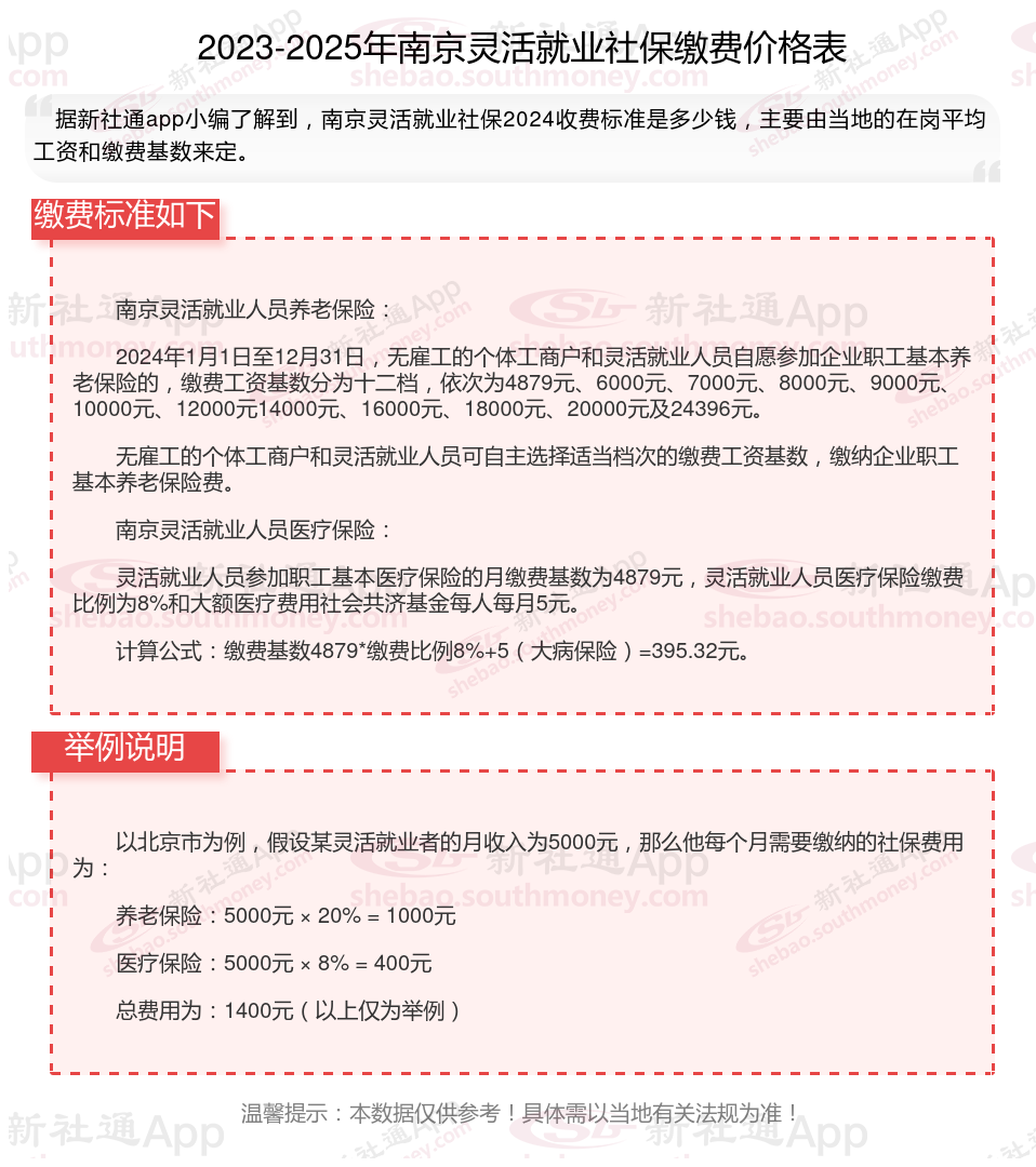
那么,南京灵活就业人员社保多少钱一个月?根据新社通app-社保缴费查询工具提供的2025社保缴费标准详情数据:

》点击新社通社保在线计算器,轻松测算您的社保每月交多少!
新社通app数据所得,数据仅供参考。
养老保险:随着年龄的增大,我们赚钱的能力会降低,而缴纳了社保后,我们的老年生活就可以得到基本体系。只要养老保险缴费年限达15年,到了法定退休年龄就可以按月领取养老金待遇。
失业保险:在非因本人意愿失业时,能够获得一定期限的失业救济金,帮助渡过暂时的经济困难,同时提供再就业的支持和服务。
生育保险:为职工提供生育报销及相关待遇,降低生育成本,鼓励生育保险的落地。
医疗保险:参保人员患病、就诊等产生的医疗费用可以按比例报销。参加职工基本医疗保险的个人,达到法定退休年龄时累计缴费达到相关年限的,退休后不再缴纳基本医疗保险费,享受基本医疗保险待遇。
工伤保险:工伤保险用于支付因工作原因导致的意外伤害或职业病所产生的医疗费用、生活护理费、伤残补助以及伤残津贴等。这为参保人员及其家庭提供了在面临工伤风险时的经济保护。
温馨提示:本数据源于网络,仅供参考!具体需以当地具体法规为准!