2025江苏淮安灵活就业4050社保补贴是一项面向特定年龄段的就业困难人群的社会保险补贴。
“灵活就业4050社保补贴”需要以灵活就业身份参加职工养老和医疗保险,补贴标准不超过实际缴费的三分之二,最长3年,距离退休不足5年的可延长到退休。补贴对象包括国企下岗人员、低保家庭等。申请流程需要提交身份证、银行账户等。那么江苏淮安4050灵活就业困难人员社保补贴标准是多少?江苏淮安4050社保补贴需要符合什么条件?接下来随新社通APP小编具体了解一下4050社保补贴内容。
一、2025年江苏淮安4050社保补贴申请流程是什么
江苏淮安4050社保补贴办理流程是什么,如下:
符合条件的申请人需要携带相关证件和资料到户口所在地的社区劳动服务中心进行申请。
工作人员会对申请人的资料进行审核,并核实其是否符合申请条件。
如果申请人的资料齐全、符合条件,工作人员会为其办理社保补贴手续。
申请人需要按规的时间和地点领取社保补贴。
补贴标准:
以就业困难人员的实际缴费基数(最高不超过上年度全市在岗职工月平均工资的60%)计算的用人单位应支付的基本养老保险、基本医疗保险和失业保险费用之和。
补贴期限:与用人单位招用就业困难人员社会保险补贴期限合并计算,在就业困难人员距国法定退休年龄超过5年之前,累计不超过36个月;在就业困难人员距国法定退休年龄不足5年期间,累计不超过60个月。就业困难人员灵活就业社会保险补贴资金从失业保险基金列支。
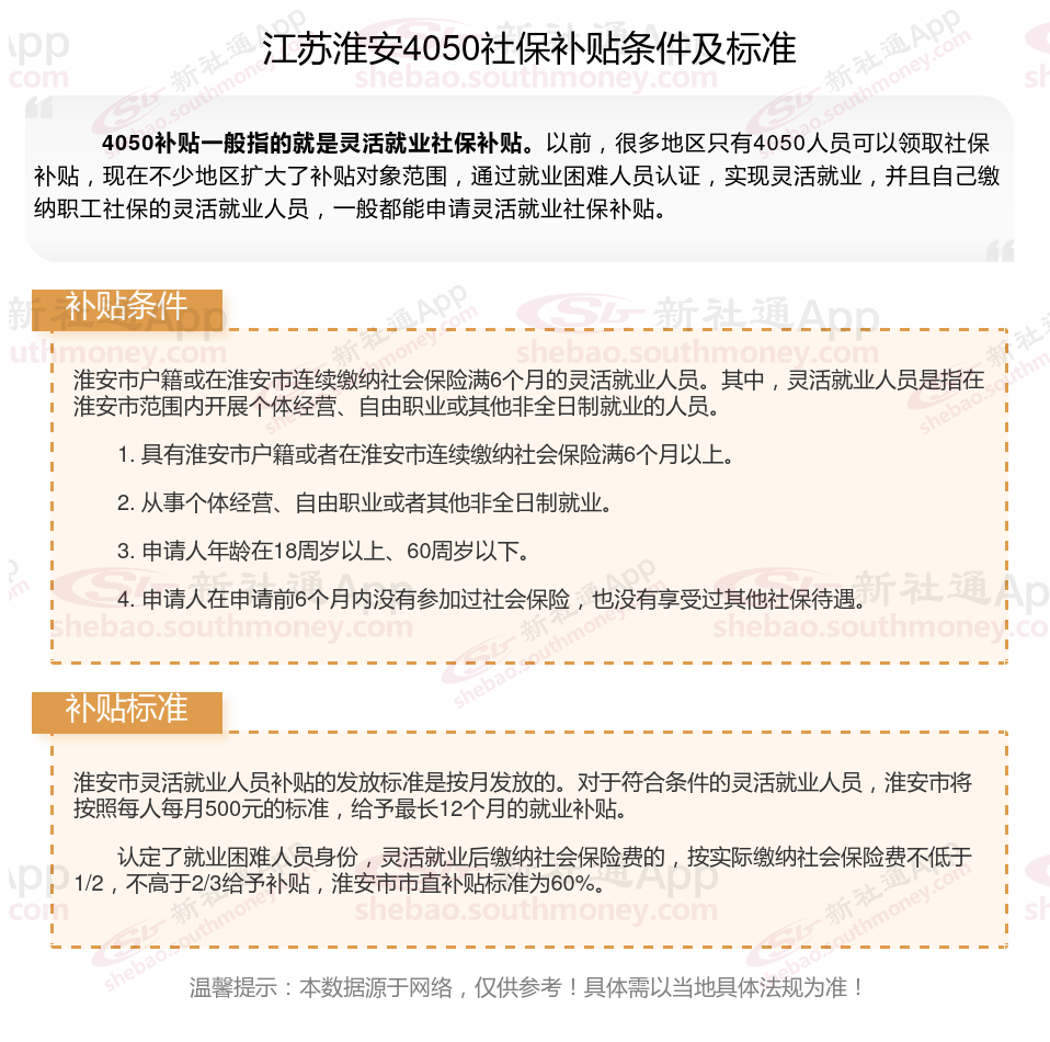
二、江苏淮安4050社保补贴标准及条件2025年最新消息

》点击新社通app社保计算器,了解你的社保缴费明细!
新社通app数据所得,数据仅供参考。
三、?2025年4050和失业金可以一起领取吗
缴纳失业保险费的人员失业后,没有了工作可以申请失业金。
同时,社保缴费面临中断,如果不想中断社保缴费,在没有找到新工作前,只能以灵活就业身份继续缴纳社保费。
继续缴费后,如果还符合4050补贴其他条件,可以申领社保补贴。
这样就可能面临一个问题:如果既申请了失业金,又申请了社保补贴,就有可能同时领取这两份钱。
问题的关键是:现在的方案允许同时领取这这份钱吗?
答案是,各地要求不一样,有的地区允许同时领。
有些地区法规,领取失业金后,就不能领取社保补贴,在审核环节发现有失业金领取记录,社保补贴就直接审核拒绝。
四、江苏淮安灵活就业人员,享受4050补贴,退休金待遇有影响吗?
4050补贴领取后不影响退休金,需要的条件如下:
依法进行登记失业,并符合4050年龄条件,即男性年满50周岁、女性年满40周岁;
有劳动能力、有就业要求,并在各级公共就业服务机构进行了失业登记
就业困难认定期间必须依法缴纳社保费,含养老保险费和医疗保险费。
以上就是江苏淮安4050灵活就业社保补贴的相关内容,欢迎关注新社通/下载新社通APP了解更多五险一金专业资讯。