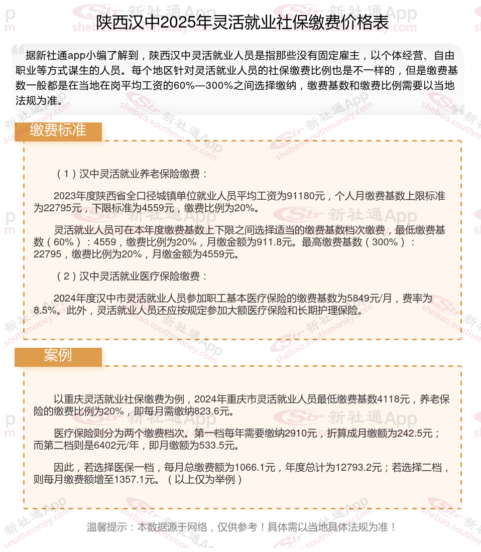
据新社通app数据显示,陕西汉中灵活就业养老保险最低缴费基数为:4559元;个人的缴费比例分别为:20%;
个人缴费金额:911.8元。
(注:本文数据仅供参考,具体以当地缴费标准为准)
灵活就业缴费比例20%。
那么,陕西汉中灵活就业人员社保缴费一个月多少钱?2025年陕西汉中灵活就业人员社保缴费标准,根据新社通app-社保缴费查询工具提供的2025社保缴费标准详情数据:

据新社通app数据显示,陕西汉中灵活就业养老保险最低缴费基数为:4559元;个人的缴费比例分别为:20%;
个人缴费金额:911.8元。
(注:本文数据仅供参考,具体以当地缴费标准为准)
》》还不知道自己社保缴纳明细吗?点击新社通app社保计算器,查询所在城市社保缴费明细!
新社通app数据所得,数据仅供参考。
养老保险什么年龄可以领钱?养老金几岁能领取?
个人领取养老金的年龄通常为女性55周岁,男性60周岁。但也要注意,存在一些特殊情况:
正常退休
领取养老金的年龄要求
男性需年满60周岁,女性需年满55周岁(从事管理和科研工作的女职工)或50周岁(从事生产和工勤辅助工作的女职工)。对于自由职业者和个体工商户女性,领取养老金的年龄也是55周岁。
特殊情况下领取养老金的年龄要求
若从事井下、高空、高温、特别繁重体力劳动或其他有害身体健康的工作,男性年满55周岁,女性年满45周岁即可领取养老金。
如果因病或非因工致残,由医院证明并经劳动鉴定委会确认完全丧失劳动能力,男性年满55周岁,女性年满45周岁可领取养老金。
另外,还需注意,除了达到上述年龄要求,个人还需要至少缴纳15年的养老保险费才能领取养老金。如果达到退休年龄但缴费年限不足15年,可以选择延长缴费时间至65周岁或一次性补足差额年限。
总的来说,个人领取养老金的具体年龄取决于性别、工作性质以及个人的实际情况。如有更多疑问,建议咨询当地社保部门。
社保一分钱不交,60岁能领养老金吗?
一分钱不交,60岁是不能领养老金的。为什么呢?因为按照法规,参加基本养老保险的个人,得达到法定退休年龄时累计缴费满十五年,才能按月领取基本养老金。这可是硬杠杠,谁也不能例外!
当然啦,有些人可能会说:“我之前没交过养老保险,但我现在想交了,来得及吗?” 这个问题嘛,得看你的具体情况。如果你现在离60岁还有好几年,那赶紧交起来,说不定还能赶在退休前交满十五年。但如果你已经快到60岁了,还没交过几年养老保险,那可能就得考虑其他方式了,比如一次性补缴或者转入新型农村社会养老保险、城镇居民社会养老保险等。
灵活就业社保几个月不交就作废了吗?
灵活就业人员社保一般可以连续3个月不交的,然后视为断缴。断缴影响如下:
社保断缴
根据法规,如果灵活就业人员未在时间内办理参保手续,或连续中断缴费三个月,这将被视为中断参保。在中断后办理参保手续并连续缴费满6个月后,方可再次享受医保待遇。然而,如果在中断后的3个月内及时补缴,那么从补缴的次月起就可以恢复医保待遇。
社保断缴的影响
养老保险是累计计算的,断缴不会对之前已经缴纳的养老保险产生影响,也不会清0。但断缴会影响退休后的养老金待遇,因为缴费年限越长,领取的养老金就越多。其他险种:如生育保险、工伤保险等,都需要连续缴纳一定的时间才能享受待遇。断缴会影响到这些险种的待遇享受。
医疗保险:社保一旦断缴,从断缴的第二个月开始,灵活就业人员就无法享受医保待遇。断缴超过3个月后,即使在续保时,也会有3个月的等待期,期间同样无法享受医保。此外,医疗保险的累计缴费年限也会受到影响,进而影响到退休后的医保待遇。
避免社保断缴的建议对于灵活就业人员来说,应尽量避免社保断缴。如果因某些原因无法继续缴纳社保,可以选择以个人的身份继续参保或者以城乡居民的身份参保。这样虽然待遇会低于职工社保,但至少可以保持社保的连续性,避免断缴带来的各种影响。
温馨提示:本数据仅供参考!具体需以当地有关法规为准!