北京申请4050补贴需要什么条件,申请4050补贴所需材料有哪些?2025社保补贴来了,每月可多领钱!4050补贴的享受对象年龄要求:女性年满40周岁,男性年满50周岁。
就业困难人员只要实现灵活就业,经人社部门完成认定,同时以个人身份缴纳社会保险费,便可获得社会保险补贴。想了解4050具体补贴条件,就跟着新社通app小编来了解。
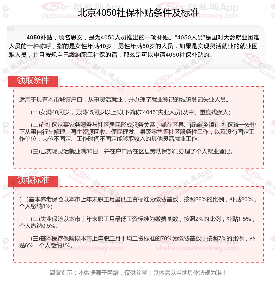
第一、灵活就业4050社保补贴多少钱北京,灵活就业4050社保补贴申请条件是什么??要领取4050补贴,主要条件包含以下几点
年龄条件
4050补贴面向的是符合女性年满40周岁、男性年满50周岁这一基本年龄要求的就业困难灵活就业人员,为他们提供帮扶。
就业与社保条件
依法进行失业登记:申请人需要在各级公共就业服务机构进行失业登记,表明其目前的就业状态。
自费缴纳社会保险费:申请人需要灵活就业后自费缴纳社会保险费,包括养老保险费和医疗保险费。这是领取补贴的重要前提,确保申请人在就业困难时仍能保持社保的连续性。
其他条件
在申请4050补贴时,申请人需要按照一定流程进行申请和审核。首先,到户籍所在社区劳动工作站申报,并提供相应资料;然后,经劳动工作站、所初审、展示后,报市就业办审核;最后,合格后交市财部门复核,并通过指定的银行直接支付给申请者本人。
不得为城乡居民养老保险参保人:如果申请人参加的是城乡居民养老保险,则无法领取4050补贴。因为该补贴主要针对的是城镇职工养老保险的参保人,城乡居民养老保险的缴费负担较低,因此不享受此补贴。
就业困难认定:申请人需要被认定为就业困难人员。这一认定通常基于申请人的就业、技能水平、家庭状况等因素,由相关部门进行综合评估。

北京灵活人员申请4050需要什么材料?
1、户口簿原件及复印件一份(首页和本人页复印在同一张A4纸上);
2、《就业困难人员灵活就业享受社保补贴申报表》(附件2)
3、《就业失业登记证》(或《就业创业证》)原件;
4、本人居民身份证原件及复印件一份;
5、本人社保卡原件及复印件一份(社保卡非中国银行卡的需要另行提供本人中国银行银行卡复印件一份);
6、就业困难人员的对应证明材料:计生户需提供乡镇计生办开具的证明;残疾人需提供第三代残疾人证、低保户需开具低保证明、精准扶贫户由村里开具证明;被征地农民需要提供被征地农民养老审核表(选择其中一种,城镇居民不用,被征地农民第二次办理无需再提供证明材料);首次办理还应提供《就业困难人员认定申请表》两份;
7、灵活就业社保缴交发票(完税证明)、医保对账单原件(有交职工医保的才需要提供,请前往中国银行打印对账单);
北京补贴多少钱一个月?北京灵活就业4050补贴标准:

北京申请4050社保补贴的办理地点
线下办理方法:市档案托管中心:在街道劳动事务所审核通过后,申请人需持相关材料到市档案托管中心办理社保补贴手续。
线下办理方法:劳动有关部门:市档案托管中心审核无误后,会将材料上报劳动有关部门,经进一步审核后,由相关部门拨付资金。
线下办理方法:街道(乡镇)劳动事务所:申请人可携带相关材料到户籍所在地的街道(乡镇)劳动事务所进行申请复核。
线上办理方法:部分地区的申请人可通过当地网站进行线上申请,如广东地区可通过广东服务网申请。线上申请需按照网站提示填写相关信息并上传所需材料。
第二、社保和五险一金什么区别
社保和五险一金什么区别
社保和五险一金主要在概念和报销范围上有所区别:
报销范围:社保往往只报销养老保险、医疗保险、生育保险、失业保险、工伤保险五险;而五险一金除了以上五险外,还多了一个住房公积金,五险一金包含社保,但社保中没有住房公积金。
概念:社保是社会保险的简称,社会保险包括五个险种;而五险一金指的是养老保险、生育保险、医疗保险、失业保险、工伤保险和住房公积金。
第三、北京支付宝社保缴费操作流程
如今,社保借助网络完成缴费的方式主要有以下几样。社保线上缴费方式如下:
(1)微信缴费
登录微信账号,点击右下方的“我”选项;
点击“支付”,找到“生活缴费”点击进入;
点击“社保医保”,根据系统提示完成缴费。
(2)支付宝缴费
打开支付宝,选择“城市服务”;
选择社保所在的城市,点击“自然人社保征收”;
点击“城乡居民医疗”,进行社保申报并完成缴费。
(3)劳动单位申报平台缴费(适用于单位员工)
登录劳动单位申报平台,按提示输入密码;
选择“缴费申报管理”,再选择“缴费工资申报”,输入职工上年度月均工资并保存;
提交缴费工资申报内容,报给社保中心进行审核;
审核通过后,选择“提交信息管理”,再选择“提交结算”;
点击“申报”按钮,完成申报工作。
以上操作方式可能因地区和平台而异,具体流程请参考当地社保部门或相关平台的指南。另外,个人在缴纳社保时,只能缴纳养老金和医疗保险这两部分。如需了解更多关于社保缴费的信息,请咨询当地社保部门或专业律师。
此外,根据《中华人民共和国社会保险法》的相关法规,用人单位和个人都有义务依法缴纳社会保险费。对于未按时足额缴纳社会保险费的用人单位,社会保险费征收机构有权责令其限期缴纳或者补足,并加收滞纳金;逾期仍不缴纳的,则可能面临罚钱的处罚。因此,请务必按时足额缴纳社会保险费,以保护自己的权益。
社保网上缴费的注意事项
1、在选择缴费类型和基数时,要根据个人或单位的实际情况进行选择。
2、如果遇到问题,可以及时联系当地社保局或相关机构进行咨询和处理。
3、在支付过程中,要确认支付金额和支付方式是否正确。
4、在进行社保网上缴费时,需要注意以下几点:
5、确保个人信息准确无误,包括身份证号码、姓名、手机号码等。
(备注:数据仅供参考,具体以当地有关法规为准,欢迎关注、下载新社通app!)