无雇工的个体工商户、未在用人单位参加养老保险的非全日制从业人员和其他灵活就业人员等以个人身份参加养老保险的人员,可在缴费基数上下限之间选择适当的缴费基数缴费,缴费比例为20%。
计算公式:月缴费金额=(上年全口径工资÷12)×档次×20%
例如:四川某个人参保人员,选择60%档次缴费:则月缴费金额为(90220 ÷12)×60%×20%=902.2元;若选择300%档次缴费:则月缴费金额为(90220 ÷12)×300%×20%=4511元。
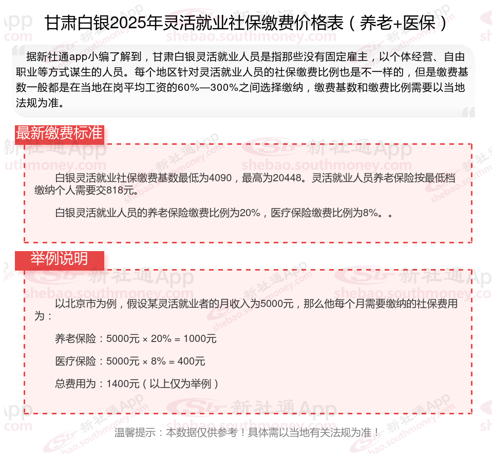
那么,甘肃白银灵活就业人员社保缴费基数最新标准,甘肃白银灵活就业社保多少钱一个月?根据新社通app-社保缴费查询工具提供的2025社保缴费标准详情数据:
白银灵活就业社保缴费基数最低为4090,最高为20448。灵活就业人员养老保险按最低档缴纳个人需要交818元。 白银灵活就业人员的养老保险缴费比例为20%,医疗保险缴费比例为8%。

》点击新社通社保在线计算器,轻松测算您的社保每月交多少!
新社通app数据所得,数据仅供参考。
社保是一项重要的社会福利体系,对于个人和家庭的生活稳定、促进社会和谐发展具有不可替代的作用:
提供基本的社会保险:社保体系能够保证个人及其家庭的基本生活。当参保公民遭遇年老、疾病、生育、工伤、失业等风险时,能够为其给予物质帮助、减少经济损失、其基本的生活。
促进经济发展:社保保险不仅可以让劳动人员奋斗更有动力,以提高产品的生产效率,还能够减轻个人的经济负担,从而提高个人的消费能力,促进社会经济发展。
维护社会稳定:社保体系的实施可以维护社会稳定。社保体系可以减轻个人负担,提高个人生活水平,减少社会矛盾。
灵活就业社保与职工社保险种有什么不一样:
社保只参加养老保险和医疗保险,部分地区可参加失业保险
职工社保则通常包括养老保险、医疗保险、失业保险、工伤保险和生育保险等五个险种,为职工提供更全面的保险。
没有交过一分钱社保,老了怎么办,能领养老金吗?
一分钱不交,60岁是不能领养老金的。为什么呢?因为按照法规,参加基本养老保险的个人,得达到法定退休年龄时累计缴费满十五年,才能按月领取基本养老金。这可是硬杠杠,谁也不能例外!
当然啦,有些人可能会说:“我之前没交过养老保险,但我现在想交了,来得及吗?” 这个问题嘛,得看你的具体情况。如果你现在离60岁还有好几年,那赶紧交起来,说不定还能赶在退休前交满十五年。但如果你已经快到60岁了,还没交过几年养老保险,那可能就得考虑其他方式了,比如一次性补缴或者转入新型农村社会养老保险、城镇居民社会养老保险等。
养老金低退休不够花?如何提升养老金待遇?
避免提前退休:
养老金的发放与个人账户养老金的“计发月数”有关,而计发月数又与退休年龄有关。退休年龄越大,计发月数越短,每月能领到的个人账户养老金就越多。因此,避免提前退休可以间接提高养老金待遇。
关注个人健康,延长寿命:
养老金是终身制的,只要活着就会源源不断地发放。因此,关注自己的身心健康,尽可能延长寿命,也是领取更多养老金的一个关键因素。
选择经济发达城市参保:
考虑工作地点:在经济发达的城市缴纳社保,会获得更好的养老金待遇。
社会平均工资:社会平均工资水平对养老金待遇有很大影响。
延长缴费年限:
避免断缴:养老金的领取条件之一是累计缴费满15年,因此在15年的基础上尽可能延长缴费时间,避免中途断缴,以增加个人累计缴费年限。
影响:缴费年限越长,最终获得的养老金就会越多。
提高个人缴费基数:
升职加薪:提高个人工资水平,可以直接增加养老保险的缴费基数。好好工作,抓住每一个可以升职加薪的机会。
增加额外收入:如果有条件,可以考虑兼职、创业等方式增加额外收入,进而提高缴费基数。
温馨提示:本数据源于网络,仅供参考!具体需以当地具体法规为准!