从几百元到几千元不等,灵活就业社保的月缴费金额由当地和缴费基数所确定,2025年部分地区灵活就业人员医保月缴费金额一档567.75元,二档431.49元便是实例。随新社通-app小编了解一下具体详情。
什么是社保呢?
所谓社保缴纳,其实就是单位与个人按照法规,向社会保险系统按时足额缴纳费用的行动。社保是社会保险的简称,社会保险包括五个险种;而五险一金指的是养老保险、生育保险、医疗保险、失业保险、工伤保险和住房公积金。缴费基数、缴费比例以及当地公布的具体法规等,都是确定社保缴费金额的重要因素。
2025年灵活就业社保最低要交多少钱?南昌灵活就业人员养老、医疗缴费最新明细来了,南昌灵活就业社保每月交多少钱?

》》》点击新社通社保在线计算器,轻松测算您的社保每月交多少!
当社保缴费档次越高,可以享受到的社保待遇也越多,退休后可以领到的养老金也越多,100%的缴费档次缴纳灵活就业社保比60%的缴费档次缴纳灵活就业社保可以领到的钱要多。
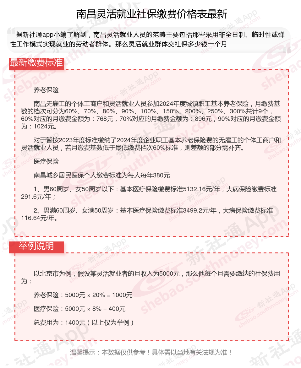
南昌2025年灵活就业人员社保缴费标准公布
据新社通app显示,南昌灵活就业人员养老保险缴费基数2024-2025年最新标准如下:
缴费基数下限暂按不低于3659元/月执行。按照个人20%的缴费费率,个人养老保险缴费金额低于731.8元/月。
(注:本文数据仅供参考,具体以当地缴费标准为准)
假设南昌有个网友杨某养老保险缴费基数为3659元,灵活就业个人按照20%的比例缴纳养老保险费用。则杨某的养老保险缴费计算如下:
养老保险费金额=养老保险缴费基数*个人缴费比例
个人缴费部分:
据新社通app养老保险计算器显示,缴费金额:3659元 * 20% = 731.8元。所以,杨某每月需要个人缴纳731.8元的养老保险费用。
请注意,这只是一个基本的计算示例。实际上,养老保险的缴费金额还可能受到其他因素的影响,如个人工资水平超过或低于当地社会平均工资的一定倍数时,缴费基数的确定会有所不同。此外,各地的具体方案也可能会有所差异,因此在实际计算时,需要参考当地的相关方案。
如果您需要具体的计算或了解更详细的信息,建议您咨询当地的社保部门或相关机构,以获取最准确的信息。
“五险一金”指的是什么
五险一金。指的是五种保险,包括养老保险、医疗保险、失业保险、工伤保险和生育保险。一金,指的是住房公积金。以下是五险一金的具体内容及其作用:
1. ?五险?
1、生育保险:为员工提供生育津贴,以及产前、产后的医疗保险,支持生育权益。
2、养老保险:为员工退休后的生活提供资金支持,确保退休后的基本生活保证。
3、医疗保险:用于支付员工的医疗费用,包括住院、门诊、购药等,减轻医疗负担。
4、失业保险:为失业的员工提供一定期限内的生活保证,帮助其渡过失业期。
5、工伤保险:用于支付员工在工作中发生事或职业病时的医疗费用和工伤待遇,保证工作安全。
2. ?一金?
住房公积金:为员工购房、租房提供资金支持,帮助其改善住房条件。
总之,随着发展社会保险事业,建立社会保险制,设立社会保险基金,使劳动者在年老、患病、工伤、失业、生育等情况下获得帮助和补偿。
社会保险基金按照保险类型确定资金来源,逐步实行社会统筹。用人单位和劳动者必须依法参加社会保险,缴纳社会保险费。
灵活就业社保断交了还能续交吗
多数情形下,灵活就业社保中断后不允许补缴,只有在符合相应条件时才具备补缴资格。?
1、补缴条件及方式
灵活就业人员的社保中断后,补缴并非无条件。通常,因忘记缴费导致的社保断缴是无法补缴的。但有些地方在特殊时期允许当年年底前进行补缴。补缴方式一般需灵活就业人员携带本人的社保卡和身份证,直接前往就近的社保局办理。
2、补缴的注意事项
补缴时间限制:灵活就业人员应注意补缴的时间限制,尽量在时间内完成补缴,以避免产生更多的滞纳金或不良记录。
滞纳金问题:补缴社保时,除应缴纳的社保费用外,还需支付滞纳金。滞纳金按天计算,断缴时间越长,滞纳金越多。因此,尽早补缴可减少经济损失。
3、补缴的意义
对于灵活就业人员来说,补缴社保具有重要意义。首先,补缴可以确保达到法定退休年龄时累计缴费满十五年,从而按月领取基本养老金。其次,对于有购房或落户需求的人员来说,连续缴纳社保是满足相关条件的基础。通过补缴,可以保持社保的连续性,进而享受相应的权益。
以上就是社保相关知识,内容及数据仅供参考,欢迎关注、下载新社通app!