陕西商洛灵活就业人员社保缴费最低标准是多少?灵活就业人员的社保缴费金额受到多种因素的影响,包括个人收入、缴费基数、缴费比例以及所在地区的具体方案。下面随新社通app小编一起了解详情吧。
2024-2025年陕西商洛灵活就业人员社保缴费标准是多少?社保交完退休能领多少钱?下表是2024-2025年陕西商洛社保费用明细参考,根据新社通app-社保缴费查询工具提供的最新数据如下:

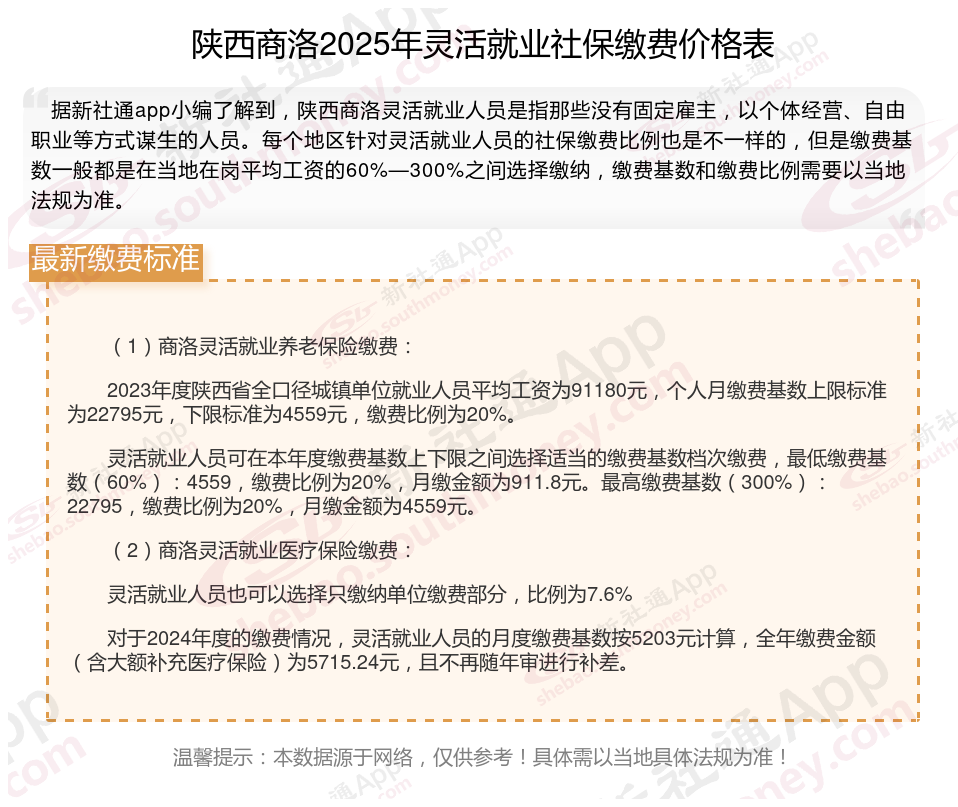
(1)商洛灵活就业养老保险缴费:
2023年度陕西省全口径城镇单位就业人员平均工资为91180元,个人月缴费基数上限标准为22795元,下限标准为4559元,缴费比例为20%。
灵活就业人员可在本年度缴费基数上下限之间选择适当的缴费基数档次缴费,最低缴费基数(60%):4559,缴费比例为20%,月缴金额为911.8元。最高缴费基数(300%):22795,缴费比例为20%,月缴金额为4559元。
(2)商洛灵活就业医疗保险缴费:
灵活就业人员也可以选择只缴纳单位缴费部分,比例为7.6%
对于2024年度的缴费情况,灵活就业人员的月度缴费基数按5203元计算,全年缴费金额(含大额补充医疗保险)为5715.24元,且不再随年审进行补差。
若您想了解自己的社保缴费明细,可点击下方查询
新社通社保计算器计算所得,数据仅供参考。
个人养老金有什么好处?
个人养老金账户中的资金通常会进行投资运作,以获取一定的收益。这些投资可能包括股票、债券、基金等多种金融产品,通过合理的资产配置和风险控制,可以实现资产的增值。这样,个人养老金账户不仅能够保值,还能够增值,为个人的养老生活提供更多的资金支持。
灵活就业人员的社保缴费基数是按照社保部门公布的各省市地区社会平均工资的60%~300%来确定,如果灵活就业人员的上年度月平均工资低于统筹地区上年度全口径城镇单位就业人员平均工资的60%,社保缴费基数将按照60%来计算。如果其月平均工资超过统筹地区上年度全口径城镇单位就业人员平均工资的300%,则其社保缴费基数将按照300%来计算。灵活就业人员通常按照在岗职工月平均工资的20%缴纳基本养老保险费,医保则一般是按当地上年度月平均工资的4.2%缴纳基本医疗保险费。注意,社保缴费不建议断缴超过三个月,因为可能会影响到连续缴纳年限的计算,同时医疗保险在断缴期间将无法使用。
温馨提示:本数据仅供参考!具体需以当地有关法规为准!