今天聊一下灵活就业人员社保缴费问题!
天津灵活就业人员社保缴费最低标准来了!养老金高低由缴费基数确定,提高缴费年限更划算。选择缴费档次时应考虑个人经济状况和养老需求。下面随新社通app小编一起了解天津灵活就业人员社保的详情吧。
据新社通app数据显示,天津灵活就业人员养老缴费基数2024-2025年最新标准如下:
养老保险最低缴费基数为:5013元;
个人缴费比例:20%,个人缴费金额:1002.6元;
(注:本文数据仅供参考,具体以当地缴费标准为准)
灵活就业人员自己交保险一个月多少钱?天津打工人社保缴纳金额是怎么计算?根据新社通app-社保缴费查询工具提供的最新数据如下:

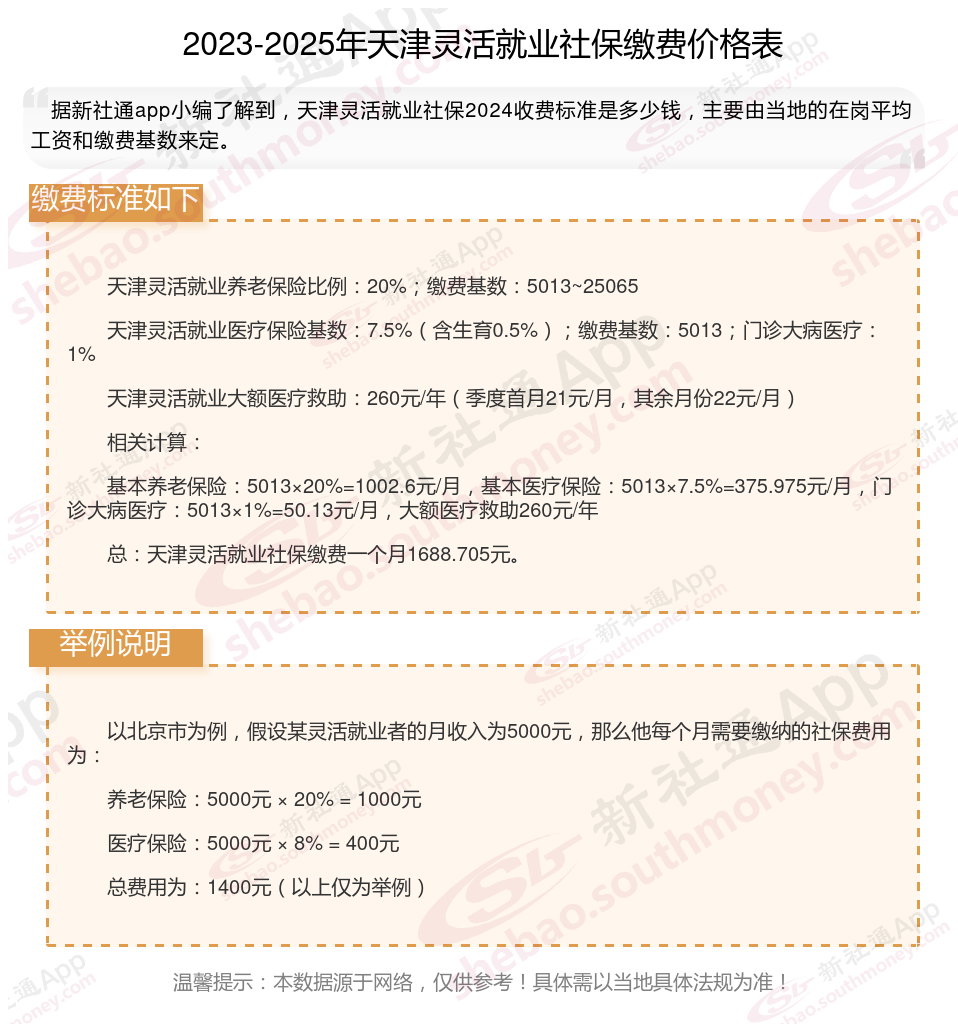
天津灵活就业养老保险比例:20%;缴费基数:5013~25065
天津灵活就业医疗保险基数:7.5%(含生育0.5%);缴费基数:5013;门诊大病医疗:1%
天津灵活就业大额医疗救助:260元/年(季度首月21元/月,其余月份22元/月)
相关计算:
基本养老保险:5013×20%=1002.6元/月,基本医疗保险:5013×7.5%=375.975元/月,门诊大病医疗:5013×1%=50.13元/月,大额医疗救助260元/年
总:天津灵活就业社保缴费一个月1688.705元。
了解您的社保缴纳明细——新社通app计算器!点击下方使用!
新社通社保计算器计算所得,数据仅供参考。
养老保险:每月按时缴纳社保,到了退休年龄后可以办理退休手续,领取养老金,安度晚年。
医疗保险:单位交9.8%,个人交2%。交的钱一部分进了个人账户,可以用来门诊结算、体检、去药房买药。另一部分进了资金池。平时去医院看病,通常有个起付线和封顶线,达到标准符合相关法规并且在医保目录范围内的,就可以报销,减轻个人负担。
工伤保险:工伤保险用于支付因工作原因导致的意外伤害或职业病所产生的医疗费用、生活护理费、伤残补助以及伤残津贴等。这为参保人员及其家庭提供了在面临工伤风险时的经济保护。
失业保险:失业人员符合下列条件的,从失业保险基金中领取失业保险金:(一)失业前用人单位和本人已经缴纳失业保险费满一年的;(二)非因本人意愿中断就业的;(三)已经进行失业登记,并有求职要求的。失业人员在领取失业保险金期间,参加职工基本医疗保险,享受基本医疗保险待遇。失业人员应当缴纳的基本医疗保险费从失业保险基金中支付,个人不缴纳基本医疗保险费。
生育保险:对女职工在生育期间的医疗费用和生育津贴进行补偿,生育权益。
退休金能否继承?详细介绍您的疑问
退休金是可以继承的。以下是对退休金继承问题的详细介绍:
有遗嘱的情况:如果退休人员在生前立有有效的遗嘱,那么其退休金(包括个人账户余额和其他形式的退休金)将按照遗嘱的法规进行继承分割。
无遗嘱的情况:如果没有遗嘱,则按照法定继承的方式处理。在法定继承中,第一顺序继承人为配偶、子女、父母;第二顺序为兄弟姐妹、祖父母、外祖父母。继承开始后,由第一顺序继承人继承,第二顺序继承人不继承;没有第一顺序继承人继承的,由第二顺序继承人继承。
继承程序:
继承人需要向退休人员所属的社会保险管理机构或单位提出申请,提交相关证明材料,如死亡证明、继承人的身份证明、亲属关系证明等。社会保险管理机构或单位会对提交的材料进行审核,审核通过后,会将未领取的退休金发放给继承人。
退休金继承的注意事项
未领取部分的界定:继承人需要确定退休人员去世时未领取的退休金具体数额,可以通过查阅退休人员的社保记录或向相关部门咨询了解。
继承纠纷的解决:在多个继承人之间,可能会因为分配问题产生纠纷。在申请前,继承人之间达成一致看法,必要时可以通过法律途径解决。
法律法规的不统一:不同地区和单位对退休金继承的法规不完全一致,继承人应提前了解相关法规,避免不必要的麻烦。
综上所述,退休金是可以继承的,但具体继承方式需根据相关法律法规进行。如果退休人员在生前立有遗嘱,应按照遗嘱法规进行继承;如果没有遗嘱,则按照法定继承的顺序进行。
社保买了多少年之后可以领取养老金?
目前,法定退休年龄根据不同的职业和性别有所区分。一般而言,男性职工的法定退休年龄为60周岁,女性干部的法定退休年龄为55周岁,女性工人的法定退休年龄为50周岁。然而,也有一些特殊情况。例如,从事井下、高空、高温、特别繁重体力劳动或其他有害身体健康工作的职工,其退休年龄可能有所不同。具体而言,这类工作的男职工退休年龄为55周岁,女职工退休年龄为45周岁。此外,如果职工因病或非因工致残,经过鉴定完全丧失劳动能力,其退休年龄也可能提前。男性职工在这种情况下可以提前到50周岁退休,女性职工可以提前到45周岁退休。
请注意,上述法规可能因地区、方案变动等因素而有所不同。如果您需要了解具体的退休年龄法规,建议您查阅当地的相关方案或咨询相关部门,以获取最准确的信息。同时,随着人口老龄化和社会经济的发展,退休年龄方案也可能会有所调整,因此建议您保持关注,以便及时了解最新的方案动态。
温馨提示:本数据仅供参考!具体需以当地有关法规为准!