五险一金是指用人单位给予劳动者的几种保险待遇的合称,包括基本养老保险、基本医疗保险、失业保险、工伤保险、生育保险及住房公积金。
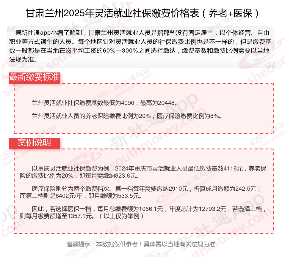
接下来了解一下,甘肃兰州灵活就业人员社保缴费标准是多少?退休能领多少钱呢?根据新社通app-社保缴费查询工具提供的2025社保缴费标准详情数据:

》点击新社通社保在线计算器,轻松测算您的社保每月交多少!
新社通app数据所得,数据仅供参考。
据新社通app数据显示,甘肃兰州企业灵活就业养老保险的缴费基数为:4317元。
缴费比例:在企业参保缴费的情况下,单位缴纳比例为16%,个人缴纳比例为8%。而灵活就业人员参保缴费的比例为个人20%。
另外,需要注意的是,这些缴费标准可能会随着时间和方案的变化而调整。为了获取最新的甘肃兰州灵活就业养老保险缴费标准信息,建议查阅相关消息或咨询当地社保部门。总的来说,了解并遵守当地的养老保险缴费标准是每个人的责任,也是保证个人权益的重要方案。
(注:本文数据仅供参考,具体以当地缴费标准为准)
社保续交需要哪些手续?
社保重新参保的办理主要取决于个人的具体情况。以下是一些常见的重新参保情形及对应的办理方法:
一、重新就业后由新单位续交
如果个人在社保停缴后重新就业,且新单位与原单位在同一城市,那么新单位可以直接为个人续交社保,无需个人进行额外操作。若新单位与原单位不在同一城市,个人需要将社保关系从原单位所在地转移到新单位所在地,这通常涉及到社保关系的转出和转入手续。
二、以灵活就业人员身份续交
对于没有重新就业的个人,可以选择以灵活就业人员的身份续交社保。个人可以前往户籍所在地的社保部门或者通过线上的方式办理相关手续,并按照要求的缴费标准和时间进行缴费。
社保需要累计缴纳满15年才可以在你法定退休年龄之后享受社保待遇。社保交满15年后可以不再交费。如果有单位,即使缴满15年,但职工还未退休的,企业还得继续缴费,直至退休;个人缴纳社保的话,可停缴,也可继续缴纳,根据当地要求,肯定也是继续缴纳好,养老保险是遵循“多缴多得”的原则,缴费基数越高、年限越长,退休时领取养老金也越多。
养老金计算方法的养老金计算方法,职工退休时的养老金由两部分组成:养老金=基础养老金+个人账户养老金
基本养老金=基础养老金+个人账户养老金+过渡性养老金=退休前一年全市职工月平均工资×20%(缴费年限不满15年的按15%)+个人账户本息和÷120+指数化月平均缴费工资×1997年底前缴费年限×1.4%。
基本养老金计发基数:这是由你所在地区的平均工资确定的,地区经济越发达,计发基数越高。
指数化月平均缴费工资:这取决于你的缴费工资和当地的平均工资水平。
缴费年限:你在职期间缴纳的养老保险年限,年限越长,领取的基本养老金越多。
个人账户养老金=个人实际账户累计额÷计发月数(60岁退休按139个月计算,退休越晚、月数越少)。
个人账户养老金,是指根据参保人员退休时其基本养老保险个人账户储存额计算出来的养老金,个人账户养老金=个人账户储存额÷计发月数。计发月数不是指某个退休人员实际领取基本养老金的月数(因为在退休时无法预计),而是根据城镇人口平均预期寿命等因素测算出来的一个假定的指标。
过渡性养老金(适用于特定人群):具体计算方法因地区而异,需参照当地法规执行。
退休2025基本养老金计算方式如下:
基本养老金=基础养老金+个人账户养老金+过渡性养老金
基本养老金=基础养老金+个人账户养老金+过渡性养老金=退休前一年全市职工月平均工资×20%(缴费年限不满15年的按15%)+个人账户本息和÷120+指数化月平均缴费工资×1997年底前缴费年限×1.4%。
基本养老金计发基数:这是由你所在地区的平均工资确定的,地区经济越发达,计发基数越高。
指数化月平均缴费工资:这取决于你的缴费工资和当地的平均工资水平。
缴费年限:你在职期间缴纳的养老保险年限,年限越长,领取的基本养老金越多。
个人账户养老金=个人实际账户累计额÷计发月数(60岁退休按139个月计算,退休越晚、月数越少)。
个人账户养老金,是指根据参保人员退休时其基本养老保险个人账户储存额计算出来的养老金,个人账户养老金=个人账户储存额÷计发月数。计发月数不是指某个退休人员实际领取基本养老金的月数(因为在退休时无法预计),而是根据城镇人口平均预期寿命等因素测算出来的一个假定的指标。
过渡性养老金(适用于特定人群):具体计算方法因地区而异,需参照当地法规执行。
退休后退休金和养老金一样吗?
领取方式不同:
养老金则是按月领取。领取养老金的主体主要是企事业单位的退休人员。
退休金可以按月领取,也可以按年领取,甚至一次性支付。领取退休金的主体通常是事业单位的退休人员。
概念不同:
养老保险,全称社会基本养老保险,是根据一定的法律和法规,为解决劳动者在达到解除劳动义务的劳动年龄界限,或因年老丧失劳动能力退出劳动岗位后的基本生活而建立的一种社会保险体系。养老保险是社会保险体系的重要组成部分,是社会保险五大险种中最重要的险种之一。养老保险的目的是为保证老年人的基本生活需求,为其提供稳定可靠的生活来源。
退休养老金,通常指的是基本养老金,是参加基本养老保险的个人在达到法定退休年龄并累计缴费满一定年限后,按月领取的用于确保其基本生活的资金。
资金渠道不同:
养老金是由社会保险资金列支的,参加养老保险社会统筹的退休人员的退休待遇统称为养老金;
退休金的资金来源主要针对未参加养老保险的退休人员。这些人员在退休之前不需要缴纳任何费用。
缴费方式不同:
而养老保险则是我们平时所缴纳的社保中的其中一个,一般由参保人所在的单位进行代缴,部分计入参保人个人账户。
退休金是不用缴纳任何费用的。
温馨提示:本数据仅供参考!具体需以当地有关法规为准!