灵活就业社保的缴费方式为按月缴纳,其中包含养老保险和职工保险两种险种,缴费数额随缴费基数变化。随新社通-app小编了解一下具体详情。
社保一个月要交多少钱?西宁社保养老2024-2025年缴费标准表
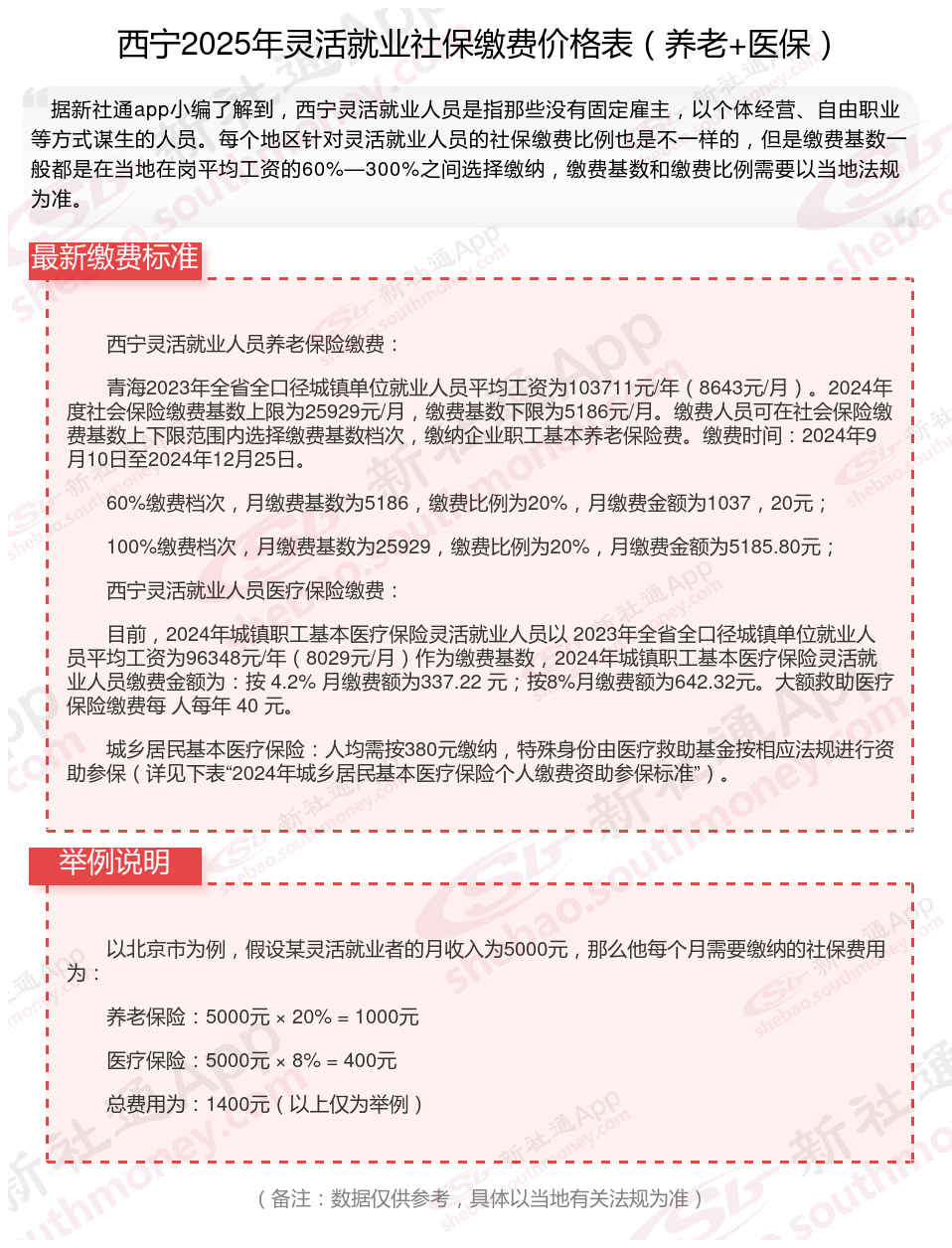
据新社通app显示,2024-2025年西宁灵活就业养老保险的缴费标准根据不同的参保对象有所差异。
灵活就业人员最低缴费基数为:4817元,个人缴纳20%。
请注意,以上缴费标准仅供参考,具体方案可能会根据地区和时间的变化而有所调整。如有需要,查阅当地社保部门公布的新规或咨询相关部门以获取最准确的信息。
(注:本文数据仅供参考,具体以当地缴费标准为准)
假设西宁同事林某的工资总额为4817元,那么林某的缴费基数就是4817元的60%到300%之间。如果他选择按照缴费基数为4817,据新社通app养老保险计算器测算显示,林某个人缴费额就是4817元*20%,等于963.4元。
需要注意的是,具体的缴费比例和缴费基数可能会因地区和方案的不同而有所差异。以上例子仅供参考,实际计算时应根据当地的具体方案来确定。
西宁灵活就业社保每月交多少钱?

》》一键算清您的社保缴费明细!新社通app社保计算器,让您清清楚楚了解缴费明细!
当社保缴费档次越高,可以享受到的社保待遇也越多,退休后可以领到的养老金也越多,100%的缴费档次缴纳灵活就业社保比60%的缴费档次缴纳灵活就业社保可以领到的钱要多。
什么是社保呢?
所谓社保缴纳,其实就是单位与个人按照法规,向社会保险系统按时足额缴纳费用的行动。社保,全称叫“社会保险”。一是城镇职工社保。分为养老保险、医疗保险、计划生育险、失业保险、工伤保险,简称为“五险”。二是城乡居民社保。城乡居民社保分为城乡居民养老保险、城乡居民医疗保险两大部分。主要参保人员为没有参加城镇职工社保的城乡居民。城乡居民社保是由原来的新型农村社保和城镇居民社保合并而来的。缴费基数、缴费比例以及当地的具体法规等,是影响社保缴费金额的几个重要确定因素。
按时交社保的好处是什么
作为城镇职工,如果在单位上班,首先要监督用人单位为自己缴纳社保。在选择用人单位时,最好选择缴纳社保的公司作为就业单位;作为灵活就业人员,在经济承受能力允许的情况下,应当积极参加城镇职工社保或是城乡居民社保;作为城乡居民,如果没有能力或条件参加城镇职工社保,也可以积极参加城乡居民社保。参加社保有这么几个好处:
一是年老了,达到法定的退休年龄,可以按月领取退休金,可享有一个基本的养老保证,为社会、家庭和儿女减轻经济负担;
二是生病住院时不怕。生病住院有基本的医疗报销保证,不会因为一人生病全家返贫、致贫,可以享受更高的生活保证;
三是还可享受生育报销、失业救济、工伤报销等方面的保证;
四是做了不后悔的事情。不会因为年轻时不缴纳社保,到中老年想设法补缴而不能补缴等烦恼,也不会出现因为没有缴纳社保而没有退休金、看不起病等事宜后悔。
对于断交的灵活就业社保,可进行续缴操作吗?
灵活就业社保中间断缴,正常来说无法进行补缴,然而满足相关条件就能实现补缴。??
1、补缴条件及方式
灵活就业人员的社保中断后,补缴并非无条件。通常,因忘记缴费导致的社保断缴是无法补缴的。但有些地方在特殊时期允许当年年底前进行补缴。补缴方式一般需灵活就业人员携带本人的社保卡和身份证,直接前往就近的社保局办理。
2、补缴的注意事项
滞纳金问题:补缴社保时,除应缴纳的社保费用外,还需支付滞纳金。滞纳金按天计算,断缴时间越长,滞纳金越多。因此,尽早补缴可减少经济损失。
补缴时间限制:灵活就业人员应注意补缴的时间限制,尽量在时间内完成补缴,以避免产生更多的滞纳金或不良记录。
3、补缴的意义
对于灵活就业人员来说,补缴社保具有重要意义。首先,补缴可以确保达到法定退休年龄时累计缴费满十五年,从而按月领取基本养老金。其次,对于有购房或落户需求的人员来说,连续缴纳社保是满足相关条件的基础。通过补缴,可以保持社保的连续性,进而享受相应的权益。
本文数据与内容仅为参考,具体操作细节依据当地法规。期待能为您排忧解难,欢迎关注新社通app,发现更多社保专业干货。