南宁“4050补贴”开始发放,申请4050的条件和要求材料?南宁灵活就业4050社保补贴多少钱?对于4050补贴的享受对象而言,年龄要求呈现为女性年满40周岁,男性年满50周岁。
就业困难人员实现灵活就业,经人社部门认定,以个人身份缴纳社会保险费,满足这些情况后,可享受社会保险补贴。新社通app小编马上为你揭晓4050具体补贴条件。
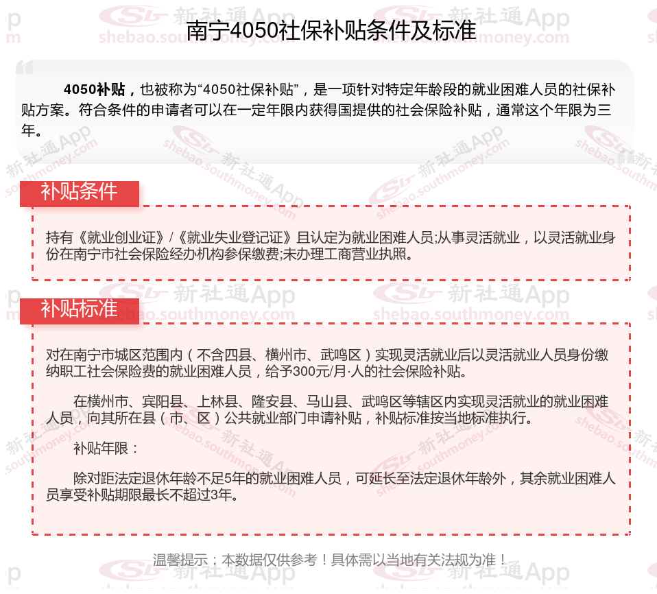
第一、南宁办理4050需要哪些材料?申请4050要带什么证件在哪几个地方办理?南宁灵活就业4050社保补贴多少钱,?南宁想领取4050补贴,主要有以下这些领取条件
一、基础年龄要求
若要享受4050补贴,年龄方面要求女性年满40周岁,男性年满50周岁。二、就业困难人员认定
持有非农业户口,且名下无营业执照或未担任企业法人/股东。
下岗失业人员、被征地农民、零就业家庭成员等。
需通过当地就业困难人员认证,包括但不限于:
三、社保缴纳与灵活就业状态
以灵活就业身份自行缴纳社保(养老和/或医疗保险),且需先缴费后申领补贴。
灵活就业登记需满1年以上,并提供相关证明(如社区盖章的灵活就业证明)。
四、其他限制条件
未处于养老状态(即未领取养老金)且实际失业。
部分城市要求社保断缴6个月以上或连续失业登记满一定期限。
补充说明
地区差异:各地对年龄、补贴标准等细则可能不同,建议咨询当地社保局或社区劳动工作站。
补贴期限:通常为3年,若距离法定退休年龄不足5年(如女性45岁、男性55岁),可延长至退休。

南宁灵活人员申请4050需要什么材料?
1、《就业失业登记证》(或《就业创业证》)原件;
2、《就业困难人员灵活就业享受社保补贴申报表》(附件2)
3、就业困难人员的对应证明材料:计生户需提供乡镇计生办开具的证明;残疾人需提供第三代残疾人证、低保户需开具低保证明、精准扶贫户由村里开具证明;被征地农民需要提供被征地农民养老审核表(选择其中一种,城镇居民不用,被征地农民第二次办理无需再提供证明材料);首次办理还应提供《就业困难人员认定申请表》两份;
4、户口簿原件及复印件一份(首页和本人页复印在同一张A4纸上);
5、本人社保卡原件及复印件一份(社保卡非中国银行卡的需要另行提供本人中国银行银行卡复印件一份);
6、灵活就业社保缴交发票(完税证明)、医保对账单原件(有交职工医保的才需要提供,请前往中国银行打印对账单);
7、本人居民身份证原件及复印件一份;
南宁补贴多少钱一个月?南宁灵活就业4050补贴标准:

南宁申请4050社保补贴的办理地点
线上办理方法:部分地区的申请人可通过当地网站进行线上申请,如广东地区可通过广东服务网申请。线上申请需按照网站提示填写相关信息并上传所需材料。
线下办理方法:市档案托管中心:在街道劳动事务所审核通过后,申请人需持相关材料到市档案托管中心办理社保补贴手续。
线下办理方法:街道(乡镇)劳动事务所:申请人可携带相关材料到户籍所在地的街道(乡镇)劳动事务所进行申请复核。
线下办理方法:劳动有关部门:市档案托管中心审核无误后,会将材料上报劳动有关部门,经进一步审核后,由相关部门拨付资金。
第二、南宁个人是如何缴纳五险一金的?
?五险一金?怎么交?五险一金缴纳需区分单位和个人身份,单位职工由用人单位统一办理,灵活就业人员可自行缴纳部分险种。?具体流程和比例如下~~
(一)、个人缴纳方式(灵活就业适用)
仅能缴纳养老保险和医疗保险?,部分地区支持公积金自愿缴存:
1、线上办理:通过当地社保局或公积金官网完成,需绑定银行卡或第三方支付。
2、银行代扣:签订代扣协议后自动划款,适合不熟悉线上操作的人群。
3、现场办理:携带身份证至社保/公积金窗口,由工作人员教完成。
?(二)、单位缴纳流程(以北京为例)?
住房公积金缴存:首次为员工缴存时,通过同一平台添加职工信息并选择缴存方式(委托银行收款、转账支票等)。委托收款可实现自动扣缴,无需现场办理。
社会保险登记:单位需在用工30日内办理社保登记,通过北京市企业服务e窗通平台在线填报员工信息,同步完成“五险一金”开户。需提交营业执照、法人身份证等材料。
?缴费比例(全国通用)?
1、住房公积金:单位与个人各5%-12%(比例一致)。
2、养老保险:单位16%,个人8%
3、生育保险:单位0.5%-0.7%,个人不缴
4、工伤保险:单位0.2%-1.9%(行业差异),个人不缴
5、医疗保险:单位8%-9.5%,个人2%
6、失业保险:单位0.5%-2%,个人0.3%-1%
(三)、注意事项
停缴处理:员工离职后,单位需及时办理社保和公积金停缴手续。
要点:单位主导五险一金缴纳,个人可通过多渠道补缴养老和医疗;缴费比例和基数需结合当地与工资水平确定。
缴费基数:通常为职工月平均工资,但设有上下限(例如2025年天津养老保险基数范围为5013-25065元)。
跨地区差异:具体比例和流程可能因城市调整,需以当地社保局或住房公积金管理中心为准。
第三、南宁急需知道社保福利补贴该怎么领取,求告知。
南宁社保福利补贴通常可通过以下这些方式进行领取。
社保福利补贴的领取,其具体步骤与所需材料如下:
灵活就业社保补贴:
申请条件:申请条件所涵盖的对象为就业困难人员(例如女性满40周岁、男性满50周岁等特殊群体)、离校2年内尚未就业的高校毕业生,还有个体工商户。
所需材料:身份证、户口簿、就业失业登记证、灵活就业承诺书、社保缴费凭证等。
申请流程:线上可通过当地人社局官网或相关APP申请,填写信息并上传相关材料;线下需前往户籍所在地或常住地街道(乡镇)社保服务中心提交纸质材料。
毕业生就业补贴:
适用对象:毕业两年内的高校毕业生,需在中小微企业就业并签订一年以上劳动合同。
补贴标准:各地金额不同,如深圳为一次性3000元,广州为3000元。
申请流程:符合条件的参保人可在满足社保缴纳要求后一次性申领。
失业保险相关补贴:
失业保险金:适用于非自愿失业且累计缴纳失业保险满1年者,补贴标准每月约2000元,最长领取24个月。
失业补助金:适用于主动辞职或不符合失业保险金条件者,补贴标准每月300-1000元,最长领取6个月。
生育津贴:
适用对象:适用对象包含单位缴纳生育保险满1年的女性职工,还有配偶参保的失业女性。
补贴标准:根据地区平均工资计算,通常为几万元,可一次性或按月领取。
公积金和养老金:
公积金:可用于申请公积金贷款或直接提取,申领条件为正常缴存公积金且无房。
养老金:养老金领取条件为社保累计缴纳时长满15年,并达到法定退休年龄,其领取数额和缴纳金额、年限相关。
?申请这些补贴时需要注意的事项包括?:
如不慎遭遇网络诈骗,保存好相关证据材料并立即报警。
不同地区的补贴金额和领取期限有所不同,具体需向当地社会保险经办部门咨询或拨打12333热线确认。
线上预审时,务必在官网进行操作,避免在私人链接提交信息,以防信息泄露。
温馨提示:本数据仅供参考!仅供参考及交流之用,不对您构成任何决策建议。具体需以当地有关法规为准!