依据缴费基数和当地法规,灵活就业社保月缴费金额通常在几百元到几千元,就像2025年有些地区灵活就业人员医保月缴费,一档567.75元,二档431.49元。随新社通-app小编了解一下具体详情。
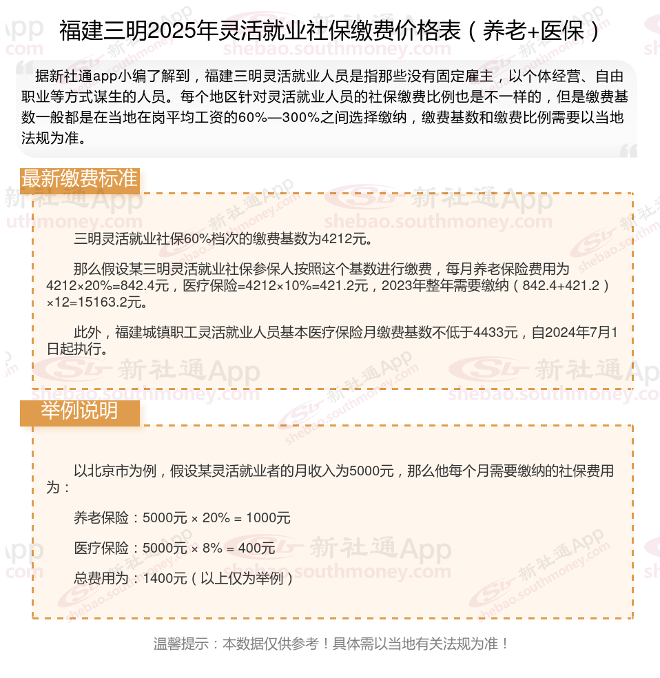
福建三明灵活就业社保每月交多少钱?灵活就业社保最低缴费标准一览表(基数+比例)

》》》点击新社通社保在线计算器,轻松测算您的社保每月交多少!
当社保缴费档次越高,可以享受到的社保待遇也越多,退休后可以领到的养老金也越多,100%的缴费档次缴纳灵活就业社保比60%的缴费档次缴纳灵活就业社保可以领到的钱要多。
什么是社保呢?
所谓社保缴费,是个人或单位按照法规要求,参与社会保险并完成费用缴纳的责任履行。社保的全称是社会保险,是通过立法强制要求用人单位为其员工缴纳的一种保护制。它主要包括五大险种:基本养老保险、基本医疗保险、工伤保险、失业保险和生育保险。缴费基数、缴费比例以及当地公布的具体法规等,都是确定社保缴费金额的重要因素。
断交的灵活就业社保,能够重新开始缴纳吗?
灵活就业社保一旦出现中断,多数时候不能办理补缴,但符合某些条件便能完成补缴。?
1、补缴条件及方式
灵活就业人员的社保中断后,补缴并非无条件。通常,因忘记缴费导致的社保断缴是无法补缴的。但有些地方在特殊时期允许当年年底前进行补缴。补缴方式一般需灵活就业人员携带本人的社保卡和身份证,直接前往就近的社保局办理。
2、补缴的注意事项
滞纳金问题:补缴社保时,除应缴纳的社保费用外,还需支付滞纳金。滞纳金按天计算,断缴时间越长,滞纳金越多。因此,尽早补缴可减少经济损失。
补缴时间限制:灵活就业人员应注意补缴的时间限制,尽量在时间内完成补缴,以避免产生更多的滞纳金或不良记录。
3、补缴的意义
对于灵活就业人员来说,补缴社保具有重要意义。首先,补缴可以确保达到法定退休年龄时累计缴费满十五年,从而按月领取基本养老金。其次,对于有购房或落户需求的人员来说,连续缴纳社保是满足相关条件的基础。通过补缴,可以保持社保的连续性,进而享受相应的权益。
以上社保相关内容,希望可以帮助到您!数据仅供参考,具体以当地有关法规为准,欢迎关注、下载新社通app!