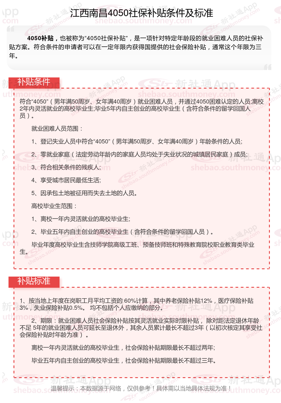
江西南昌“4050补贴”开始发放,申请4050的条件和要求材料?江西南昌灵活就业4050社保补贴多少钱?符合享受4050补贴的对象,其年龄需符合女性年满40周岁,男性年满50周岁这一标准。
若就业困难人员实现了灵活就业,被人社部门认定,且以个人身份缴纳了社会保险费,那么就可申请社会保险补贴。现在,跟着新社通app小编,一起看看4050具体补贴条件有哪些。
第一、江西南昌灵活就业一个月可以领多少钱,江西南昌灵活就业4050补贴标准一览??江西南昌灵活就业4050社保补贴多少钱,?江西南昌领取4050补贴,需满足如下主要条件
年龄条件
就业困难的灵活就业人员若想申请4050补贴,需达到女性年满40周岁、男性年满50周岁这一基本年龄要求,补贴意在为其提供帮助。
就业与社保条件
依法进行失业登记:申请人需要在各级公共就业服务机构进行失业登记,表明其目前的就业状态。
自费缴纳社会保险费:申请人需要灵活就业后自费缴纳社会保险费,包括养老保险费和医疗保险费。这是领取补贴的重要前提,确保申请人在就业困难时仍能保持社保的连续性。
其他条件
就业困难认定:申请人需要被认定为就业困难人员。这一认定通常基于申请人的就业、技能水平、家庭状况等因素,由相关部门进行综合评估。
在申请4050补贴时,申请人需要按照一定流程进行申请和审核。首先,到户籍所在社区劳动工作站申报,并提供相应资料;然后,经劳动工作站、所初审、展示后,报市就业办审核;最后,合格后交市财部门复核,并通过指定的银行直接支付给申请者本人。
不得为城乡居民养老保险参保人:如果申请人参加的是城乡居民养老保险,则无法领取4050补贴。因为该补贴主要针对的是城镇职工养老保险的参保人,城乡居民养老保险的缴费负担较低,因此不享受此补贴。

江西南昌申请4050社保补贴所需材料有哪些?
社保缴费凭证:上季度或上年度个人缴纳的基本养老保险和基本医疗保险缴费凭证原件(税局缴费凭证或银行加盖公章的社会保险费明细账单),部分地区还需提供灵活就业社保缴交发票(完税证明)、医保对账单原件等。
灵活就业证明:由申办人在其户口所在地社区劳动工作站登记盖章的《灵活就业证明》原件和复印件。
社保卡:申办人的社保卡原件及复印件一份(社保卡非中国银行卡的需要另行提供本人中国银行银行卡复印件一份)。部分地区可能要求提供《灵活就业人员社保补贴申请表》原件。
身份证明:申办人的身份证原件及复印件,户口本原件及复印件(首页和本人页复印在同一张A4纸上)。如户口是本社区居民但身份证地址不是本社区的,需提供户口本复印件;户口本和身份证一致的,可提供身份证复印件;户口本和身份证都不是本社区的,可提供房产证复印件或居住证。
就业失业登记证:《就业失业登记证》(或《就业创业证》)原件。部分地区可能还需要《档案托管合同书》的复印件,以及从其他公共托管机构转移到市档案托管中心的申请人需提供往年度社保补贴享受情况证明。
此外,针对特殊困难群体如计生户、残疾人、低保户、精准扶贫户、被征地农民等,可能还需要提供对应的证明材料,如乡镇计生办开具的证明、第三代残疾人证、低保证明、被征地农民养老审核表等。
江西南昌补贴多少钱一个月?江西南昌灵活就业4050补贴标准:

江西南昌申请4050社保补贴的办理地点
线下办理方法:劳动有关部门:市档案托管中心审核无误后,会将材料上报劳动有关部门,经进一步审核后,由相关部门拨付资金。
线上办理方法:部分地区的申请人可通过当地网站进行线上申请,如广东地区可通过广东服务网申请。线上申请需按照网站提示填写相关信息并上传所需材料。
线下办理方法:市档案托管中心:在街道劳动事务所审核通过后,申请人需持相关材料到市档案托管中心办理社保补贴手续。
线下办理方法:街道(乡镇)劳动事务所:申请人可携带相关材料到户籍所在地的街道(乡镇)劳动事务所进行申请复核。
第二、江西南昌五险一金怎么交的,每个月在哪交?
?五险一金?怎么交?五险一金缴纳需区分单位和个人身份,单位职工由用人单位统一办理,灵活就业人员可自行缴纳部分险种。?具体流程和比例如下~~
?(一)、单位缴纳流程(以北京为例)?
住房公积金缴存:首次为员工缴存时,通过同一平台添加职工信息并选择缴存方式(委托银行收款、转账支票等)。委托收款可实现自动扣缴,无需现场办理。
社会保险登记:单位需在用工30日内办理社保登记,通过北京市企业服务e窗通平台在线填报员工信息,同步完成“五险一金”开户。需提交营业执照、法人身份证等材料。
?缴费比例(全国通用)?
1、失业保险:单位0.5%-2%,个人0.3%-1%
2、住房公积金:单位与个人各5%-12%(比例一致)。
3、工伤保险:单位0.2%-1.9%(行业差异),个人不缴
4、生育保险:单位0.5%-0.7%,个人不缴
5、医疗保险:单位8%-9.5%,个人2%
6、养老保险:单位16%,个人8%
(二)、个人缴纳方式(灵活就业适用)
仅能缴纳养老保险和医疗保险?,部分地区支持公积金自愿缴存:
1、银行代扣:签订代扣协议后自动划款,适合不熟悉线上操作的人群。
2、现场办理:携带身份证至社保/公积金窗口,由工作人员教完成。
3、线上办理:通过当地社保局或公积金官网完成,需绑定银行卡或第三方支付。
(三)、注意事项
跨地区差异:具体比例和流程可能因城市调整,需以当地社保局或住房公积金管理中心为准。
停缴处理:员工离职后,单位需及时办理社保和公积金停缴手续。
要点:单位主导五险一金缴纳,个人可通过多渠道补缴养老和医疗;缴费比例和基数需结合当地与工资水平确定。
缴费基数:通常为职工月平均工资,但设有上下限(例如2025年天津养老保险基数范围为5013-25065元)。
第三、江西南昌社保自己怎么网上交
现阶段,社保通过网络缴费的渠道主要包含以下几种。
(1)微信缴费
登录微信账号,点击右下方的“我”选项;
点击“支付”,找到“生活缴费”点击进入;
点击“社保医保”,根据系统提示完成缴费。
(2)支付宝缴费
打开支付宝,选择“城市服务”;
选择社保所在的城市,点击“自然人社保征收”;
点击“城乡居民医疗”,进行社保申报并完成缴费。
(3)劳动单位申报平台缴费(适用于单位员工)
登录劳动单位申报平台,按提示输入密码;
选择“缴费申报管理”,再选择“缴费工资申报”,输入职工上年度月均工资并保存;
提交缴费工资申报内容,报给社保中心进行审核;
审核通过后,选择“提交信息管理”,再选择“提交结算”;
点击“申报”按钮,完成申报工作。
以上操作方式可能因地区和平台而异,具体流程请参考当地社保部门或相关平台的指南。另外,个人在缴纳社保时,只能缴纳养老金和医疗保险这两部分。如需了解更多关于社保缴费的信息,请咨询当地社保部门或专业律师。
此外,根据《中华人民共和国社会保险法》的相关法规,用人单位和个人都有义务依法缴纳社会保险费。对于未按时足额缴纳社会保险费的用人单位,社会保险费征收机构有权责令其限期缴纳或者补足,并加收滞纳金;逾期仍不缴纳的,则可能面临罚钱的处罚。因此,请务必按时足额缴纳社会保险费,以保护自己的权益。
社保网上缴费的注意事项
1、在选择缴费类型和基数时,要根据个人或单位的实际情况进行选择。
2、在支付过程中,要确认支付金额和支付方式是否正确。
3、确保个人信息准确无误,包括身份证号码、姓名、手机号码等。
4、如果遇到问题,可以及时联系当地社保局或相关机构进行咨询和处理。
5、在进行社保网上缴费时,需要注意以下几点:
这里的数据与内容仅供参考,确切标准以当地法规为准。希望对您有用,欢迎关注新社通app,探寻社保专业资讯的宝藏。