自由职业社保的缴费要求则相对灵活,可以根据自身情况选择缴费基数和缴费比例,但同样需要达到一定的缴费年限才能享受相应的待遇。
灵活就业人员自己交社保一个月多少钱?根据新社通app-社保缴费查询工具提供的2025社保缴费标准详情数据:

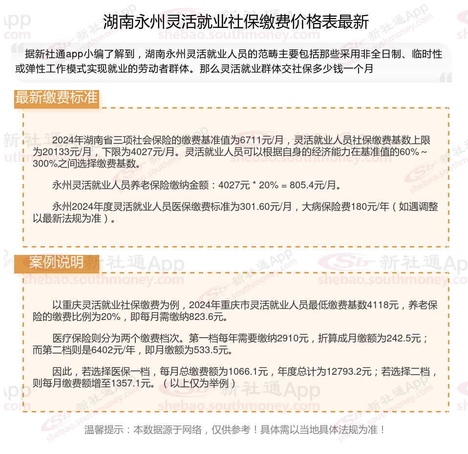
据新社通app数据显示,湖南永州企业灵活就业养老保险的缴费基数为:4027元。
缴费比例:在企业参保缴费的情况下,单位缴纳比例为16%,个人缴纳比例为8%。而灵活就业人员参保缴费的比例为个人20%。
另外,需要注意的是,这些缴费标准可能会随着时间和方案的变化而调整。为了获取最新的湖南永州灵活就业养老保险缴费标准信息,建议查阅相关消息或咨询当地社保部门。总的来说,了解并遵守当地的养老保险缴费标准是每个人的责任,也是保证个人权益的重要方案。
(注:本文数据仅供参考,具体以当地缴费标准为准)
》社保缴费不迷茫,用新社通社保计算器,查询您的社保缴费金额!
新社通社保计算器计算所得,数据仅供参考。
灵活就业社保与职工社保险种有什么不一样:
灵活就业社保通常只包括养老保险和医疗保险,部分地区可参加失业保险,但并不包括工伤保险和生育保险。
职工社保:包括养老保险、医疗保险、工伤保险、生育保险和失业保险,通常称为“五险”。
2025退休后退休金计算方法:
基础养老金=(全省上年度在岗职工月平均工资+本人指数化月平均缴费工资)÷2×缴费期限×1%。
基础养老金的高低取决于个人的平均缴费指数和缴费年限 个人平均缴费工资指数、缴费年限与养老金水平紧密相关,如果平均缴费工资指数较高,缴费年限越长,养老金就越高。
个人平均缴费工资指数的高低与缴费基数高低、缴费年限长短有关。 简单来说,缴费基数越高,缴费年限越长,基础养老金就越高。
个人账户养老金部分,等于养老保险个人账户的余额÷退休年龄确定的计发月数。
本人指数化月平均缴费工资=全省上年度在岗职工月平均工资×本人平均缴费指数
2006年6月30日之前的视同缴费年限过渡性养老金=视同缴费账户总额÷120;2006年之后的视同缴费年限过渡性养老金=视同缴费账户总额÷计发月数。
增发养老金=上一年湖南永州在岗职工月平均工资×个人平均缴费工资指数×累计缴费年限(含视为缴费年限)×增发比例。
养老金低退休不够花?如何提升养老金待遇?
关注个人健康状况:
养老保险制是终身制,养老金会一直发放到离世为止。因此,关注自己的健康状况,延长寿命,也是提高养老金待遇的一个重要途径。
选择在经济发达的地区办理退休:
社会平均工资越高的地区,养老金待遇通常也会更高。
如果有多地参保的经历,并且想要在经济发达的城市享受更好的养老金待遇,需要在该城市累计缴费满10年以上。
增加缴费年限:
延长缴费年限:养老金的领取条件之一是累计缴费满15年,但在此基础上,尽可能延长自己的缴费时间。缴费年限越长,你最终获得的养老金就会越多。
避免断缴:在缴费过程中,尽量避免中途断缴,以免影响缴费年限的累计。
提高个人缴费基数:
升职加薪:在职场中抓住升职加薪的机会,提高个人工资水平,进而提高养老保险的缴费基数。
多缴多得:根据养老金“多缴多得”的原则,提高个人缴费基数能直接增加养老金水平。
社保一分钱不交,60岁能领养老金吗?
一分钱不交60岁是不能领养老金的。根据现行的养老保险制,无论是职工基本养老保险还是城乡居民养老保险,都需要满足一定的缴费年限才能在达到法定退休年龄时领取养老金。对于职工基本养老保险,通常要求累计缴费满15年;而对于城乡居民养老保险,虽然方案更加灵活,但一般也需要有一定的缴费记录或符合特定的条件才能享受养老金待遇。
灵活就业人员社保可以停交几个月,有什么影响?
灵活就业人员的社保一般可以在连续3个月不交后视为断缴。具体来说:
社保断缴
根据法规,如果灵活就业人员未在时间内办理参保手续,或连续中断缴费三个月,这将被视为中断参保。在中断后办理参保手续并连续缴费满6个月后,方可再次享受医保待遇。然而,如果在中断后的3个月内及时补缴,那么从补缴的次月起就可以恢复医保待遇。
社保断缴的影响
养老保险是累计计算的,断缴不会对之前已经缴纳的养老保险产生影响,也不会清0。但断缴会影响退休后的养老金待遇,因为缴费年限越长,领取的养老金就越多。其他险种:如生育保险、工伤保险等,都需要连续缴纳一定的时间才能享受待遇。断缴会影响到这些险种的待遇享受。
医疗保险:社保一旦断缴,从断缴的第二个月开始,灵活就业人员就无法享受医保待遇。断缴超过3个月后,即使在续保时,也会有3个月的等待期,期间同样无法享受医保。此外,医疗保险的累计缴费年限也会受到影响,进而影响到退休后的医保待遇。
避免社保断缴的建议对于灵活就业人员来说,应尽量避免社保断缴。如果因某些原因无法继续缴纳社保,可以选择以个人的身份继续参保或者以城乡居民的身份参保。这样虽然待遇会低于职工社保,但至少可以保持社保的连续性,避免断缴带来的各种影响。
温馨提示:本数据仅供参考!具体需以当地有关法规为准!