在辽宁丹东,那些选择独立参保的灵活就业者,包括个体户和自由职业者,现在有机会加入企业职工基本养老保险体系。根据法规,这些参保者可以根据自身情况,在全省城镇单位就业人员平均工资的60%至300%范围内,挑选最适合自己的缴费基数。那么,关于辽宁丹东2025年灵活就业人员的社保缴费标准是多少?以及每月需要缴纳的社保费用是多少,本文将为您提供最新的信息。
灵活就业人员参加职工基本医疗保险的缴费基数,通常为当地上年度城镇在岗职工月平均工资的一定比例,具体比例按照各地法规要求,常见为80%。例如,若当地上年度城镇在岗职工月平均工资为5000元,那么以80%为比例计算,缴费基数即为4000元。缴费比例同样按照各地法规要求,一般在4%至8%之间。以4%为例,若缴费基数为4000元,则每月需缴纳的医疗保险费用为4000元×4%=160元,具体以当地法规要求为准。
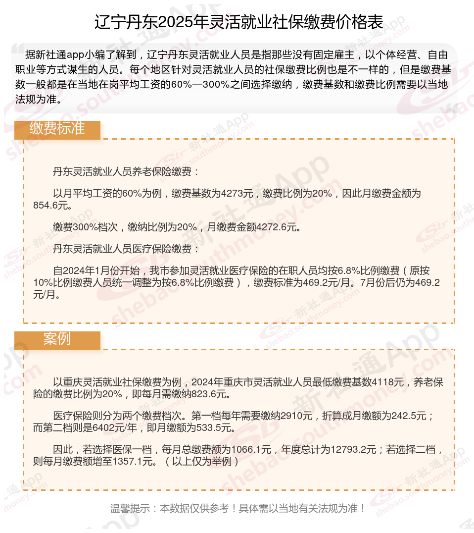
那么,辽宁丹东灵活就业人员社保交多少钱?灵活就业人员社保缴费基数及缴纳金额明细是多少,根据新社通app-社保缴费查询工具提供的2025社保缴费标准详情数据:

据新社通app数据显示,辽宁丹东灵活就业人员养老保险缴费基数2024-2025年最新标准如下:
缴费基数下限暂按不低于4273元/月执行。按照个人20%的缴费费率,个人养老保险缴费金额低于854.6元/月。
(注:本文数据仅供参考,具体以当地缴费标准为准)
》点击新社通app社保计算器,了解你的社保缴费明细!
新社通app数据所得,数据仅供参考。
工龄和养老金有关系吗?
养老金跟工龄有关系,主要体现在以下几个方面:
个人账户养老金:工龄同样影响个人账户养老金的积累。工龄越长,意味着职工参加工作并缴纳养老保险的时间越长,进入个人账户的金额也就越多。因此,在退休时,工龄较长的职工往往拥有更高的个人账户养老金。
过渡性养老金:对于在建立个人账户之前就参加工作的职工,存在视同缴费年限,这部分年限同样会计入工龄。工龄中的视同缴费年限越长,过渡性养老金的数额也就越高。
基础养老金:工龄的长短会直接影响到基础养老金的数额。在基础养老金的计算公式中,缴费年限(即工龄,包含视同缴费年限)是一个重要的因素。工龄越长,缴费年限越长,基础养老金的数额也就越高。
综上所述,养老金与工龄存在密切关系,工龄越长,基础养老金、个人账户养老金和过渡性养老金的数额都可能越高。但同时,个人缴费基数、退休年龄、当地社会平均工资水平和养老保险方案等因素也会影响养老金的数额。因此,在计算养老金时,需要综合考虑多个因素。
社保缴费记录怎么查询,如下
线上查询
官网公众号或APP查询:部分地区的人社部门提供了公众号或专门的APP,如“北京人社”微信公众号、“广东人社”APP等。关注当地人社部门的官网公众号或下载其官网APP,注册并登录后,按照页面提示进行操作,可查询社保缴费记录。
社保官网查询:登录当地社保局的网站,进行注册并登录个人社保账号,然后找到“社保查询”“缴费明细查询”等相关选项,根据页面提示填写相关个人信息,即可查询到社保缴纳记录。如深圳市人力资源和社保局官网,在个人服务网页登录后可查询到各项社保的缴费明细。
电子社保卡查询:如果已经领取了电子社保卡,可以通过与电子社保卡绑定的手机APP或微信、支付宝等第三方支付平台进行查询。在电子社保卡APP中,点击“人社办事”“社保”“社保查询”等选项,即可查询个人社保参保证明、缴费记录等;在微信或支付宝中,搜索“电子社保卡”小程序,绑定后也可进行查询。
国社会保险公共服务平台和全国人社服务平台查询:参保人可登录社会保险公共服务平台或全国人社服务平台,注册登录后,点击“社保查询”,选择相应事项即可进行查询。
线下查询
自助查询机查询:在社保中心设置的自助查询机上,使用身份证或社保卡进行登录,按照提示选择“社保查询”等相关选项,进行查询。还可以在自助查询机上选择打印功能,按照页面提示进行操作即可打印社保缴费记录。
社保经办机构窗口查询:携带本人身份证、社保卡等有效证件,前往当地社保局办公大厅的窗口,向工作人员提出查询社保缴纳记录的需求,工作人员会根据提供的个人信息进行查询,并告知缴费记录情况。
电话查询
拨打全国社保服务电话12333,接通后根据语音提示进行操作,或者转接到人工客服,提供个人身份信息后进行查询。
温馨提示:本数据仅供参考!具体需以当地有关法规为准!