灵活就业社保需要缴纳个人和单位两部分的金额。
那么,河南商丘灵活就业社保缴费标准是多少?个人社保,要交多少钱一个月?根据新社通app-社保缴费查询工具提供的2025社保缴费标准详情数据:

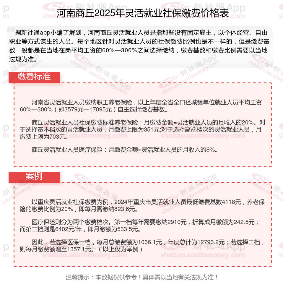
据新社通app数据显示,河南商丘灵活就业养老保险缴费基数2024-2025年最新标准如下:
2025年度,全省职工基本养老保险缴费基数上限为全口径工资的300%,即18780元/月;下限为全口径工资的60%,即3579元/月。
个人缴费比例:20%;
(注:本文数据仅供参考,具体以当地缴费标准为准)
》》》想知道自己社保缴纳多少钱吗?快来新社通社保计算器,点击下方使用!
新社通app数据所得,数据仅供参考。
退休基本退休金计算方式如下:
退休金计算方法的养老金计算方法,职工退休时的养老金由两部分组成:养老金=基础养老金+个人账户养老金
基本养老金由统筹养老金和个人账户养老金组成。根据《中华人民共和国社会保险法》第十五条,基本养老金根据个人累计缴费年限、缴费工资、当地职工平均工资、个人账户金额、城镇人口平均预期寿命等因素确定。
基础养老金的月发放标准是:以当地上年度在岗职工月平均工资和本人指数化月平均缴费工资的平均值为基数每缴费满一年发给1%。
人账户养老金=个人账户储存额÷计发月数(计发月数根据退休年龄和当时的人口平均寿命来确定)。
养老保险个人账户余额,现在都是按照本人缴费基数的8%记入个人账户的。比如说个人缴费基数是5000元,每月记入400元,一年能够积累4800元。
养老保险个人账户里的钱,每年还会按照记账利率计算利息。记账利率一般会高于(社会保险法中说是不低于)银行定期存款利率,看一下前些年的记账利率,要比把钱存银行划算的多。
过渡性养老金月标准以本人指数化月平均缴费工资为基数,“统账结合”前的缴费年限每满1年发给1.2%。计算公式为:
过渡性养老金=本人指数化月平均缴费工资×统账结合前的缴费年限×1.2%
怎样才能提高养老金?
避免提前退休:
退休年龄影响养老金的计算。退休年龄越晚,缴费年限长的可能性就越大,同时计算个人账户养老金的计发月数也会越小,计算出来的个人账户养老金就会越高。
关注个人健康,延长寿命:
养老金是终身制的,只要活着就会持续发放。因此,保持健康,延长寿命,可以领取更多的养老金。
选择经济发达城市参保
城市选择:在经济发达的城市缴纳社保,会获得更好的养老金待遇。这是因为社会平均工资水平对养老金待遇有很大影响。
延长缴费年限:
坚持缴费不间断,尽可能延长缴费年限。在养老金的计算中,缴费年限是一个关键因素,缴费时间越长,基础养老金的数额越高。
例如,缴费15年只能领取12%的养老金计发基数,而缴费30年能够领取24%,缴费40年则能领取32%。
提高缴费基数:在经济条件允许的情况下,提高个人缴费基数,以增加个人账户的积累。
一分钱不交等六十岁能领养老金吗?
一分钱不交,60岁是不能领养老金的。为什么呢?因为按照法规,参加基本养老保险的个人,得达到法定退休年龄时累计缴费满十五年,才能按月领取基本养老金。这可是硬杠杠,谁也不能例外!
当然啦,有些人可能会说:“我之前没交过养老保险,但我现在想交了,来得及吗?” 这个问题嘛,得看你的具体情况。如果你现在离60岁还有好几年,那赶紧交起来,说不定还能赶在退休前交满十五年。但如果你已经快到60岁了,还没交过几年养老保险,那可能就得考虑其他方式了,比如一次性补缴或者转入新型农村社会养老保险、城镇居民社会养老保险等。
灵活就业社保与职工社保险种有什么不一样:
灵活就业缴社保是指未在用人单位参加社会保险的各类灵活就业人员,如无雇工的个体工商户、未在用人单位参加基本养老保险或职工基本医疗保险的非全日制从业人员等,以个人身份自愿参加社会保险并缴纳相应保费的行为。
社会保险实际上有养老、医疗、工伤、生育、失业五种。每一种保险的缴费比例都不一样,2019年底生育保险并入了医疗保险,缴费比例与医疗保险缴费比例是合并计算的。
企业职工的社会保险缴费分为两部分,一部分是职工本人缴费,另一部分是企业缴费。
职工本人需要承担养老保险缴费基数的8%,医疗保险缴费基数的2%,失业保险0.3%~1%。医疗和养老是全国统一的,生育保险和工伤保险个人不需要承担任何费用。
温馨提示:本数据源于网络,仅供参考!具体需以当地具体法规为准!