据新社通app数据显示,鹰潭灵活就业人员养老缴费基数2024-2025年最新标准如下:
养老保险最低缴费基数为:3839元;
个人缴费比例:20%,个人缴费金额:767.8元;
(注:本文数据仅供参考,具体以当地缴费标准为准)
鹰潭灵活就业社保一个月要交多少,鹰潭灵活就业社保交费标准是多少?根据新社通app-社保缴费查询工具提供的最新数据如下:

》》还不知道自己社保缴纳明细吗?点击新社通app社保计算器,查询所在城市社保缴费明细!
新社通app数据所得,数据仅供参考。
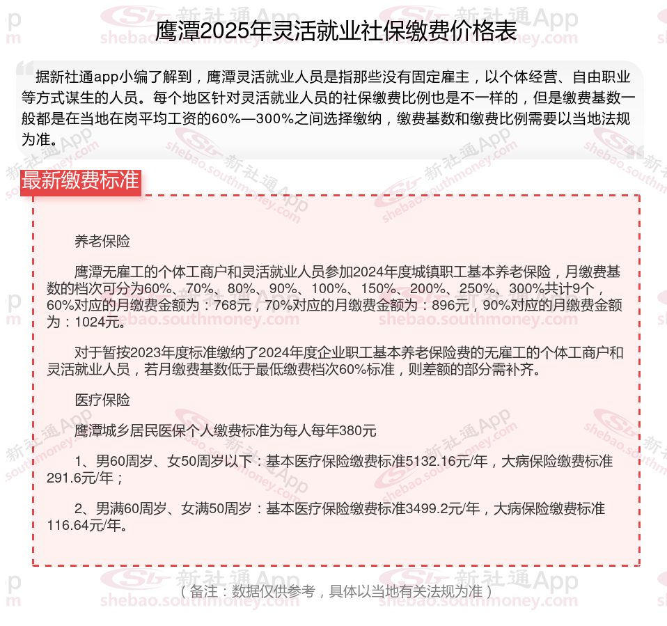
养老保险
鹰潭无雇工的个体工商户和灵活就业人员参加2024年度城镇职工基本养老保险,月缴费基数的档次可分为60%、70%、80%、90%、100%、150%、200%、250%、300%共计9个,60%对应的月缴费金额为:768元,70%对应的月缴费金额为:896元,90%对应的月缴费金额为:1024元。
对于暂按2023年度标准缴纳了2024年度企业职工基本养老保险费的无雇工的个体工商户和灵活就业人员,若月缴费基数低于最低缴费档次60%标准,则差额的部分需补齐。
医疗保险
鹰潭城乡居民医保个人缴费标准为每人每年380元
1、男60周岁、女50周岁以下:基本医疗保险缴费标准5132.16元/年,大病保险缴费标准291.6元/年;
2、男满60周岁、女满50周岁:基本医疗保险缴费标准3499.2元/年,大病保险缴费标准116.64元/年。
社保可以自己缴纳吗
个人可以交社保。
缴纳社保费方法:
1、凭身份证等有效证件到社会保险经办机构合作银行柜面缴纳;
2、直接到参保的社保经办机构缴纳;
3、通过社保经办机构或者合作银行推出的官网APP缴纳;
4、到合作银行或者社保经办机构推出的自助终端自助缴纳;
5、其他。
个人参加的社保为居民社保(包括新农合、新型农村社会养老保险、城镇居民基本医疗保险和城镇居民社会养老保险)和灵活就业社保(仅限于职工社保中的基本医疗保险和基本养老保险)。
城乡居民社保一年缴费一次,具体时间询问当地人社局;灵活就业社保可以选择按年缴纳或者按月缴纳,大部分灵活就业人员都是按月缴纳。
社保要交满多少年可以领养老金?
社保交满15年并且达到法定退休年龄可以领取退休金。根据《中华人民共和国社会保险法》要求,参加基本养老保险的个人,达到法定退休年龄时需累计缴费满十五年,办理退休手续,按月领取基本养老金。
法定的退休年龄为女性55周岁,男性60周岁,社保养老金即是按照这两个年龄段进行领取。相比之下,商业养老保险的领取时间则灵活得多,提供了领取时间的多种选择,并且在没有开始领取之前可以更改。年金领取的起始时间通常集中在被保险人50、55、60、65周岁这四个年龄段,也有更早或更晚的。
社保一分钱不交,60岁能领养老金吗?
一分钱不交60岁不能领养老金,一般情况下,参保人员需要缴纳满15年的基本养老保险,才能在达到法定退休年龄后领取基本养老金。如果没有缴纳养老保险费,是无法领取养老金的。因此,如果没有缴纳养老保险费,即“一分钱不交”,是无法在60岁时领取养老金的。如果想要在退休后有稳定的养老金收入,应当按照法规参加基本养老保险并按时足额缴纳养老保险费。
温馨提示:本数据仅供参考!具体需以当地有关法规为准!