两类险种即养老保险和职工保险组成了灵活就业社保,实行按月缴费,缴费金额受缴费基数影响而不同。随新社通-app小编了解一下具体详情。
什么是社保呢?
所谓社保缴纳,其实就是单位与个人按照法规,向社会保险系统按时足额缴纳费用的行动。社保是社会保险的简称,广义的社会保险包括城镇职工社会保险和城乡居民社会保险,但狭义的社保指的就是职工社保。社保缴费金额的确定取决于缴费基数、缴费比例,以及当地根据实际情况公布的具体法规等因素。
2025年灵活就业人员社保养老缴费标准,山东枣庄灵活就业社保每月交多少,山东枣庄灵活就业社保每月交多少钱?

》》社保缴费不迷茫,用新社通社保计算器,查询您的社保缴费金额!
提示:山东枣庄灵活就业人员每个月的缴费压力还是比较大的,每个月的社保费用都是千元,缴费档次越高,灵活就业人员要缴纳的费用也越多。
当缴费档次越高,可以享受到的社保待遇也越多,退休后可以领到的养老金也越多,100%的缴费档次缴纳灵活就业社保比60%的缴费档次缴纳灵活就业社保可以领到的钱要多。
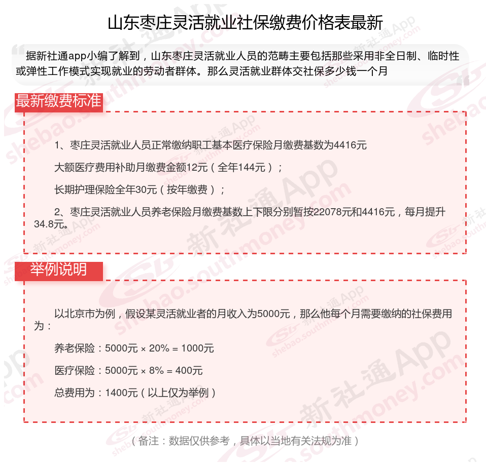
山东枣庄2025年灵活就业人员社保缴费标准公布
据新社通app显示,山东枣庄养老保险缴费基数2024-2025年最新标准如下:
山东枣庄灵活就业人员基本养老保险缴费基数暂按不低于3980元;
缴费比例:个人承担20%;
养老保险缴费个人796元。
(注:本文数据仅供参考,具体以当地缴费标准为准)
假设山东枣庄一个亲戚刘某的月工资为3980元,山东枣庄的灵活就业养老保险缴费法规:
据新社通app养老保险计算器显示,灵活就业个人缴费额:通常基于一个核定的缴费基数来计算,这个基数可能基于省或市的平均工资水平设定。假设该地区的核定缴费基数范围是灵活就业工资的60%至300%,而刘某的缴费基数为3980。按照20%%的缴费比例,刘某个人需要缴纳的养老保险费为3980元 × 20% =796元。
需要注意的是,具体的缴费比例和基数范围可能因地区和方案的不同而有所差异。因此,在实际计算时,需要参考当地的具体法规。
对于个体劳动者(包括个体工商户和自由职业者),他们的养老保险缴费额通常按照核定的缴费基数乘以一个固定的缴费比例来计算。具体的缴费基数和比例也需要根据当地方案来确定。
按时交社保的好处是什么
作为城镇职工,如果在单位上班,首先要监督用人单位为自己缴纳社保。在选择用人单位时,最好选择缴纳社保的公司作为就业单位;作为灵活就业人员,在经济承受能力允许的情况下,应当积极参加城镇职工社保或是城乡居民社保;作为城乡居民,如果没有能力或条件参加城镇职工社保,也可以积极参加城乡居民社保。参加社保有这么几个好处:
一是年老了,达到法定的退休年龄,可以按月领取退休金,可享有一个基本的养老保证,为社会、家庭和儿女减轻经济负担;
二是生病住院时不怕。生病住院有基本的医疗报销保证,不会因为一人生病全家返贫、致贫,可以享受更高的生活保证;
三是还可享受生育报销、失业救济、工伤报销等方面的保证;
四是做了不后悔的事情。不会因为年轻时不缴纳社保,到中老年想设法补缴而不能补缴等烦恼,也不会出现因为没有缴纳社保而没有退休金、看不起病等事宜后悔。
农村一次性补缴十五年社保要多少钱,你知道吗
农村一次性补缴15年社保的费用因地区、缴费档次和补缴时间等因素而异。以下将详细解补缴金额的计算方法、缴费档次与补缴金额的关系。
补缴金额的计算
计算公式
补缴金额 = 补缴年限 × 年缴费基数 × 缴费比例。年缴费基数一般为补缴年度的社会平均工资,缴费比例则根据具体的社保项目和地区而定。例如,如果选择每年5000元的缴费档次,补缴15年,总费用为7.5万元。
缴费档次与补缴金额的关系
不同地区的缴费档次不同,补缴金额也会有所差异。例如,北京市的缴费档次从200元到9000元不等,补缴15年的金额也会从3万元到27万元不等。
农村社保每年交500元,15年一共交多少钱?
农村社保每年交500元,15年一共交的金额可以通过简单的乘法计算得出:
500元/年×15年=7500元500元/年×15年=7500元
因此,农村社保每年交500元,15年一共交7500元。
灵活就业社保断交后,能不能办理续交手续?
灵活就业人员的社保一般情况下不能补缴。根据消息,从2025年1月1日起,如果灵活就业人员忘记缴费,就不能通过事后补缴来增加缴费年限。此外,虽然有一些特殊情况可能允许补缴,例如因不可抗力因素或业务相关部门的原因导致的无法按时缴纳养老保险费,但这些情况需要符合要求。
具体到养老保险和医疗保险的补缴情况:
医疗保险:医疗保险一旦断缴,后果较为严重,例如超过三个月未缴会导致医保待遇暂停。虽然有一些地方可能允许在特定情况下补缴,但这需要符合当地的具体法规。
养老保险:灵活就业人员的养老保险是不能补缴的,错过就是错过了。
因此,对于灵活就业人员来说,社保断缴后一般不能补缴,只能重新缴纳。建议灵活就业人员按时足额缴纳社保,以避免因断缴带来的不利影响。
本文所涉及的数据和内容仅作参考用途,实际情况请以当地相关法规为准。期望这些信息能给您带来帮助,欢迎关注新社通app,挖掘更多社保专业知识。