养老保险和职工保险是灵活就业社保涵盖的两大险种,以月为周期缴纳,缴费金额依据缴费基数变化而浮动。随新社通-app小编了解一下具体详情。
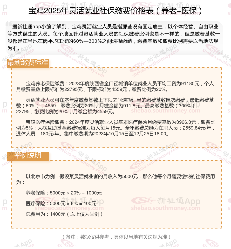
宝鸡灵活就业社保每月交多少钱?灵活就业社保养老/医保缴费标准(基数+比例)最新消息

》》想知道自己社保缴纳多少钱吗?快来新社通app社保在线计算器,一键测算!
提示:宝鸡灵活就业人员每个月的缴费压力还是比较大的,每个月的社保费用都是千元,缴费档次越高,灵活就业人员要缴纳的费用也越多。
当缴费档次越高,可以享受到的社保待遇也越多,退休后可以领到的养老金也越多,100%的缴费档次缴纳灵活就业社保比60%的缴费档次缴纳灵活就业社保可以领到的钱要多。
什么是社保呢?
社保缴费,其本质是个人和单位按照法律,定期向社会保险体系支付费用的行为。社保全称为“社会保险”,是依法建立的社保制,旨在保护公民在年老、疾病、工伤、失业、生育等情况下依法从社会获得物质帮助的权利。多个方面的因素影响着社保缴费金额,其中缴费基数、缴费比例,还有当地的相关法规都至关重要。
当灵活就业社保断缴6个月时,还能申请补缴吗?
根据当前(2025年3月)的社保法规,灵活就业人员社保断缴后 一般无法补缴 ,但存在以下特殊情形:
1、特殊情形(可补缴)
单位原因导致的断缴
若因单位未按时缴纳社保,可向劳动部门申诉要求补缴。
部分地区临时要求
广东:2023年允许断缴3个月内补缴,但超过3个月通常无法补缴。
上海:2024年7月前断缴的灵活就业人员,若在2025年3月前补缴,可补缴欠费并计入缴费年限。
2、常规情况(不可补缴)
个人原因导致的断缴
若因个人疏忽、忘记缴费等主动中断缴费,通常无法通过事后补缴增加缴费年限。
限制
自2025年1月1日起,全国范围内均禁止灵活就业人员事后补缴社保。
3、影响与建议
养老金计算:断缴期间个人账户累计计息,但缴费年限不增加,可能影响养老金待遇。
权益影响:断缴可能影响购房、落户等民生权益,建议及时咨询当地社保部门。
建议灵活就业人员定期检查缴费记录,避免因调整影响未来待遇。若已断缴,可优先通过社保官网或线下渠道咨询当地信息,确认是否属于可补缴范围。
这里呈现的数据及内容仅供参考,实际操作应以当地法规为依据。希望能帮到您,欢迎您关注新社通app,探寻更多社保专业资讯。