绍兴什么条件可以申办4050补贴?绍兴社保4050补贴标准咋样?2025年绍兴4050补贴可以领多少钱?4050补贴的享受对象年龄要求:女性年满40周岁,男性年满50周岁。
就业困难人员经人社部门认定,实现灵活就业且以个人身份缴纳社会保险费后,可依规获得社会保险补贴。想知道4050补贴具体条件,就随新社通app小编来一探究竟。
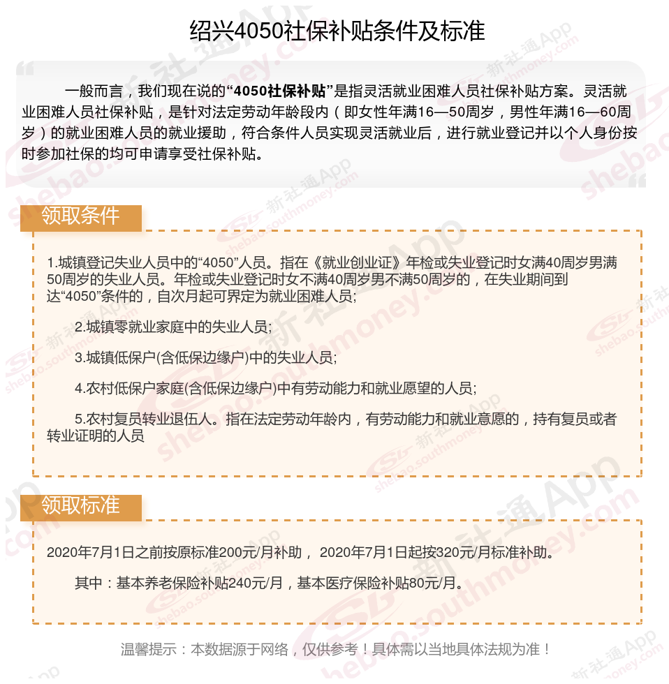
第一、绍兴社保4050补贴标准咋样?2025年绍兴4050补贴可以领多少钱?绍兴想领取4050补贴,主要有以下这些领取条件
一、基础年龄要求
4050补贴的享受对象年龄要求:女性年满40周岁,男性年满50周岁。
二、就业困难人员认定
持有非农业户口,且名下无营业执照或未担任企业法人/股东。
下岗失业人员、被征地农民、零就业家庭成员等。
需通过当地就业困难人员认证,包括但不限于:
三、社保缴纳与灵活就业状态
以灵活就业身份自行缴纳社保(养老和/或医疗保险),且需先缴费后申领补贴。
灵活就业登记需满1年以上,并提供相关证明(如社区盖章的灵活就业证明)。
四、其他限制条件
未处于养老状态(即未领取养老金)且实际失业。
部分城市要求社保断缴6个月以上或连续失业登记满一定期限。
补充说明
补贴期限:通常为3年,若距离法定退休年龄不足5年(如女性45岁、男性55岁),可延长至退休。
地区差异:各地对年龄、补贴标准等细则可能不同,建议咨询当地社保局或社区劳动工作站。

绍兴申请4050社保补贴所需证件有哪些?
身份证:申请人需提供本人身份证原件及复印件,用于核实个人身份信息。
户口本:户口本原件及复印件,用于证明申请人的户籍所在地及家庭成员情况。
照片:申请人需提供近期免冠照片若干张,具体数量根据当地要求确定。
其他材料:根据当地要求,可能还需提供《申请表》、《灵活就业证明》、《工商营业执照》等相关材料。
失业证明材料:需提供《就业失业登记证》原件和复印件,以及灵活就业个人缴纳的养老保险、医疗保险凭证的原件。若原件丢失,可凭社保经办机构开具的个人缴费证明替代。
绍兴补贴多少钱一个月?绍兴灵活就业4050补贴标准:

绍兴申请4050社保补贴的办理地点
线上办理方法:部分地区的申请人可通过当地网站进行线上申请,如广东地区可通过广东服务网申请。线上申请需按照网站提示填写相关信息并上传所需材料。
线下办理方法:市档案托管中心:在街道劳动事务所审核通过后,申请人需持相关材料到市档案托管中心办理社保补贴手续。
线下办理方法:劳动有关部门:市档案托管中心审核无误后,会将材料上报劳动有关部门,经进一步审核后,由相关部门拨付资金。
线下办理方法:街道(乡镇)劳动事务所:申请人可携带相关材料到户籍所在地的街道(乡镇)劳动事务所进行申请复核。
第二、“五险一金”指的是什么
五险一金?是指用人单位为劳动者提供的五种社会保险和一种住房公积金的合称,旨在为劳动者提供全面的社保和住房支持。以下是五险一金的具体内容及其作用:
1. ?五险?
1、工伤保险:用于支付员工在工作中发生事或职业病时的医疗费用和工伤待遇,保证工作安全。
2、养老保险:为员工退休后的生活提供资金支持,确保退休后的基本生活保证。
3、失业保险:为失业的员工提供一定期限内的生活保证,帮助其渡过失业期。
4、医疗保险:用于支付员工的医疗费用,包括住院、门诊、购药等,减轻医疗负担。
5、生育保险:为员工提供生育津贴,以及产前、产后的医疗保险,支持生育权益。
2. ?一金?
住房公积金:为员工购房、租房提供资金支持,帮助其改善住房条件。
总之,随着发展社会保险事业,建立社会保险制,设立社会保险基金,使劳动者在年老、患病、工伤、失业、生育等情况下获得帮助和补偿。
社会保险基金按照保险类型确定资金来源,逐步实行社会统筹。用人单位和劳动者必须依法参加社会保险,缴纳社会保险费。
第三、绍兴3种方法教你轻松查社保卡余额,来了解一下
想要清楚自己社保卡里有多少钱,查询余额就很关键,下面这几种方法都能快速查到:
通过社保局APP或小程序查询
现在很多地方都推出了专门的社保查询App,或者在微信上也有相关小程序。下载App或者找到小程序后,用身份证注册登录,就能轻松查询账户余额、消费明细等信息,随时掌握账户动态。
银行自助查询
部分银行的ATM机或者自助终端设备也支持社保卡查询功能。把社保卡插入机器,按照提示操作,就能查到余额了,非常便捷。
前往社保窗口查询
如果觉得线上查询不太放心,也可以带上社保卡,直接去当地社保中心的柜台,让工作人员帮忙查询余额信息。
本文所涉数据及内容仅供参考,具体以当地有关法规为准。期望能对您有所帮助,欢迎关注新社通app,解锁更多社保专业资讯。