2025大理4050补贴主要针对的是年龄在40岁以上的女性和50岁以上的男性,这些人群通常因为年龄较大而面临就业困难。
大理4050灵活就业社保补贴标准如何?“4050补贴”主要是针对大龄就业困难人群的社保补贴,申请条件包括年龄、就业困难、灵活就业并自费缴纳社保,需要持有失业登记证,不同地区可能有细微差别,比如农村户口的限制。那么大理4050灵活就业社保补贴标准是多少钱?大理4050社保补贴条件是什么?接下来随新社通APP小编了解一下大理4050灵活就业社保补贴标准最新资讯。
一、大理农村户口能领4050补贴吗?
为什么很多农村户口的朋友无法领取4050补贴?主要原因是,需要是认证的就业困难人员。
一般情况下,只有城镇户籍的人口才会被认定为就业困难人员,所以农村户口的朋友,即使自己缴纳了城镇职工社保,也无法认定为就业困难人员,那么也就不能申请4050补贴,一般来说,只有失地农民等可以申领补贴。
当然,各地区具体执行方法有所不同,需要办理的朋友可以到当地的社保部门了解详细办理要求。
最后提醒大家,目前灵活就业社保补贴并不是统一的,所以各地的补贴领取条件、标准、方式等的差异都比较大,有些地区甚至可能没有相关法规,因此大家一定要以当地公布为准。
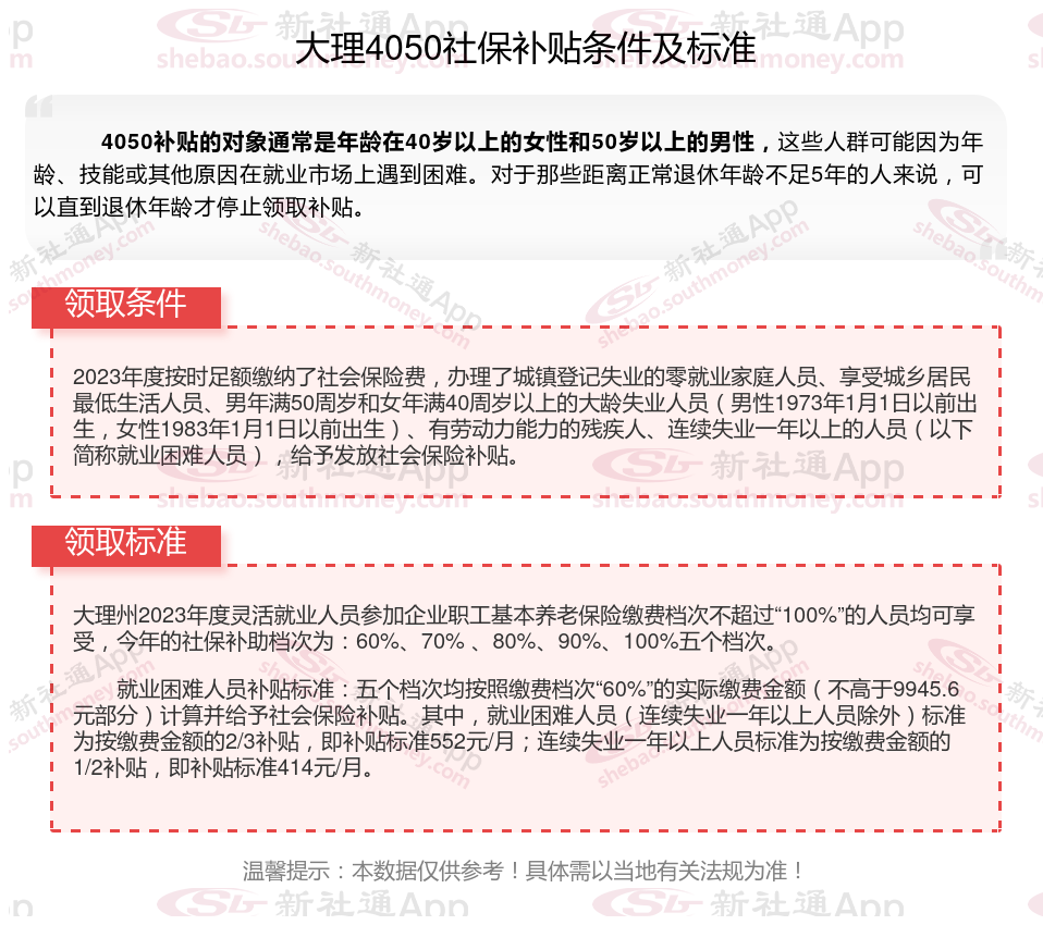
二、2025年大理4050社保补贴标准及条件(4050社保补贴多少钱?)

》》点击新社通app社保计算器,查询你的社保缴纳明细!
新社通app数据所得,数据仅供参考。
三、大理灵活就业4050社保补贴申请流程:
大理4050社保补贴办理流程是什么,如下:
符合条件的申请人需要携带相关证件和资料到户口所在地的社区劳动服务中心进行申请。
工作人员会对申请人的资料进行审核,并核实其是否符合申请条件。
如果申请人的资料齐全、符合条件,工作人员会为其办理社保补贴手续。
申请人需要按规的时间和地点领取社保补贴。
补贴标准:
以就业困难人员的实际缴费基数(最高不超过上年度全市在岗职工月平均工资的60%)计算的用人单位应支付的基本养老保险、基本医疗保险和失业保险费用之和。
补贴期限:与用人单位招用就业困难人员社会保险补贴期限合并计算,在就业困难人员距国法定退休年龄超过5年之前,累计不超过36个月;在就业困难人员距国法定退休年龄不足5年期间,累计不超过60个月。就业困难人员灵活就业社会保险补贴资金从失业保险基金列支。
四、?大理社保断缴有什么影响?这些资格可能受影响!
社保缴费中断对个人会造成哪些影响,社保缴费中断该怎么办?
社保缴费中断对个人会造成以下影响:
养老金待遇减少:如果社保缴费中断,累计缴费年限会缩短,导致最终领取的养老金金额减少。
医疗报销权益丧失:社保中断期间,可能无法享受医疗报销等福利待遇。
退休时间延后:如果到法定退休年龄时缴费年限不够,需要顺延缴费满15年后才可办理退休手续。
个人账户累计减少:社保中断会导致个人账户累计金额相对较少。
针对社保缴费中断的情况,应对方法包括:
补缴:如果是因为换工作或其他原因导致社保断缴,可以通过补缴来恢复正常状态。
调整户籍地:如果因换工作、换城市等原因导致社保断缴,可以尝试回到原户籍地继续参保。
查询并补缴:可以通过社保局或相关平台查询自己的社保缴费记录,并根据法规进行补缴。
转移接续:对于因换工作、换城市等原因导致的社保断缴,可以考虑转移接续的方式处理。
总之,面对社保缴费中断的情况,应积极采取方法,如补缴、调整户籍地等,以避免可能带来的负面影响。同时,也要注意不要轻易断缴,以免影响未来的养老金领取和医疗报销权益。
以上就是大理4050灵活就业社保补贴的相关内容,欢迎关注新社通/下载新社通APP了解更多五险一金专业资讯。