据新社通app小编了解,灵活就业人员参与社保,是依照社会平均工资的 60%至 300%之间的档次进行缴费的。由于社会平均工资上涨,相应的缴费标准亦会有所提高。那么,南京灵活就业社保一个月多少钱?下面随新社通小编一起来看看详情吧。
灵活就业社保与职工社保在缴费主体、缴费基数与金额、缴纳险种以及户籍限制等方面存在显著差异。这些差异主要源于两种社保体系的设计初衷和适用对象的不同。
据新社通app数据显示,南京企业灵活就业养老保险的缴费基数为:4494元。
缴费比例:在企业参保缴费的情况下,单位缴纳比例为16%,个人缴纳比例为8%。而灵活就业人员参保缴费的比例为个人20%。
另外,需要注意的是,这些缴费标准可能会随着时间和方案的变化而调整。为了获取最新的南京灵活就业养老保险缴费标准信息,建议查阅相关消息或咨询当地社保部门。总的来说,了解并遵守当地的养老保险缴费标准是每个人的责任,也是保证个人权益的重要方案。
(注:本文数据仅供参考,具体以当地缴费标准为准)
南京灵活就业社保缴费标准来了 灵活就业人员保险一个月交多少钱?根据新社通app-社保缴费查询工具提供的最新数据如下:

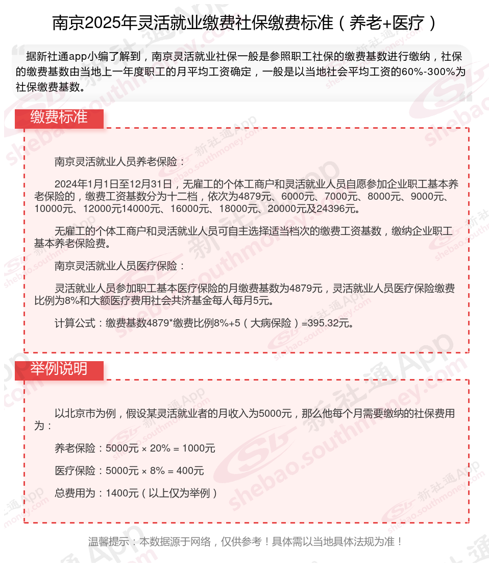
南京灵活就业人员养老保险:
2024年1月1日至12月31日,无雇工的个体工商户和灵活就业人员自愿参加企业职工基本养老保险的,缴费工资基数分为十二档,依次为4879元、6000元、7000元、8000元、9000元、10000元、12000元14000元、16000元、18000元、20000元及24396元。
无雇工的个体工商户和灵活就业人员可自主选择适当档次的缴费工资基数,缴纳企业职工基本养老保险费。
南京灵活就业人员医疗保险:
灵活就业人员参加职工基本医疗保险的月缴费基数为4879元,灵活就业人员医疗保险缴费比例为8%和大额医疗费用社会共济基金每人每月5元。
计算公式:缴费基数4879*缴费比例8%+5(大病保险)=395.32元。
新社通APP社保计算器,一键算出您的社保缴费明细!
新社通社保计算器计算所得,数据仅供参考。
南京养老保险一个月要交多少钱?随新社通app小编了解一下:
假设南京有个朋友王某的养老保险缴费基数为4494元,缴费比例为20%,那么王某的养老保险缴费金额计算如下:
据新社通app养老保险计算器显示,个人缴费金额=4494元×20%=898.8元/月。
请注意,上述例子中的缴费比例仅用于演示目的,实际的缴费比例可能因地区和方案的不同而有所差异。在实际计算时,应参考当地社保部门公布的具体法规。
此外,社保养老金的计算还涉及到个人账户养老金和基础养老金等多个因素,具体计算方式也可能因地区和方案的不同而有所差异。因此,在规划个人养老保险时,建议咨询当地社保部门或专业机构,以获取更准确的信息和建议。
交的社保不想交了可以退钱吗?
根据社保的相关法规,社保一般是不可以退的,但也有例外情况。如果不想缴纳社保的话,可以直接不缴纳,停掉社保之后即可。所缴的社保费用会继续存在个人账户里,等到退休年龄之后就可以自动进行取出。单位所交的部分则进行充公。
如何提高养老金?提高养老金的路径,你知道几个?
延长缴费年限:
坚持缴费不间断,尽可能延长缴费年限。在养老金的计算中,缴费年限是一个关键因素,缴费时间越长,基础养老金的数额越高。
例如,缴费15年只能领取12%的养老金计发基数,而缴费30年能够领取24%,缴费40年则能领取32%。
提高个人缴费基数:
升职加薪:在职场中抓住升职加薪的机会,提高个人工资水平,进而提高养老保险的缴费基数。
多缴多得:根据养老金“多缴多得”的原则,提高个人缴费基数能直接增加养老金水平。
避免提前退休:
养老金的发放与个人账户养老金的“计发月数”有关,而计发月数又与退休年龄有关。退休年龄越大,计发月数越短,每月能领到的个人账户养老金就越多。因此,避免提前退休可以间接提高养老金待遇。
关注个人健康状况:
保持健康:养老保险制是终身制,养老金会一直发放到离世为止。因此,关注个人健康状况,延长寿命,也是提高养老金待遇的有效途径。
在经济发达的城市缴纳社保:
社会平均工资水平对养老金待遇有很大影响。在经济发达的城市缴纳社保,会获得更好的养老金待遇。
(备注:数据仅供参考,具体以当地有关法规为准)