社会保险是一种为丧失劳动能力、暂时失去劳动岗位或因健康原因造成损失的人口提供收入或补偿的一种社会和经济体系。社会保险的主要项目包括养老保险、医疗保险、失业保险、工伤保险、生育保险。
接下来了解一下,新疆铁门关灵活就业人员社保缴费标准是多少?新疆铁门关灵活就业人员社保退休能领多少钱呢?根据新社通app-社保缴费查询工具提供的2025社保缴费标准详情数据:

》一键算清您的社保缴费明细!新社通app社保计算器,让您清清楚楚了解缴费明细!
新社通社保计算器计算所得,数据仅供参考。
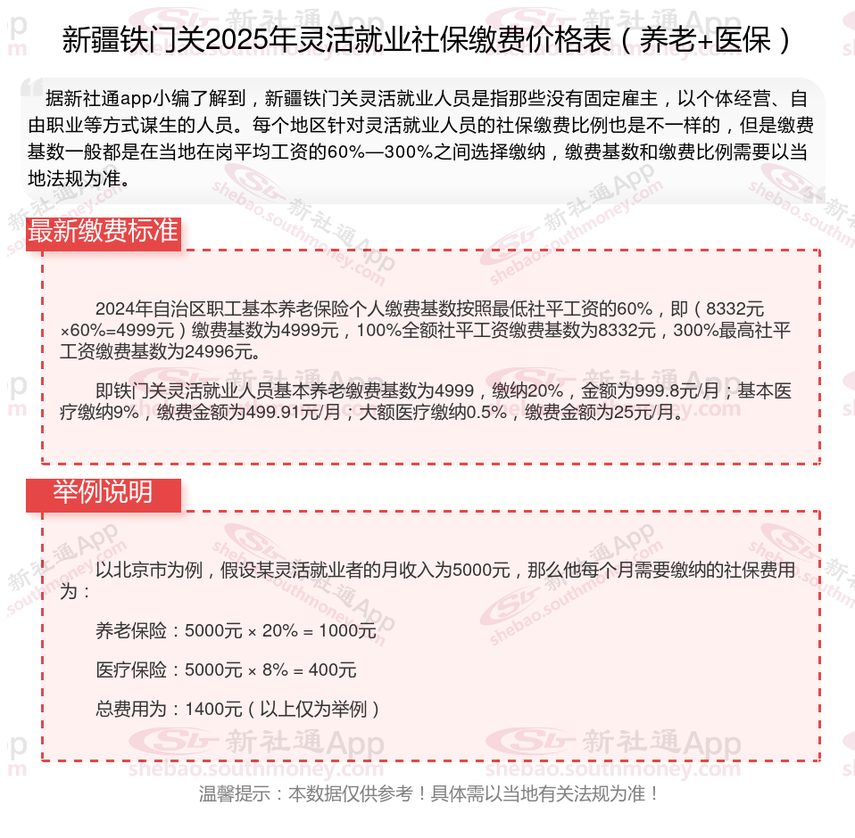
据新社通app数据显示,新疆铁门关灵活就业人员养老保险缴费基数2024-2025年最新标准如下:
缴费基数下限暂按不低于4999元/月执行。按照个人20%的缴费费率,个人养老保险缴费金额低于999.8元/月。
(注:本文数据仅供参考,具体以当地缴费标准为准)
社保续交需要哪些手续?
1.用人单位申请补缴社会保险费,应当在《补缴申请表》或其他书面材料上签字(盖章)确认不包含发生工伤后补缴社会保险费的情形,按要求向区社会保险经办窗口或经办机构提交相关材料,经审核通过后,到区社会保险经办窗口前台办理补缴手续。
2.用人单位发生工伤后申请补缴工伤保险费的,向区社会保险经办窗口或经办机构提交区社会保险稽核机构出具的稽核文书及相关补缴材料,经审核通过后,到区社会保险经办窗口前台办理补缴手续。
3.灵活就业人员补缴失业保险费向区失业保险经办机构提出申请,经区失业保险经办机构初审,市社会保险经办机构复核后,凭初审、复核材料,到区社会保险经办窗口办理补缴手续。
4.灵活就业人员申请补缴中断期间的养老、医疗保险费向区社会保险经办窗口提交相关材料,经窗口工作人员审核通过后办理,某些情况社保经办机构不予办理的可以选择代缴公司。
退休基本退休金计算方式如下:
基本养老金=当地上年度在岗职工月平均工资×20/100 实际缴费工资累计额的11%/10年×12月(/代替除号)。
基础养老金=退休时上年度全市城镇单位就业人员月平均工资×(1+本人月平均缴费工资指数)÷2×缴费年限×1%
个人账户养老金的计算公式为:个人账户储存额÷计发月数。个人账户储存额是指个人在工作期间缴纳的养老保险费以及利息等收入的总和。计发月数根据退休年龄确定,如60周岁为139,50周岁为195。
个人账户养老金月标准为个人账户储存额除以计发月数。
一般情况下,参加基本养老保险的个人,达到法定退休年龄时累计缴费满15年的,就可以按月领取基本养老金。例如,一位普通职工从25岁开始参保,一直正常缴费,到40岁时累计缴费满15年,在达到法定退休年龄(男性60岁、女性干部55岁、女性工人50岁)后就可以领取养老金。
但如果在达到法定退休年龄时,累计缴费不足15年,有几种处理方式。可以缴费至满15年,然后按月领取基本养老金;也可以转入新型农村社会养老保险或者城镇居民社会养老保险,享受相应的养老保险待遇。
基础养老金+个人账户养老金就是养老金。
基本养老金=当地上年度在岗职工月平均工资×20/100 实际缴费工资累计额的11%/10年×12月(/代替除号)。
基础养老金=退休时上年度全市城镇单位就业人员月平均工资×(1+本人月平均缴费工资指数)÷2×缴费年限×1%
个人账户养老金的计算公式为:个人账户储存额÷计发月数。个人账户储存额是指个人在工作期间缴纳的养老保险费以及利息等收入的总和。计发月数根据退休年龄确定,如60周岁为139,50周岁为195。
个人账户养老金月标准为个人账户储存额除以计发月数。
退休基本退休金计算方式如下:
基本养老金=当地上年度在岗职工月平均工资×20/100 实际缴费工资累计额的11%/10年×12月(/代替除号)。
基础养老金=退休时上年度全市城镇单位就业人员月平均工资×(1+本人月平均缴费工资指数)÷2×缴费年限×1%
个人账户养老金的计算公式为:个人账户储存额÷计发月数。个人账户储存额是指个人在工作期间缴纳的养老保险费以及利息等收入的总和。计发月数根据退休年龄确定,如60周岁为139,50周岁为195。
个人账户养老金月标准为个人账户储存额除以计发月数。
养老金和退休工资是一回事吗?
领取方式不同:
社会养老保险金由相关部门机构统一发放,养老金的领取问题方面,对每个社会成员有统一的养老金领取规则。
法律依据:《中华人民共和国社会保险法》第十六条,参加基本养老保险的个人,达到法定退休年龄时累计缴费不足十五年的,可以缴费至满十五年,按月领取基本养老金;也可以转入新型农村社会养老保险或者城镇居民社会养老保险,按照相关法规享受相应的养老保险待遇。
按退休金的支付方式可分为一次支付退休金和分期支付退休金。前者指在职工退休后一次支付退休金,企业支付退休金后对职工退休退职无任何给付义务,后者指在职工退休后分期支付退休金,直至死亡为止,如按月或按年支付退休金;
概念不同:
而养老保险说的是按照法律法规,当参保人到达要求的解除劳动义务年龄界限后,为保证他们在离岗之后能正常生活而建立的一种保险体系。我们可以理解为:退休金是由个体或者单位体支付给你的,而养老金则是支付给你的。
退休金是按照社会保险法规要求,在劳动者年老或丧失劳动能力后,根据他们对社会所作出的贡献和所具备的享受养老保险资格或退休条件,按月或一次支付给货币形式的保险待遇,主要用于确保职工退休后的基本生活需要。
资金渠道不同:
养老金的资金来源则是社会保险资金。领取养老金的人员需要在退休前缴纳养老保险费用,且缴费年限不少于15年。
退休金一般都是相关部门列支,未参加养老保险社会统筹的退休人员(如公务员、事业单位人员,不含事业单位企业化管理的单位)的退休待遇简称退休金或退休生活费;
缴费方式不同:
而养老保险则是我们平时所缴纳的社保中的其中一个,一般由参保人所在的单位进行代缴,部分计入参保人个人账户。
退休金由单体或企业提供,不需要受益人缴费即可享受;
温馨提示:本数据仅供参考!具体需以当地有关法规为准!