灵活就业社保包含养老保险和职工保险这两类险种,采取按月缴纳的方式,缴费金额与缴费基数密切相关。随新社通-app小编了解一下具体详情。
什么是社保呢?
直白来讲,社保缴费是个人或单位依法依规,为维持社会保险体系而进行的费用缴纳行为。社会保险是强制一部分群体缴纳社保,然后将其中的一部分作为社会保险基金,为这些参保人提供各项基本保证,也是一种再分配,目的是保证社保的稳定以及劳动力的再生产。多种因素共同影响着社保的缴费金额,这其中就包括缴费基数、缴费比例,以及当地的具体法规。
2024-2025灵活就业社保养老、医保缴费标准,福建南平灵活就业社保每月交多少钱?

》》点击新社通app社保计算器,轻松了解您的社保缴费明细!
提示:福建南平灵活就业人员每个月的缴费压力还是比较大的,每个月的社保费用都是千元,缴费档次越高,灵活就业人员要缴纳的费用也越多。
当缴费档次越高,可以享受到的社保待遇也越多,退休后可以领到的养老金也越多,100%的缴费档次缴纳灵活就业社保比60%的缴费档次缴纳灵活就业社保可以领到的钱要多。
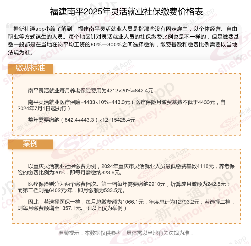
福建南平2025年灵活就业人员社保缴费标准公布
据新社通app显示,2024-2025年福建南平灵活就业养老保险的缴费标准:
最低缴费基数为:4212元;
个人缴纳20%。
请注意,以上缴费标准仅供参考,具体方案可能会根据地区和时间的变化而有所调整。如有需要,查阅当地社保部门公布的新规或咨询相关部门以获取最准确的信息。
假设福建南平有个邻居王某的养老保险缴费基数为4212元,缴费比例为20%,那么王某的养老保险缴费金额计算如下:
据新社通app养老保险计算器显示,个人缴费金额=4212元×20%=842.4元/月。
请注意,上述例子中的缴费比例仅用于演示目的,实际的缴费比例可能因地区和方案的不同而有所差异。在实际计算时,应参考当地社保部门公布的具体法规。
此外,社保养老金的计算还涉及到个人账户养老金和基础养老金等多个因素,具体计算方式也可能因地区和方案的不同而有所差异。因此,在规划个人养老保险时,建议咨询当地社保部门或专业机构,以获取更准确的信息和建议。
按时交社保的好处是什么
作为城镇职工,如果在单位上班,首先要监督用人单位为自己缴纳社保。在选择用人单位时,最好选择缴纳社保的公司作为就业单位;作为灵活就业人员,在经济承受能力允许的情况下,应当积极参加城镇职工社保或是城乡居民社保;作为城乡居民,如果没有能力或条件参加城镇职工社保,也可以积极参加城乡居民社保。参加社保有这么几个好处:
一是年老了,达到法定的退休年龄,可以按月领取退休金,可享有一个基本的养老保证,为社会、家庭和儿女减轻经济负担;
二是生病住院时不怕。生病住院有基本的医疗报销保证,不会因为一人生病全家返贫、致贫,可以享受更高的生活保证;
三是还可享受生育报销、失业救济、工伤报销等方面的保证;
四是做了不后悔的事情。不会因为年轻时不缴纳社保,到中老年想设法补缴而不能补缴等烦恼,也不会出现因为没有缴纳社保而没有退休金、看不起病等事宜后悔。
社保没交够15年到退休年龄怎么办
社保不足 15 年并不意味着无法享受退休待遇。通过延长缴费、一次性补缴或转入城乡居民养老保险等方式,可以在一定程度上弥补缴费年限不足的问题。
(一)职工社保补缴方式
1. 延长缴费:如果参保人员达到法定退休年龄时缴费不足 15 年,可以选择继续缴费至满 15 年。这种方式适用于那些距离 15 年缴费年限差距较小的人群。
2. 一次性补缴:对于 2011 年 7 月 1 日之前参保的人员,如果延长缴费 5 年后仍不足 15 年,可以一次性补缴至满 15 年。但需要注意的是,2011 年 7 月 1 日之后参保的人员,无法一次性补缴,只能继续按月缴费。
3. 转入城乡居民养老保险:如果参保人员不想继续缴费,也可以选择将职工养老保险关系转为城乡居民养老保险。城乡居民养老保险的缴费年限要求相对较低,且在达到 60 周岁时可领取养老金。
(二)城乡居民社保补缴方式
城乡居民养老保险的最低缴费年限也是 15 年。如果参保人员年满 60 周岁但缴费不足 15 年,部分地区允许一次性补缴差额。不过,自 2025 年 3 月 1 日起,部分地区已调整,要求此类人员需办理延后缴费,至年满 65 周岁后才能一次性趸缴。
断交的灵活就业社保,能够重新开始缴纳吗?
多数情形下,灵活就业社保中断后不允许补缴,只有在符合相应条件时才具备补缴资格。?
1、补缴条件及方式
灵活就业人员的社保中断后,补缴并非无条件。通常,因忘记缴费导致的社保断缴是无法补缴的。但有些地方在特殊时期允许当年年底前进行补缴。补缴方式一般需灵活就业人员携带本人的社保卡和身份证,直接前往就近的社保局办理。
2、补缴的注意事项
滞纳金问题:补缴社保时,除应缴纳的社保费用外,还需支付滞纳金。滞纳金按天计算,断缴时间越长,滞纳金越多。因此,尽早补缴可减少经济损失。
补缴时间限制:灵活就业人员应注意补缴的时间限制,尽量在时间内完成补缴,以避免产生更多的滞纳金或不良记录。
3、补缴的意义
对于灵活就业人员来说,补缴社保具有重要意义。首先,补缴可以确保达到法定退休年龄时累计缴费满十五年,从而按月领取基本养老金。其次,对于有购房或落户需求的人员来说,连续缴纳社保是满足相关条件的基础。通过补缴,可以保持社保的连续性,进而享受相应的权益。
温馨提示:本数据仅供参考!仅供参考及交流之用,不对您构成任何决策建议。具体需以当地有关法规为准!