青岛什么条件可以申办4050补贴?青岛社保4050补贴标准咋样?2025年青岛4050补贴可以领多少钱?4050补贴适用人群的年龄要求是:女性年满40周岁,男性年满50周岁。
对于就业困难人员而言,在成功实现灵活就业,经人社部门认定身份,并以个人名义缴纳社会保险费之后,即可获取社会保险补贴。新社通app小编带你深入了解4050补贴的具体条件。
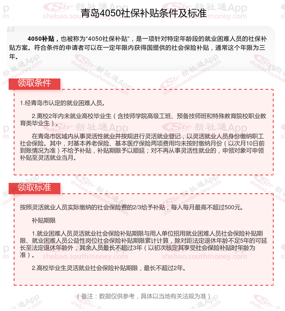
第一、如果错过了4050的申请时间怎么办?青岛灵活就业社保4050补贴标准是多少?青岛4050补贴的领取条件主要包括以下几点
4050错过了领补贴怎么办?
领取4050补贴一般是年了较大的人群,由于他们对互联网信息了解不及时,导致错过了申领4050补贴的时间。而错过的人群,可以通过以下几个方法进行补救:
1.下一年再申请
若错过今年的4050补贴申请,可以明年再申请,但前提是你的年龄没过法定退休年龄,过了法定退休年龄还去申请,也是通过不了的。若老王今年有59周岁了,明年就到60周岁了,到了男性法定退休年龄,明年再去申请4050补贴,是无法通过的。
2.是否可以补救
若你符合申请4050补贴条件,在时间内未进行申报,可以到当地街道办咨询一下工作人员看是否可以进行补救。因为有的地区,晚一两天还能进行补救,但距离截止申请日期长达一两个月,肯定是无法补救的。
一、基础年龄要求
针对4050补贴的享受对象,年龄的女性年满40周岁,男性年满50周岁。二、就业困难人员认定
需通过当地就业困难人员认证,包括但不限于:
下岗失业人员、被征地农民、零就业家庭成员等。
持有非农业户口,且名下无营业执照或未担任企业法人/股东。
三、社保缴纳与灵活就业状态
灵活就业登记需满1年以上,并提供相关证明(如社区盖章的灵活就业证明)。
以灵活就业身份自行缴纳社保(养老和/或医疗保险),且需先缴费后申领补贴。
四、其他限制条件
未处于养老状态(即未领取养老金)且实际失业。
部分城市要求社保断缴6个月以上或连续失业登记满一定期限。
补充说明
补贴期限:通常为3年,若距离法定退休年龄不足5年(如女性45岁、男性55岁),可延长至退休。
地区差异:各地对年龄、补贴标准等细则可能不同,建议咨询当地社保局或社区劳动工作站。

青岛申请4050社保补贴所需材料有哪些?
就业失业登记证:《就业失业登记证》(或《就业创业证》)原件。部分地区可能还需要《档案托管合同书》的复印件,以及从其他公共托管机构转移到市档案托管中心的申请人需提供往年度社保补贴享受情况证明。
社保卡:申办人的社保卡原件及复印件一份(社保卡非中国银行卡的需要另行提供本人中国银行银行卡复印件一份)。部分地区可能要求提供《灵活就业人员社保补贴申请表》原件。
社保缴费凭证:上季度或上年度个人缴纳的基本养老保险和基本医疗保险缴费凭证原件(税局缴费凭证或银行加盖公章的社会保险费明细账单),部分地区还需提供灵活就业社保缴交发票(完税证明)、医保对账单原件等。
身份证明:申办人的身份证原件及复印件,户口本原件及复印件(首页和本人页复印在同一张A4纸上)。如户口是本社区居民但身份证地址不是本社区的,需提供户口本复印件;户口本和身份证一致的,可提供身份证复印件;户口本和身份证都不是本社区的,可提供房产证复印件或居住证。
灵活就业证明:由申办人在其户口所在地社区劳动工作站登记盖章的《灵活就业证明》原件和复印件。
此外,针对特殊困难群体如计生户、残疾人、低保户、精准扶贫户、被征地农民等,可能还需要提供对应的证明材料,如乡镇计生办开具的证明、第三代残疾人证、低保证明、被征地农民养老审核表等。
青岛补贴多少钱一个月?青岛灵活就业4050补贴标准:

青岛申请4050社保补贴的办理地点
线下办理方法:市档案托管中心:在街道劳动事务所审核通过后,申请人需持相关材料到市档案托管中心办理社保补贴手续。
线上办理方法:部分地区的申请人可通过当地网站进行线上申请,如广东地区可通过广东服务网申请。线上申请需按照网站提示填写相关信息并上传所需材料。
线下办理方法:街道(乡镇)劳动事务所:申请人可携带相关材料到户籍所在地的街道(乡镇)劳动事务所进行申请复核。
线下办理方法:劳动有关部门:市档案托管中心审核无误后,会将材料上报劳动有关部门,经进一步审核后,由相关部门拨付资金。
第二、“五险一金”指的是什么
五险一金。指的是五种保险,包括养老保险、医疗保险、失业保险、工伤保险和生育保险。一金,指的是住房公积金。
1、住房公积金,用于支持劳动者购房、租房或建房,由用人单位和个人共同缴纳。这是一项长期住房储备制,具有强制性和福利性。
2、医疗保险,用于补偿劳动者因疾病产生的医疗费用,由用人单位和个人共同缴纳。累计缴费满25年后,退休后可终身享受医疗报销。
3、养老保险,为劳动者退休后提供基本生活保证,由用人单位和个人共同缴纳。累计缴费满15年并达到法定退休年龄后,可按月领取养老金。
4、工伤保险,为因工作受伤或患职业病的劳动者提供医疗和经济补偿,完全由用人单位缴纳,个人无需缴费。
5、失业保险,为非自愿失业的劳动者提供基本生活保证,由用人单位和个人共同缴纳。缴费满一年后,失业时可按规领取失业保险金。
6、生育保险,为女性劳动者生育期间提供医疗费用报销和生育津贴,完全由用人单位缴纳,个人无需缴费。部分地区已将其与医疗保险合并实施。
第三、青岛社保最多断交多久可以补交吗
社保断交期间是可以进行补缴的。但具体补交条件因地区、险种和断交时间长短而有所不同。
社保和医保断交后是可以补交的,但具体补交的法规和条件因地区、险种和断交时间长短而有所不同。以下是详细说明:
(1)社保补交新规
补交条件:社保补交分为两种情况:
断交当年及时补交:一般可以补交两年内的社保保费,且不需要提交额外资料。
退休前一次性补交:如果养老保险和医疗保险的缴费年限不足,可以在退休前一次性补交。
补交方式:
通过新单位补交:找到新工作后,单位可以协助补交断交期间的社保。
个人补交:如果是本地户口,可以自行到社保局办理补交;外地户口则需通过第三方代理机构办理。
滞纳金:如果用人单位未按时缴纳社保,需按日加收万分之五的滞纳金。
(2)医保补交新规
断交时间较短(3个月内):
居民医保:部分地区允许在集中缴费期后补交,补交后次月即可享受医保待遇。
职工医保:许多地区允许补交,补交后医保待遇不受影响。例如,北京市断交不超过3个月可补交。
断交时间较长(超过3个月):
居民医保:通常只能等待下一年度集中缴费期重新参保,无法补交。
职工医保:部分地区不允许补交,需重新参保并等待一定时间才能享受待遇;部分地区允许补交,但待遇可能受限。
(3)特殊情况补交
灵活就业人员断交:补交与职工医保类似,断交时间较短可自行补交,断交时间较长则可能无法补交或待遇受限。
单位原因导致断交:用人单位需为职工补交,并承担滞纳金。
(4)新规支持异地补交
根据2025年公布的社保新规,社保断缴最高可补15年,且支持异地办理,为因工作变动或经济困难导致断缴的人员提供了便利。
(5)补交申请部门
医保补交:向当地医保经办机构或税务部门(部分地区)申请。
社保补交:向当地社会保险经办机构申请。
总结:断交后补交是可行的,但需根据具体情况选择合适的方式和时机,并注意补交的限制和滞纳金问题。
数据仅供参考,具体以当地有关法规为准,希望对您有帮助,欢迎关注新社通app解锁更多社保专业资讯。