据新社通app数据显示,西宁灵活就业养老保险的缴费基数为:5186元。灵活就业人员参保缴费的比例为个人20%。
另外,需要注意的是,这些缴费标准可能会随着时间和方案的变化而调整。建议查阅相关消息或咨询当地社保部门。
(注:本文数据仅供参考,具体以当地缴费标准为准)
西宁灵活就业社保一个月要交多少,西宁灵活就业社保交费标准是多少?根据新社通app-社保缴费查询工具提供的最新数据如下:

》社保缴费不迷茫,用新社通社保计算器,查询您的社保缴费金额!
新社通社保计算器计算所得,数据仅供参考。
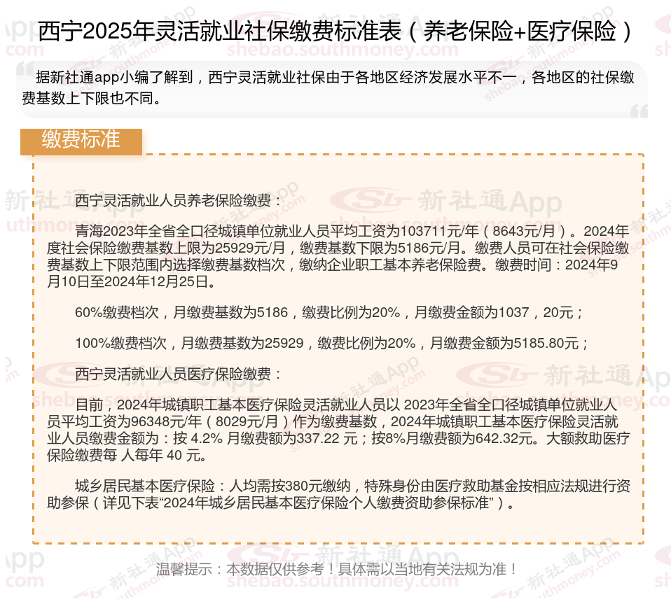
西宁灵活就业人员养老保险缴费:
青海2023年全省全口径城镇单位就业人员平均工资为103711元/年(8643元/月)。2024年度社会保险缴费基数上限为25929元/月,缴费基数下限为5186元/月。缴费人员可在社会保险缴费基数上下限范围内选择缴费基数档次,缴纳企业职工基本养老保险费。缴费时间:2024年9月10日至2024年12月25日。
60%缴费档次,月缴费基数为5186,缴费比例为20%,月缴费金额为1037,20元;
100%缴费档次,月缴费基数为25929,缴费比例为20%,月缴费金额为5185.80元;
西宁灵活就业人员医疗保险缴费:
目前,2024年城镇职工基本医疗保险灵活就业人员以 2023年全省全口径城镇单位就业人员平均工资为96348元/年(8029元/月)作为缴费基数,2024年城镇职工基本医疗保险灵活就业人员缴费金额为:按 4.2% 月缴费额为337.22 元;按8%月缴费额为642.32元。大额救助医疗保险缴费每 人每年 40 元。
城乡居民基本医疗保险:人均需按380元缴纳,特殊身份由医疗救助基金按相应法规进行资助参保(详见下表“2024年城乡居民基本医疗保险个人缴费资助参保标准”)。
个人可以交社保吗
个人可以缴社保的。
社保自己交是可以的,灵活就业社保是面向自由职业者、灵活就业等无雇主的劳动者所推出的一种社保类型,包含基本养老保险和医疗保险两类,部分地区还包含了生育和失业保险;
目前随着社会的发展,除了北京以外的城市基本都已经开放了外地户籍缴纳灵活就业社保的资格;
比如在上海,年满16周岁且男性未满60周岁、女性未满55周岁,在上海市劳动就业的自雇人员、无雇工个体工商户、未在用人单位参加基本养老、医疗保险的非全日制从业人员以及其他灵活就业人员均可自己交灵活就业社保。
养老保险要交多少年才能领钱?
目前,法定退休年龄根据不同的职业和性别有所区分。一般而言,男性职工的法定退休年龄为60周岁,女性干部的法定退休年龄为55周岁,女性工人的法定退休年龄为50周岁。然而,也有一些特殊情况。例如,从事井下、高空、高温、特别繁重体力劳动或其他有害身体健康工作的职工,其退休年龄可能有所不同。具体而言,这类工作的男职工退休年龄为55周岁,女职工退休年龄为45周岁。此外,如果职工因病或非因工致残,经过鉴定完全丧失劳动能力,其退休年龄也可能提前。男性职工在这种情况下可以提前到50周岁退休,女性职工可以提前到45周岁退休。
请注意,上述法规可能因地区、方案变动等因素而有所不同。如果您需要了解具体的退休年龄法规,建议您查阅当地的相关方案或咨询相关部门,以获取最准确的信息。同时,随着人口老龄化和社会经济的发展,退休年龄方案也可能会有所调整,因此建议您保持关注,以便及时了解最新的方案动态。
社保一分钱不交,60岁能领养老金吗?
一分钱不交,60岁是不能领养老金的。为什么呢?因为按照法规,参加基本养老保险的个人,得达到法定退休年龄时累计缴费满十五年,才能按月领取基本养老金。这可是硬杠杠,谁也不能例外!
当然啦,有些人可能会说:“我之前没交过养老保险,但我现在想交了,来得及吗?” 这个问题嘛,得看你的具体情况。如果你现在离60岁还有好几年,那赶紧交起来,说不定还能赶在退休前交满十五年。但如果你已经快到60岁了,还没交过几年养老保险,那可能就得考虑其他方式了,比如一次性补缴或者转入新型农村社会养老保险、城镇居民社会养老保险等。
温馨提示:本数据源于网络,仅供参考!具体需以当地具体法规为准!