据新社通app数据显示,营口灵活就业人员养老缴费基数2024-2025年最新标准如下:
养老保险最低缴费基数为:4273元;
个人缴费比例:20%,个人缴费金额:854.6元;
(注:本文数据仅供参考,具体以当地缴费标准为准)
灵活就业社保缴费价格表来了!2024-2025年营口灵活就业人员社保需要缴费多少钱一个月?根据新社通app-社保缴费查询工具提供的最新数据如下:

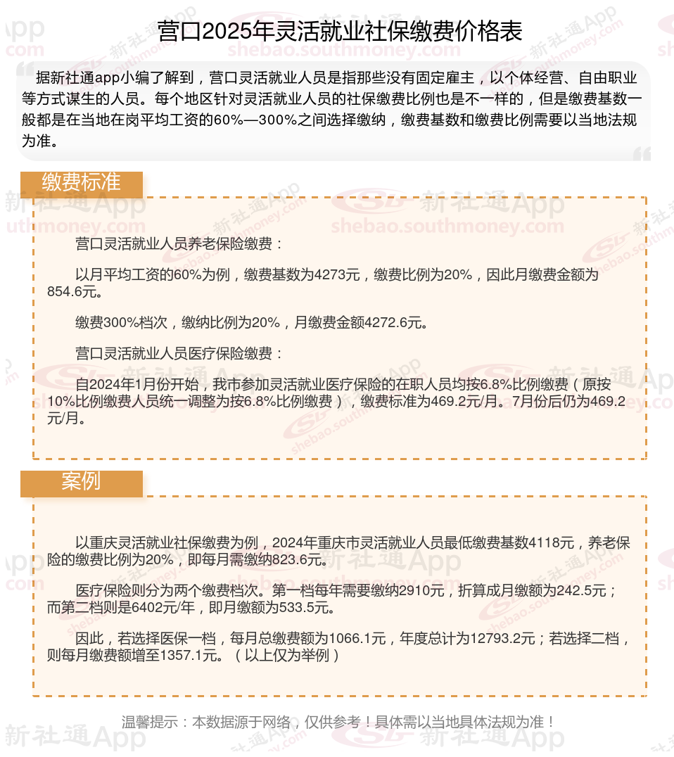
营口灵活就业人员养老保险缴费:
以月平均工资的60%为例,缴费基数为4273元,缴费比例为20%,因此月缴费金额为854.6元。
缴费300%档次,缴纳比例为20%,月缴费金额4272.6元。
营口灵活就业人员医疗保险缴费:
自2024年1月份开始,我市参加灵活就业医疗保险的在职人员均按6.8%比例缴费(原按10%比例缴费人员统一调整为按6.8%比例缴费),缴费标准为469.2元/月。7月份后仍为469.2元/月。
如何了解自己的社保缴纳明细吗?点击新社通app社保计算器,帮您计算!
新社通app数据所得,数据仅供参考。
社保续交需要哪些手续?
厦门社保补缴的方式主要有以下几种:
1.厦门社保部门补缴:直接去社保局办理补缴,既可以补缴城镇职工社保,也可以补缴城镇居民社保,但这仅限本地人办理。
2.厦门单位补缴:可以选择让单位帮你补缴,前提是单位愿意帮你申请补缴。如果是单位漏交的,按要求是可以要求单位进行补缴的。
3.厦门中介代缴:选择一个合适的社保代理机构为你缴纳,需要支付的费用不仅有社保必须的费用,还有社保代理机构的服务费。
请注意,无论选择哪种方式进行补缴,都需要确保所提供的信息真实可靠,避免不必要的损失。
?查询养老金可以通过以下几种方式?,综合了线上和线下多种途径,具体操作如下:
线上查询方式
支付宝查询
步骤:打开支付宝 → 搜索“电子社保卡”或进入“城市服务” → 点击“社保查询” → 选择“养老账户查询”或“养老待遇查询”即可查看余额及发放记录。
适用人群:使用移动端的人群,操作便捷。
社保局官网查询
步骤:登录参保地人力资源和社保局官网 → 找到“个人社保信息查询”入口 → 输入身份证号和密码登录 → 查看养老保险账户信息。
补充:全国统一平台“国社会保险公共服务平台”
12333电话查询
步骤:拨打12333(加所在地区号) → 按语音提示选择“养老保险查询” → 转人工服务核对身份后查询。
优点:适合不便上网的老年人,可同时咨询法规等问题。
线下查询方式
社保局柜台查询
材料:携带身份证或社保卡。
流程:前往当地社保经办机构 → 在自助终端机或窗口查询缴费记录及账户余额。
银行网点查询
适用情况:部分地区社保卡关联银行提供账户查询服务,可携带身份证到指定银行柜台或自助机操作。
地区特色渠道(以上海为例)
“随申办市民云”APP:登录后搜索“个人待遇支付查询” → 查看养老金发放明细。
其他地区:如北京“京通”小程序、广东“粤省事”等,可通过当地服务平台查询。
注意事项
法规差异:
缴费基数、养老金计算公式等因地区而异,具体以当地法规为准。
2025年起实施弹性退休制,退休年龄逐步延迟,需关注最新动态。
退休资格认证:领取养老金前需完成资格认证(如人脸识别、线下提交材料等),否则可能影响发放。
重复参保问题:多地重复缴纳养老保险无法累计年限或领取多份养老金,需办理转移或清退手续。
温馨提示:本数据仅供参考!具体需以当地有关法规为准!