在广东深圳,那些选择独立参保的灵活就业者,包括个体户和自由职业者,现在有机会加入企业职工基本养老保险体系。根据法规,这些参保者可以根据自身情况,在全省城镇单位就业人员平均工资的60%至300%范围内,挑选最适合自己的缴费基数。那么,关于广东深圳2026年灵活就业人员的社保缴费标准是多少?以及每月需要缴纳的社保费用是多少,本文将为您提供最新的信息。
灵活就业社保:就是自己交社保,缴费基数一般是社平工资的60%到300%。根据自己的预算选档次交就行,缴费比例一般为20%,费用全部自己出。
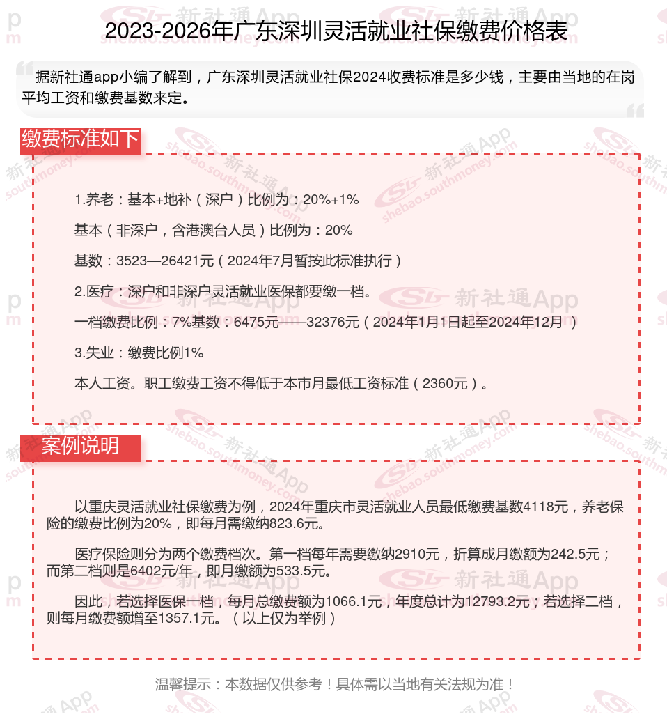
那么,广东深圳灵活就业人员社保交多少钱?灵活就业人员社保缴费基数及缴纳金额明细是多少,根据新社通app-社保缴费查询工具提供的2026社保缴费标准详情数据:

据新社通app数据显示,广东深圳灵活就业养老保险的缴费基数为:3523元。灵活就业人员参保缴费的比例为个人20%。
另外,需要注意的是,这些缴费标准可能会随着时间和方案的变化而调整。建议查阅相关消息或咨询当地社保部门。
(注:本文数据仅供参考,具体以当地缴费标准为准)
》点击新社通app社保计算器,了解你的社保缴费明细!
新社通app数据所得,数据仅供参考。
领取养老金和工龄有关系吗?
养老金与工龄之间并非直接相关,但工龄确实对养老金的某些组成部分和计算方式产生一定影响。以下是对养老金与工龄关系的详细介绍:
基础养老金:工龄的长短会直接影响到基础养老金的数额。在基础养老金的计算公式中,缴费年限(即工龄,包含视同缴费年限)是一个重要的因素。工龄越长,缴费年限越长,基础养老金的数额也就越高。
个人账户养老金:工龄也会影响到个人账户养老金的积累。工龄越长,意味着职工参加工作并缴纳养老保险的时间越长,进入个人账户的金额也就越多。因此,在退休时,工龄较长的职工的个人账户养老金数额通常会更高。
过渡性养老金:对于在建立个人账户之前已经参加工作的职工,他们的工龄中包含了视同缴费年限。这部分年限同样会计入工龄,并影响过渡性养老金的数额。视同缴费年限越长,过渡性养老金越高。
综上所述,工龄与养老金之间存在一定的关系,但并不是绝对的。工龄的长短会影响到基础养老金、个人账户养老金以及过渡性养老金的数额,但同时还需考虑个人缴费基数、当地社会平均工资水平、退休年龄以及养老保险方案等其他因素。因此,在工作期间,职工不仅要关注工龄的积累,还要重视缴费基数的提升等,以便在退休后获得较为可观的养老金。
单位交的社保怎么查询缴费记录?个人社保缴费记录怎么查?
线上查询
社保官网查询:登录当地社保局的网站,进行注册并登录个人社保账号,然后找到“社保查询”“缴费明细查询”等相关选项,根据页面提示填写相关个人信息,即可查询到社保缴纳记录。如深圳市人力资源和社保局官网,在个人服务网页登录后可查询到各项社保的缴费明细。
电子社保卡查询:如果已经领取了电子社保卡,可以通过与电子社保卡绑定的手机APP或微信、支付宝等第三方支付平台进行查询。在电子社保卡APP中,点击“人社办事”“社保”“社保查询”等选项,即可查询个人社保参保证明、缴费记录等;在微信或支付宝中,搜索“电子社保卡”小程序,绑定后也可进行查询。
官网公众号或APP查询:部分地区的人社部门提供了公众号或专门的APP,如“北京人社”微信公众号、“广东人社”APP等。关注当地人社部门的官网公众号或下载其官网APP,注册并登录后,按照页面提示进行操作,可查询社保缴费记录。
国社会保险公共服务平台和全国人社服务平台查询:参保人可登录社会保险公共服务平台或全国人社服务平台,注册登录后,点击“社保查询”,选择相应事项即可进行查询。
线下查询
社保经办机构窗口查询:携带本人身份证、社保卡等有效证件,前往当地社保局办公大厅的窗口,向工作人员提出查询社保缴纳记录的需求,工作人员会根据提供的个人信息进行查询,并告知缴费记录情况。
自助查询机查询:在社保中心设置的自助查询机上,使用身份证或社保卡进行登录,按照提示选择“社保查询”等相关选项,进行查询。还可以在自助查询机上选择打印功能,按照页面提示进行操作即可打印社保缴费记录。
电话查询
拨打全国社保服务电话12333,接通后根据语音提示进行操作,或者转接到人工客服,提供个人身份信息后进行查询。
温馨提示:本数据仅供参考!具体需以当地有关法规为准!