随着经济社会的不断发展,灵活就业群体日益壮大,其社保缴费问题也愈发受到关注。接下来随社保君了解一下2025年南宁灵活就业人员社保交多少钱的详细内容。
一、南宁灵活就业社保缴费基数及比例是什么意思?
(1)南宁灵活就业社保参照职工社保的缴费基数进行缴纳。而社保缴费基数由当地上一年度职工的月平均工资确定,一般是以当地社会平均工资的60%-300%为社保缴费基数,基本上分为60%、80%、90%、100%、150%、200%、250%、300%等八个缴费档次。由于各地区经济发展水平不一,职工月平均工资存在差异,所以各地区的社保缴费基数上下限也不同。比如北京2024年的缴费基数上下限为6326元-33891元,浙江2024年的缴费基数上下限为4462元-24060元。
(2)南宁灵活就业人员社保缴费比例不是固定的,它取决于个人选择的缴费基数和险种。一般来说,灵活就业人员可选择以当地上一年度月平均工资的60%~300%作为缴费基数,按一定比例进行缴费。养老保险的缴费比例通常为20%左右,其中8%进入个人账户,其余进入社会统筹。医疗保险的缴费比例各地法规不同,一般在4%~9%之间。
此外,灵活就业人员还可以根据自身情况选择是否缴纳失业保险,但工伤保险和生育保险通常由单位缴纳,个人无法缴纳。需要注意的是,具体的缴费比例和基数可能因地区和具体法规而有所不同,因此建议咨询当地的社保机构以获取最准确的信息。
总的来说,灵活就业人员社保缴费比例具有一定的灵活性,可以根据个人经济状况和需求进行选择。
二、2024年南宁灵活就业社保缴费标准,最新如下:

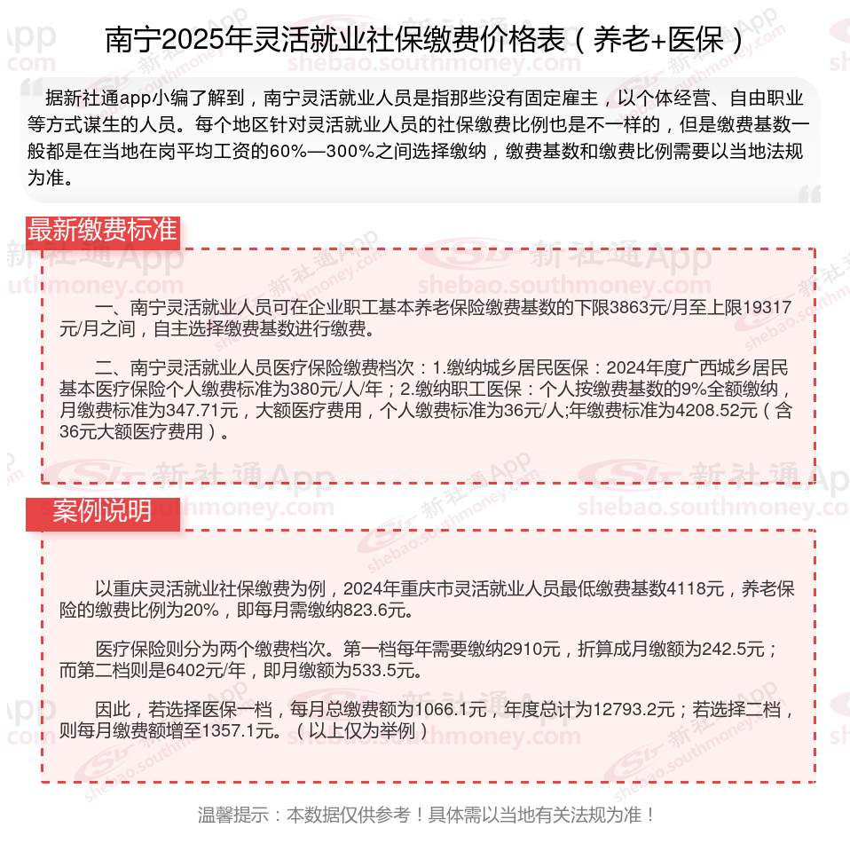
南宁灵活就业人员社保缴费档次表:一般分为五个档次,具体为上年度在岗职工平均工资的60%、70%、80%、90%和100%。灵活就业人员可以根据自己的意愿选择缴费档次,缴费比例为20%,其中12%进入统筹基金,8%进入个人账户。
三、南宁灵活就业在哪里参保缴费?
自愿参加社会保险的无雇工的个体工商户、未在用人单位参加社会保险的非全日制从业人员以及其他灵活就业人员,应当向社会保险经办机构申请办理社会保险登记。
目前,除极个别地方外,各地均已放开灵活就业人员参加企业职工基本养老保险的户籍限制。
线下办理
南宁灵活就业人员线下可以携带本人身份证(居住证)或社保卡等材料,到户籍地或就业地社保经办机构、社银合作网点办理参保手续。
线上办理
线上可通过公共服务平台、全国人社服务平台、电子社保卡、掌上12333移动互联网应用程序(App)等全国统一线上服务入口和各级人社服务网站等渠道,轻松办理参保登记。
四、南宁2024年灵活就业社保交满15年可以领取多少?
南宁社保待遇的计发遵循“多缴多得、长缴多得”的原则,交的越久、交的越多,最后拿到手的退休工资就越多。灵活就业人员退休后,每月社保待遇由基础养老金和个人账户养老金两部分组成。
养老金计算方法为:每月能够领取的养老金=基础养老金+个人账户养老金,基础养老金=在退休时上年度在岗职工的月平均工资+(1+平均指数)/2×缴费年限×1%,个人账户养老金=个人账户养老金综合÷139(50岁为195个月、60岁为139个月)。
假如当地上年度在岗职工月平均工资为6500人民币,那么按照最低档(60%)的基础养老金计算为6500*(1+0.6)/2×15×1%=780人民币。按照最高档位(100%)缴费比例来计算,6500*(1+1)/2×15×1%=975人民币。个人账户养老金按照60%缴费,若为26000人民币,那么每月养老金则为26000÷139≈187人民币。个人账户养老金按照100%缴费,若为44000人民币,那么每月养老金则为44000÷139≈316人民币。以上,可以算出,若是灵活就业人员缴费社保15年,按照最低标准缴纳退休后每月可以领取到780+187=967人民币;按照最高标准则可以领取到975+316=1291人民币。
五、南宁灵活就业人员社保的缴费时间有何要求?
最低缴费年限:根据有关法规,参加基本养老保险的个人,需要达到法定退休年龄时累计缴费满十五年,可以按月领取基本养老金。这意味着,南宁灵活就业人员在参加养老保险时,最少需要累计交满15年。
缴费与待遇:
在同一城市,累计缴纳基本养老保险满15年,基本医疗保险20年,退休时,即按缴纳所在城市标准发放最低基本养老金,执行缴纳所在城市医疗保险标准。
流动工作人员,在每一城市,基本养老保险与基本医疗保险均未够年限,而在所有城市的累计缴纳基本养老保险满15年,基本医疗保险满20年,则按其户藉所在地标准发放基本养老金,执行户籍所在地医疗保险标准。
在所有城市,基本养老保险与基本医疗保险缴纳均不够年限,则在退休时,按当年度所在地社保缴纳基数,一次性补足法定年限的基本养老与基本医疗。
以上就是南宁灵活就业社保缴费的全部内容,数据及内容供参考!希望对你有帮助,欢迎关注新社通app解锁更多社保专业资讯。